气象卫星

携带各种大气遥感探测仪器,从空间对地球进行气象观测的人造地球卫星(见彩图)。它不但可以提供包括海洋、高原、沙漠等全球范围的气象观测资料,而且还增加了新的观测内容。

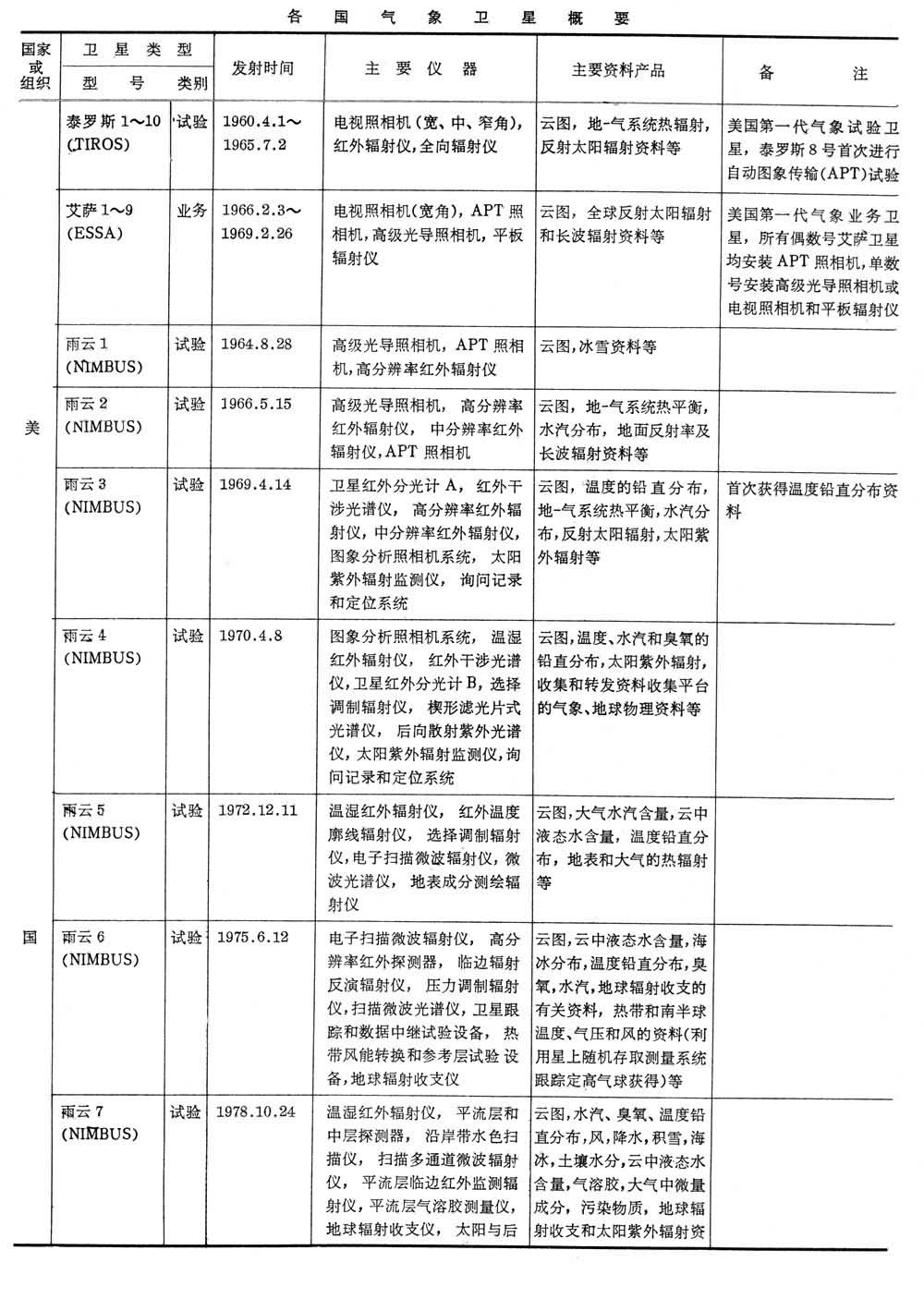
泰罗斯N号气象卫星(原型) 戈斯4号气象卫星 雨云1号气象试验卫星 艾萨9号气象卫星 泰罗斯2号气象试验卫星

1958年美国发射的人造卫星开始携带气象探测仪器,进行云和辐射的探测试验。1960年美国正式发射了第一颗气象试验卫星。至1984年各国已陆续发射了一百多颗试验性或业务性气象卫星,所得资料已普遍使用于天气预报和大气科学研究。

种类与轨道

气象卫星主要有极轨气象卫星和地球同步气象卫星两大类。极轨气象卫星的运动采用近极地太阳同步轨道,卫星轨道平面和太阳光线保持固定的交角。影响卫星轨道平面和太阳光线交角发生变化的因素有两个:

(1)卫星轨道平面随着地球绕太阳公转,每天对太阳产生自东向西约一度的转动;

(2)地球赤道隆起部分对卫星的引力,使卫星轨道平面对太阳光线产生进动,进动的数值是卫星的飞行高度和倾角(卫星轨道平面与地球赤道平面的夹角)的函数。若卫星的倾角和高度配合得好,恰使进动和地球公转对卫星轨道平面产生的影响互相抵消,就可以使卫星的轨道平面和太阳光线保持固定的交角,这样卫星每天差不多在固定的时间经过同一地区两次。极轨气象卫星的轨道接近圆形,飞行高度约为600~1500公里,卫星倾角约为81°~103°,每条轨道都经过高纬度地区。地球自转,使一个极轨卫星每隔12小时左右就可以获得一次全球的气象资料。

地球同步气象卫星的运行高度约为35800公里,其轨道平面和地球的赤道平面重合,运行周期和地球自转周期相等。从地球上看,卫星静止在赤道某经度上空,所以又称为静止卫星。静止卫星的有效观测视野为南纬 50°至北纬50°、经度跨距约 100°的近圆形范围。如果沿地球赤道均匀地设置 5个静止卫星,就可以形成一个南北纬50°之间的全球观测带。由于这种卫星在不到 30分钟的时间内就可对其视野范围内的大气进行一次观测,而极轨卫星则要相隔12小时,所以地球同步卫星有利于监视变化快和生命史短的天气系统,如台风、强风暴(见雷暴)等。但是,地球同步卫星对南北纬50°以外的高纬度地区和极区的观测效果很差;又由于地球同步卫星的运行高度比极轨卫星高得多,所以取得的云图等资料的水平分辨率也比极轨卫星差;此外,只用一颗地球同步卫星也无法取得全球资料。因此必须把极轨卫星和静止卫星配合起来,互相补充,才能组成比较完善的空间气象观测系统,这个观测系统可以取得全球范围的气象资料。70年代末,建立了由5颗地球同步气象卫星和2~3颗极轨气象卫星组成的全球空间气象观测系统。

卫星姿态

卫星运行时,卫星上装备的仪器对地面所取的方向,称为卫星的姿态。如果仪器不是正对地球表面,拍摄照片时照相机是倾斜的,所得照片在各处的比例差别很大,有的区域被拉长,有的区域被压缩,云图的定位误差就比较大。为了提高定位精度,应尽量使卫星携带的仪器正对地球表面。所以,在气象卫星上,采用了各种姿态控制技术,70年代以来,投入使用的气象卫星已采用三轴地球定向姿态,保证遥感仪器时刻对准地球,姿态控制精度达到了±0.1°以上。这样,不但提高了观测精度,也增加了有效观测时间。

探测仪器

电视照相机和扫描辐射仪 卫星上携带的电视照相机可以在白昼拍摄可见光云图,而扫描辐射仪则无论在白昼和黑夜都能得到云图。20世纪70年代的扫描辐射仪主要采用两个波段:一个在0.52~0.73微米(可见光),另一个在10.5~12.5微米(红外)。外界辐射由旋转的扫描反射镜反射后,经过聚光和滤光后到达可见光感应元件和红外感应元件上。扫描反射镜同旋转轴成45°角,旋转轴和卫星飞行方向一致。扫描反射镜每转动一周,有一次对着外空(外空是温度约为3K的辐射源),有一次对着卫星内的恒温黑体。用这两个信号作为校准点,可以得出所测地球和大气的辐射数值(见图)。扫描线和卫星轨道垂直,随着卫星的前进和地球的自转,扫描出长条形的云图。

图

在红外云图上,不同的亮度代表不同的温度,对流层大气的温度是随高度降低的,因此由云顶温度可判别云顶高度。在可见光云图上,云顶和雪面对阳光反射率相近,都是白色,很难区分,而在红外云图上,却可以由它们亮度的差别区分开来。卫星云图的水平分辨率各不相同,最高分辨率可达1公里左右(见卫星气象学)。

红外探测器

气象卫星携带的红外探测器通过滤光或分光设备可以测量地球和大气向卫星发出的不同波长的红外辐射强度。由卫星上用红外探测器接收到的若干不同波长的红外辐射强度,根据红外大气遥感原理,可以计算各地晴空大气温度和湿度的铅直分布。但在云量较多时,云的影响难以消除,云层内部和云层以下的温度和湿度的分布无法用红外探测器进行探测。

图 图 图 微波探测器

气象卫星上携带的微波辐射仪,根据微波大气遥感原理,可以探测云上和云下的大气温度和湿度的分布,以及云中含水总量和雨强的分布。当海面的风速增加时,波浪造成的泡沫,使海面向上空发射的波长为1.55厘米的微波辐射增强,在卫星上测得的这个波长的微波辐射,可用以推算海面风速的分布。

紫外光谱仪

大气中的臭氧能吸收太阳发出的紫外辐射(见大气臭氧层)。利用卫星上的紫外光谱仪测量大气向卫星散射的太阳紫外辐射强度,可以算出大气中臭氧的分布(见光学大气遥感)。

平板辐射仪

用于测量地球和大气向上发射的红外辐射总能量,以及地-气系统反射太阳辐射总能量的一种仪器。探测所得的资料用于研究地球和大气辐射收支和气候变化的规律。

空间环境监测

测量太阳发射的质子、α粒子和电子的通量密度的一种仪器,为高层大气物理和日地空间物理研究提供资料。

自60年代初期以来,气象卫星已经有20多年的历史,它由低轨道发展到高轨道;由旋转稳定发展到三轴定向的姿态控制;由单波段的定性二维探测发展到多波段的定量三维探测;由比较单纯的气象试验发展到多学科的综合应用;并已广泛采用数字资料传送方式,以代替过去的模拟信号传送。地球同步气象卫星和极轨气象卫星,在世界天气监视网中已经发挥了并将继续发挥巨大的作用。

中国从1969年起,先后研制成功一系列气象卫星地面接收设备,其中自动图象传输(APT)云图接收机已广为应用。1700兆赫甚高分辨率云图接收机和地球静止气象卫星接收设备,也都已投入气象业务使用。

参考书目
  1. WMO,Information on MeteorologicalSatellite Programmes Operated by Members andOrgani-zations, WMO-No.411,1975.