[拼音]:diceng chenji zuhe
[外文]:sedimentary association of strata
在一定的大地构造环境下形成的沉积(包括火山沉积岩)岩石共生组合体。沉积组合也称沉积建造(俄文Формация,词源出自拉丁文formation,有形成、形成物之意;但英文formation主要限于岩石地层含义,一般使用 sedimentary association)。大地构造环境是指地球上一个地区在一定地史时期中地壳构造运动总的活动程度和特征(性质、强度、速度及对比度等)。因此,沉积组合不是瞬时的地质现象,而是在较长时期(>1000万年)和较大范围内(沉积盆地)才能有所显现。
地层沉积组合与大地构造环境密切相关,如在岩石组分、结构构造、地层层序和地质体几何形状等方面。在组分上,是成分分选和集中的程度(成熟度)、火山物质的比例,以及岩石化学和地球化学特征等;在沉积结构构徐上,表现为粒级分选、磨圆度、球度、层面和层理构造等;在地层层序和几何形体上,体现为韵律交互和旋回更叠的频度以及规则席状、尖灭透镜状以及巨厚楔状体等的区别。此外,如地层厚度大小、形成时水体深浅、地层接触关系、成岩特征和所含化石的生态组合、埋葬状态等,都在一定程度上反映了构造运动的速度、幅度和对比度,指明了其形成的构造环境。因此,地层沉积组合研究在阐明地壳构造运动性质及演化历史、了解矿产资源分布方面都有重要意义。
研究简史18世纪中叶至19世纪初,欧洲学者开始采用不同的术语表示不同的岩石地层组合。1827年,瑞士B.施图德在研究阿尔卑斯第三纪地层时,把坚硬的黑灰色页岩、砂岩韵律性组合称为复理石(flysch,瑞士方言,页岩状岩石之意),把松散的长石砂岩组合称为磨拉石(molasse,法语方言,松软之意),当时也仅有岩石地层组合的意义。1897年,法国的M.A.贝特朗首先提到岩石地层组合与地槽发展的关系,认为复理石和磨拉石是地槽旋回中一种周期性出现的相。这就使复理石、磨拉石等概念失去了岩石地层的含义,而具有了新的意义。1938年,英国O.T.琼斯根据早古生代壳灰岩相和笔石页岩相的分异,已经注意到沉积作用与大地构造背景关系。1951年,美国W.C.克伦宾等提出控制沉积岩形成构造环境的构造境(tectotope)概念,并指出杂砂岩相与优地槽有关,纯净的石英砂岩相与稳定陆架有关。1957年,F.J.裴蒂庄结合地槽旋回提出不同阶段的沉积作用特点,认为复理石属杂砂岩套,磨拉石为次杂砂岩套。1965年,法国J.奥布万在总结地槽发展史时,提出了前造山期-前复理石-复理石-磨拉石4个阶段的沉积组合特征。在火山-沉积组合方面,1941年荷兰P.H.奎年根据印度尼西亚资料,提出优地槽带的火山-沉积岩共生组合特征,并认为沉积物主要来自地槽内部的中基性火山岩。
沉积建造学说1933年,苏联学者А.Д.阿尔汉格尔斯基和Н.С.沙茨基提出沉积建造的定义,1939年沙茨基又作了修定;40年代起已广泛用于高加索、乌拉尔(复理石)、中亚、乌拉尔西坡(磨拉石)和俄罗斯地台(碳酸盐岩、含磷岩)等区域地质研究。50年代,沙茨基首先区分陆台、过渡区和地槽建造,分别建立了纵向建造序列(表1),
并认为建造的特征受到构造、气候、时代3大因素制约,标志着沉积建造较完整的学术体系已经形成。
Н.М.斯特拉霍夫(1960) 强调古气候因素在划分建造中的作用,提出了冰川、潮湿气候、干燥气候和喷发沉积4种建造类型(表2);
还首先提出沉积岩石组合(建造)在地史中的演变趋势,指出条带状含铁建造 (BIF)仅出现于特定的太古宙至元古宙早期阶段等。前苏联的建造学派在传统的地槽、地台学说发展中作出了重要贡献。
板块-沉积学说20世纪60年代后期,提出板块构造学说后,欧美迅速出现了研究板块构造与沉积作用关系的高潮。美国W.R.迪金森的《板块构造与沉积作用》(1974)一书,在大地构造对沉积作用的控制和沉积盆地的分类方面具有代表性,全球构造中沉积盆地分布如图。英国H.G.雷丁在其著作《沉积环境和相》中,根据现代资料和地史实例,系统地论述了板块构造与沉积作用关系。对于与扩张作用有关的裂谷和大洋中脊,与消减作用有关的弧-沟-盆体系,与转换断层有关的拉分盆地,以及与大陆碰撞有关的残留洋盆和晚造山期盆地的沉积组合特征都作了深入的阐述。
前苏联学者А.В.裴伟,于1972年提出了重建陆壳形成过程中物质演化的观点,在扩大传统建造学说研究内容以及与板块构造结合方面起了很好的作用。
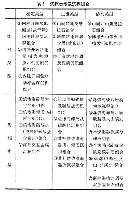
中国研究现状叶连俊于1960年探讨了沉积建造分类原则及划分方法,并对华北地台沉积建造进行过较系统的研究。陈国达(1965)提出过地洼型建造新类型。孟祥化(1979)结合中国情况,联系成矿特征,较系统地介绍了建造学说。王鸿祯(1979、1985)根据由构造性质决定的地势分异控制沉积组合的见解,提出6种沉积类型和22种沉积组合(表3)。
展望
地层沉积组合(建造)及其与大地构造环境相互关系的研究,目前仍处于蓬勃发展的探索阶段。虽然在术语名词上仍不一致,使用概念上有广义和狭义之分,对控制因素也强调不同的方面,但研究的根本目标是一致的。
前苏联的沉积建造学说建立于传统地槽、地台理论基础上,如何进一步与活动论大地构造观点结合;欧美的沉积组合学说兴起于板块构造之后,在解释现代海洋地质、2 亿年来地史发展以及与板块结合方面有明显优点,但如何运用到更古老的大陆地质中去,均待探索。