激光大气遥感

利用激光探测大气的技术和方法,是主动式大气遥感的一种类型。

激光具有很好的相干性、单色性和方向性,在大气遥感中有独特的优点。1962年意大利G.菲奥科等人研制了第一台探测高层大气的激光雷达,1963年美国斯坦福研究所研制了第一台探测对流层的激光雷达。中国第一台对流层气象激光雷达于1966年研制成功(见彩图)。

714气象雷达 波长为10厘米的雷达 控制室 发射及接收天线装置 利用激光探测大气的气象激光雷达 利用微波辐射信号遥感大气温度层结的5毫米波段微波辐射仪

方法和原理

散射法

主要有瑞利散射法、米散射法和拉曼散射法3种。激光在大气中的散射,主要是瑞利散射和米散射,它们均属弹性散射。由这种散射波的强度、角分布和偏振特性以及它们对波长的依赖关系,可以反演大气气溶胶特性及其时空分布,并进而由气溶胶的不均匀结构或散射波的多普勒频移,测量大气湍流和平均风场。另一种散射是拉曼散射,其散射截面比分子的瑞利散射弱3个量级,比气溶胶的米散射弱3~21个量级。拉曼散射的散射波长和入射波长不同,两者的光子能量之差和气体分子的固有能级相对应,因而分析拉曼散射光谱,可以判定大气中多种气体的成分及其混合比(见大气散射)。

吸收法

选择某种气体成分的一条特定吸收线,发射在吸收线上和线外的两种波长的激光,由这两种波长的激光在同一光路中大气衰减的差异,测出该种气体的绝对含量,这种方法称为差分吸收法。用这种方法测气体含量,灵敏度比拉曼散射法高4~5个数量级,可以遥感极微量的大气成分。由于气体吸收光谱的特性依赖于温度和气压,用差分吸收法还可以遥感温度铅直分布和地面气压。

荧光法

大气分子或原子吸收激光后被激发到高能态,其中一部分由高能态回到低能态时,能量以自发发射(荧光)方式释放出来。荧光光谱决定于分子结构和原子结构,而荧光量子效率在稀薄气体中较高,因而发射波长处于某种成分吸收线(带)上的激光,测定共振荧光光谱的方法,适用于高层大气中钠和钾等成分的探测。

仪器

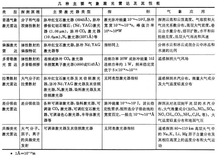
根据以上原理,已研制成多种气象激光雷达(见图表)。

图 图

除激光气象雷达外,还有用可调谐激光器作为本振源的、具有极高光谱分辨率的外差式辐射计,用激光拉曼散射法和共振荧光法测大气成分,用全息照相法测云滴谱等就地测量的仪器。

参考书目
  1. E.D.Hinkley,ed., Laser Monitoring of the Atmosphere,Springer-Verlag,Berlin,1976.