世界诸语言

浏览

概况

关于世界上的语种数目,几十年来学者们曾做过不懈的调查和统计,以期得到比较确切的数字,但仍有争议。首先,语言本身在由一代人传给另一代人的过程中有变化,到一定阶段会形成若干方言,而方言的不断变化最终会产生新的语言;另一方面,已有的语言又可能由于社会和其他原因逐渐消亡。此外,由于不同学者使用的标准不同,语言和方言之间往往很难划出明确的界线。

划分语言的标准有几种。一般说,当语言变体发展到交谈双方不能互通的时候,它们就成为各自独立的语言。但这一标准也有例外。挪威人、瑞典人和丹麦人彼此用各自的语言交谈,能够互通,但人们通常把他们的语言看作是 3种不同的语言;另一方面,阿拉伯语各方言之间差别很大,摩洛哥地区通行的阿拉伯语方言跟巴勒斯坦地区通行的方言,其差别之大,犹如西班牙语之于法语,但人们并不把阿拉伯语诸方言分别看作独立的语言。另一种标准是看使用某一语言的社团是否有独立的文化。根据这一标准,人们一般认为荷兰本土的荷兰语和南非的阿非利堪斯语是两种独立的语言,尽管这两种语言可以互通;而荷兰语和比利时的弗拉芒语虽然在两个不同的政治实体中使用,却常被某些学者看作是一种语言。除此之外,还有语言-社会的和语言-民族的标准。但是,不同语言学家在具体运用这些标准的时候,往往具有较强的主观色彩和各自不同的侧重面,所以,到底算是一种还是几种语言,在许多情况下往往是由历史和习惯决定的,其原因十分复杂,试图单靠现有的语言标准去做出判断和解释,很难做到准确可靠。

由于语言与方言之间不易界说清楚,学者们在统计世界诸语言时,所得的数字往往出入很大。此外,非洲、美洲、澳大利亚等地本土人民所说的语言,学者们对它们的了解还非常有限,要弄明白确数当然就更加困难。而正是在这些地区,语言的数量相当大。因此有些语言学家主张,在目前情况下,对世界语言的数目只能作出某些近似的估计,一种估计是2500~5000种,还有一种估计是4000~8000种。

就使用人数来说,世界诸语言很不平衡,少数语言有可观的使用人数,而大多数语言使用人数则很少。有的印第安语少到只有几十个人,甚至几个人。个别语言,由于使用它的最后一个人死去,这种语言也随之消亡。如1898年,随着南斯拉夫克尔克岛上说达尔马提亚语的最后一个人死去,这种语言也就不复存在了。全世界有10种语言的使用者加在一起,超过世界总人口的半数,它们是:汉语、英语、俄语、西班牙语、印地语、阿拉伯语、日语、德语、葡萄牙语、乌尔都语。另外,世界上几千种语言中,按使用人数排在最前面的 100种语言,其总人数占世界人口90%以上;但又有1000多种语言,其使用者加在一起还不到世界人口的 1%。这是世界诸语言使用情况的一个重要特点。世界语言的地理分布也很不平衡,大多数语言只在很有限的区域内起传递信息的作用,而少数语言却在十分广阔的区域内通行,如英语、西班牙语。就语系分布而言,情况更是如此。印欧语系的语言,无论从使用人数还是从分布区域看,均堪称世界最大的语系,而北美有的印第安语的语系少到只包括几种语言,如爱斯基摩 -阿留申语系实际只包括两种语言,使用人数也很少。

分类

一般地讲,世界诸语言有 3种分类法:

(1)类型分类法,②区域分类法(或称地理分类法),③谱系分类法(或称发生学分类法)。

这 3种分类法的理论基础各不相同,因而根据这些方法划分语言类别,往往互有交叉。

类型分类法

传统的类型分类法主要根据词的形态结构(不是根据亲属关系)来划分语言。这是一种纯粹的共时分类法,它按照结构的同形特点,把语言划分为若干类型,既不考虑它们的历史来源,也不考虑它们过去和现在的地理分布。根据语言的形态标准,一般分作3 大类:

(1)分析型语言 (即国外学者所说的孤立语)。其特点是词基本上无专门表示语法意义的附加成分,形态变化很少,语法关系靠词序和虚词来表示。大多数分析型语言都是单音节的,其中许多语言有几个声调。汉藏语系的语言多是分析型语言,非洲的一些语言也是分析型语言。

(2)粘着型语言。其特点是词内有专门表示语法意义的附加成分,一个附加成分表达一种语法意义,一种语法意义也基本上由一个附加成分来表达;词根或词干跟附加成分的结合不紧密。属于粘着型语言的有:古代的苏默语(已消亡)、乌拉尔、阿尔泰、高加索、达罗毗荼等语系的许多语言,以及亚洲和太平洋地区的另一些语言如日语、 朝鲜语、 巴布亚诸语言等。欧洲的巴斯克语、非洲的斯瓦希里语、班图诸语言、美洲本土的语言等,也都属粘着型语言。英语的某些复合词具有粘着型语言的特点。有些学者认为,粘着型语言是介于分析型语言和屈析型语言之间的语言。

(3)屈折型语言。其特点是用词形表示语法关系(一个格式往往可以表示几种语法意义)。词根或词干跟附加意义结合很紧密,往往不易截然分开;有的甚至用内部屈折来表达语法意义。屈折型语言的数量比粘着型语言的数量要少得多,但它包括两个重要语系── 印欧语系和阿非罗-亚细亚语系 (闪-含)的语言,如梵语、希腊语、拉丁语、阿拉伯语、希伯来语,以及欧洲的许多近代语言,如俄语等。

有些语言学家建议除以上三类语言外,再加一类“多式综合语” (中国有些学者也称“编插语”)。其特点是把主语、宾语和其他语法项结合到动词词干上,以构成一个单独的词,但表达一个句子的意思。属这类语言的如爱斯基摩 -阿留申诸语言等。

晚近的形态分类法则是根据句子的基本成分──主语 (S)、动词(V)和宾语(O)──在简单陈述句中的位置来划分语言。这样可以把世界诸语言划分为 3个主要的类型:SVO型(主-动-宾)、VSO型(动-主-宾)和SOV 型(主-宾-动)。句法系统在这里受各语言间的共性成分的影响。类型分类历来不及谱系分类用得广泛,主要是因为传统的类型分类仅着眼于语言的表面特征,使得许多情况无法界说清楚。通过考察语言的底层结构来确定那些对语言结构起支配作用的共性成分,是今天的重要研究课题之一。由于这样的共性成分是可以认识的,因而有可能改变我们对类型分类可靠性和实用性的认识。

区域分类法

区域分类法是按地区划分语言的一种方法,它的主要依据是:由于地理上相邻,一些语言在长期的聚合过程中会获得某些共同的特征。一个地区的语言,往往会受到该地区具有文化优势的语言的影响,这些语言之间也会产生相互影响,从而在语音、词汇、语法上具有较多的一致性。这种方法使语言有可能取得较大的分类,不致过于繁琐。在某些地区的语言事实和语言亲属关系不够清楚的情况下,人们常把区域分类法和谱系分类法结合起来使用,有些学者对美洲印第安语和巴布亚等地的语言就是采取这种做法。

图 图 图 图

这里一个相关的重要问题是语言联盟(又称“语言区域”)问题,近年来它日益受到语言学家的广泛关注。所谓语言联盟,是指同一地区或毗邻地区通行的数种没有亲属关系的语言,由于长期接触,互相影响而获得语法、语音等方面的许多相似或共同特征。这种现象在19世纪还被人认为是不可思议的,不少人认为两种语言的形态只能是相互排斥,不可能混合,即便有也是一种畸形现象。包括A.梅耶在内的一些著名学者都持有这种观点。但是最近几十年来,一些语言学家的研究结果已经推翻了这种看法。事实证明,音位和形态系统的相互渗透并无界限可言。语言学家已经描写了许多具有混合体系(语音体系和形态 -句法体系)的语言,证明语言渗透所引起的语言联盟,是世界上几乎所有地区都普遍存在的一种现象。例如巴尔干语言联盟,所涉及的语言有现代希腊语、阿尔巴尼亚语、罗马尼亚语、保加利亚语,以及部分涉及塞尔维亚-克罗地亚语和土耳其语。 虽然除土耳其语外,其他语言均属印欧语系,但大多不属同一语族(希腊语和阿尔巴尼亚语各构成一个独立的语族,罗马尼亚语属罗曼语族,保加利亚语、塞尔维亚 -克罗地亚语属斯拉夫语族)。它们中除个别语言之间共同特点较多外,大部分语言并无密切的关系。但是在长达几个世纪的接触中,由于拜占庭文化在这个地区显示出的较强凝聚力和各语言间的相互影响、渗透,上述语言获得了被世人称为 “巴尔干语言特点” 的许多共同特征。这不仅表现在词汇平面上,也表现在音位和形态 -句法平面上。今天,巴尔干半岛语言联盟所包括的地区,还有进一步扩大的趋势。类似的例子还有印度次大陆、南非等地的语言联盟。对这种现象的进一步研究,无疑会给语言分类提出许多新的课题、展示新的前景。

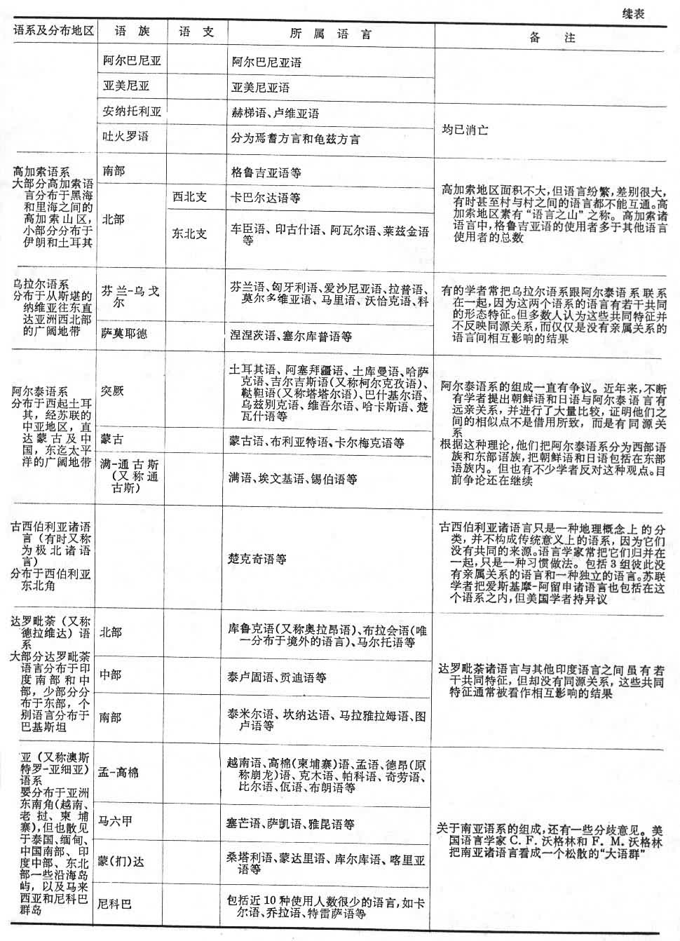
谱系分类法

谱系分类法是近代用得最广泛的一种分类法。它主要根据某一共同母语在分化过程中保留下来的共同特征(语音、词汇、语法方面的共同成分)来划分语言。谱系分类和区域分类,都具有明显的历时性。在19世纪以前的好几百年中,《圣经》关于人种分布的传说对语言分类的研究产生过影响。1786年,英国学者W.琼斯比较了梵语、希腊语、拉丁语的某些共同特点之后,发现了其间的对应规律,于是提出印欧诸语言同属一系的理论。此后,历史比较语言学兴起,学者们用这种方法又研究了许多别系的语言。某些学者在谱系分类的基础上,企图重建“人类最初的共同语言形式”(有的学者称作化石语言),以此来证明世界诸语言同出一源的假说。这种构拟建立在层层假设之上,多半是无法验证的。受到学者重视的是有文献可据和推断周密的谱系分类,即历史比较语言学。

关于谱系分类的层次和术语,各国学者不尽统一,一般区分为语系、语族、语支等。语系是有共同来源的诸语言的总称,语系之下可根据语言的亲疏程度再细分为语族、语支。越往下,其成员的亲属关系越密切。德国语言学家A.施莱歇尔把这种关系概括为谱系树模型,即把同一语系的语言间的关系比喻为一棵树的形状,由根部和主干(语系)分出若干枝杈(语族和语支)。他把自己对语言类别的描述比作达尔文对生物进化类别的描述。德国的另一位语言学家J.施密特则提出了印欧语言传播的“波浪理论”(又称“波浪说”),以取代施莱歇尔的“谱系树”之说。施密特认为,原始印欧语由许多方言组成,其中新的语言成分从中心区向四周作波浪式传播。印欧诸语言由一系列共同语言特征联结在一起,这些语言之间并无明确的界限, 是逐渐地, 不明显地从一种语言过渡到另一种语言。他的理论对印欧语研究产生过较大影响。现在世界上许多地区的“语言联盟”现象是“波浪理论”的一个很好的印证。

对于亲属关系没有太多实证的语言,特别是像美洲和巴布亚等地那些调查还不够详尽的语言,近年来有些语言学家倾向于把它们划归在某一个联系比较松散的大语群中。由于使用的术语很不统一,或者术语相同,而内涵并不相同,世界诸语言的语系的划分往往出入很大,从三四十个到一百多个不等。另外,由于语言内部的情况千差万别,确定语言亲属关系往往有很大困难,对其中有些语言,有时只好满足于区域的分类。下面虽然主要是谱系分类,但有的地方也参照了区域分类的方法。在各语系中,印欧语系的研究是最深入的,分类也最详尽,而其他语系的界说则由于研究的深度不同而详略不一。一般来说,越往下细分,困难越大,分歧也越多。目前对世界上许多语言的研究还不够深入细致,在下面的分类中,有些语言只划分到语族一层。

无论是类型分类法,还是区域分类法、谱系分类法,都首先有赖于对各语言作准确细致的描写,但是在许多情况下今天却难于做到。一个人由于情况所限,仅靠他个人的语言知识是不可能对世界诸语言作出接近实际的分类的。但他却可以综合前人或他人的研究成果来做到这一点。在这方面,较早的例子有法国语言学家A.梅耶和M.柯恩主持编写的《世界的语言》(1952),晚近的例子有美国语言学家C.F.沃格林,他的工作是值得称道的。他本人的主要研究领域是北美印第安语,但他和F.M.沃格林合作出版的《世界语言的分类与索引》(1977),却把各国学者关于各语系、语族(甚至语支)分类问题的研究成果汇集于一书,客观加以介绍,并阐述自己的意见,使读者得以了解在某个语系、语族或语支的分类问题上各有关学者的不同主张,便于读者自己去分析比较。

美洲印第安语言

对于美洲印第安语的研究还很不够。语言学家、特别是美国的一些语言学家,为拯救某些濒于消亡的印第安语,做了大量记录和分析。但由于印第安语数量很大( 估计语言和方言逾 1000种),且绝大多数没有文字,至今连这些语言的数字还难以确定。关于美洲印第安语的谱系分类分歧很大,有的学者划分的语系多达 100多个。近年来有归并语系的倾向,有的学者用“大语群”这一术语来包括若干语系,但是都远非定论。某些学者甚至推测除爱斯基摩 -阿留申等极个别语系外,北美、南美和中美的所有印第安语言最终都可能有亲属关系,但这有待于语言学上的证实。

关于印第安语的划分,习惯上以墨西哥为界,以北的称作北美印第安语,以南(包括墨西哥)的称作中美和南美印第安语(有时统称为南美印第安语)。中美和南美的印第安语的数量比北美印第安语要多得多,但对它们的研究却逊于对北美印第安语的研究,文献资料更少。

巴布亚和澳大利亚诸语言

巴布亚诸语言主要分布于新几内亚岛,少数分布在新不列颠和所罗门群岛。几十年前,新几内亚在语言学上被称做不为人所知的地方。近年由于语言学家的努力,大部分新几内亚的语言得到了识别。岛上居民由于丛林遍地,基本上处于隔绝状态。语言多达 650种以上。有的语言只有几十个人使用,有时相邻的两个村子的语言不能互通。学者们对这些语言的分类往往各执一说。有的把它们划归许多语系,然后把这些语系算作一个松散地结合在一起的大语群。分布最广的巴布亚语言是岛西部的本图尼语,其次是马林德语和宁博拉语等;在岛东部,主要语言包括恩加语、卡泰语和基怀语。

澳大利亚的土著语言多达 200种以上,其中许多正在消亡。使用人数比较多的语言只有分布于托里斯海峡诸岛的马布亚格语,其他大部分语言只有几百个使用者。

系属不明的语言

语言间的亲属关系,只有在对语言进行充分调查的基础上才能确定,分类也才有根据。但是由于语言材料不足,更由于谱系分类法所依赖的历史比较法的局限性,世界上还有某些语言至今系属不明,如西班牙和比利牛斯山西部法国部分省份的巴斯克语。学者们做过多种尝试,陆续将巴斯克语跟柏柏尔诸语言、阿尔冈基亚诸语言、已消亡的欧洲语言如伊比利亚语等进行比较,都没有得出结论;还有学者认为它是阿基坦人的语言的派生语;有的又说它跟高加索诸语言有远亲关系。但到目前为止,比较一致的看法仍认为它是一种跟别的语言没有亲属关系的独立语言。

分布于克什米尔西部喀喇昆仑山脉的布鲁沙斯基语,是另一种系属不明的语言。虽然它的语音系统跟印度诸语言、其语法跟达罗毗荼诸语言有相似之处,但它们之间却没有亲属关系,也没有发现与别的语言有亲属关系。

分布于库页岛和北海道附近岛屿的阿伊努语,曾有学者认为它跟日语有亲属关系,也有人认为它与印欧语有关系,近世学者又提出它属于古西伯利亚诸语言,但这些看法都没有得到普遍承认。

关于日语和朝鲜语的系属问题,也存在着争议。传统上,人们习惯于把它们看作是系属不明的语言,可是近年来,有些语言学家倾向于把它们(特别是朝鲜语)划归阿尔泰语系,甚至有的学者把日语划归南岛语系,这些都需要语言学上的确证。

系属不明的语言在其他地区还有一些,情况也不尽相同,有待于学者们进一步探讨。(见彩图)

图 图