[拼音]:shengwuxue qikan(Zhongguo)
[外文]:biological periodicals of China
1922年8月在南京正式成立的中国科学社生物研究所,自1924年起每年均有论文发表。1925年开始出版《中国科学社生物研究所丛刊》,为中国最早的生物学刊物。1926年中国生物科学会出版有《中国植物学报》和《中国实验生物学杂志》。1927年中国生理学会出版有《中国生物学杂志》。1928年在北京建立了北平静生生物调查所,该所出版有《静生生物调查所汇报》。1930年在厦门大学成立了中华海产生物学会。该会出版有《中华海产生物学会年刊》。1933年在重庆成立了中国植物学会。该会出版有《中国植物学杂志》、《中国植物学会汇报》。1934年,南京中央研究院自然历史博物馆改组为中央研究院动、 植物研究所。 该所出版有英文刊物《Sinensia》。此外,还有圣约翰大学生物学杂志(上海);国立中山大学生物系报告(广州);国立北京大学自然科学学刊;国立清华大学理科报告(2种);北京博物杂志(Peking NaturalHistory Bulletin);科学(Science)(上海中国科学社);福建协和大学自然科学学会杂志(福州);岭南科学杂志(广州);香港自然科学学刊(香港);浙江省昆虫局丛刊(杭州)等刊物,都刊载了一定数量的生物学论文。
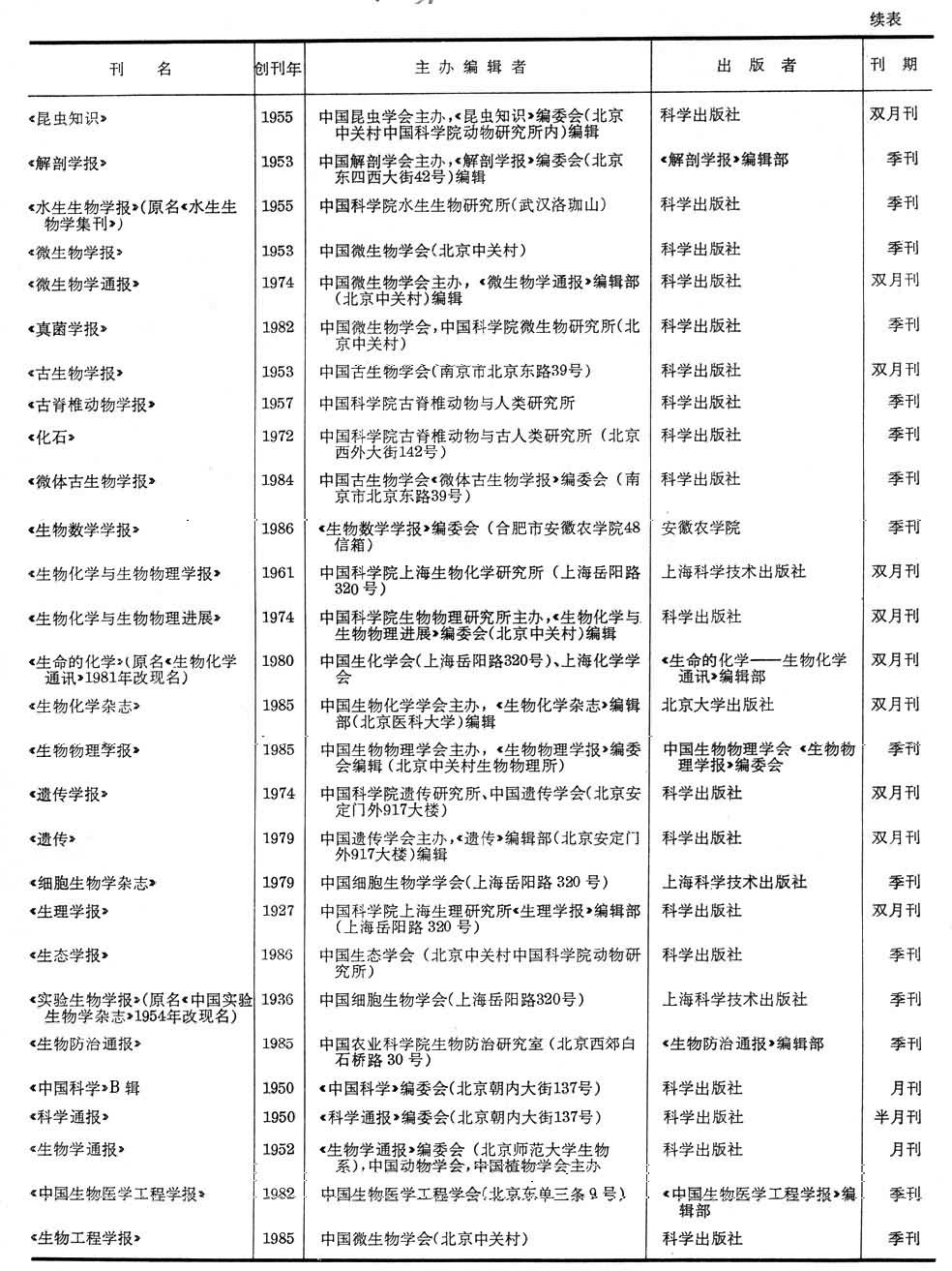
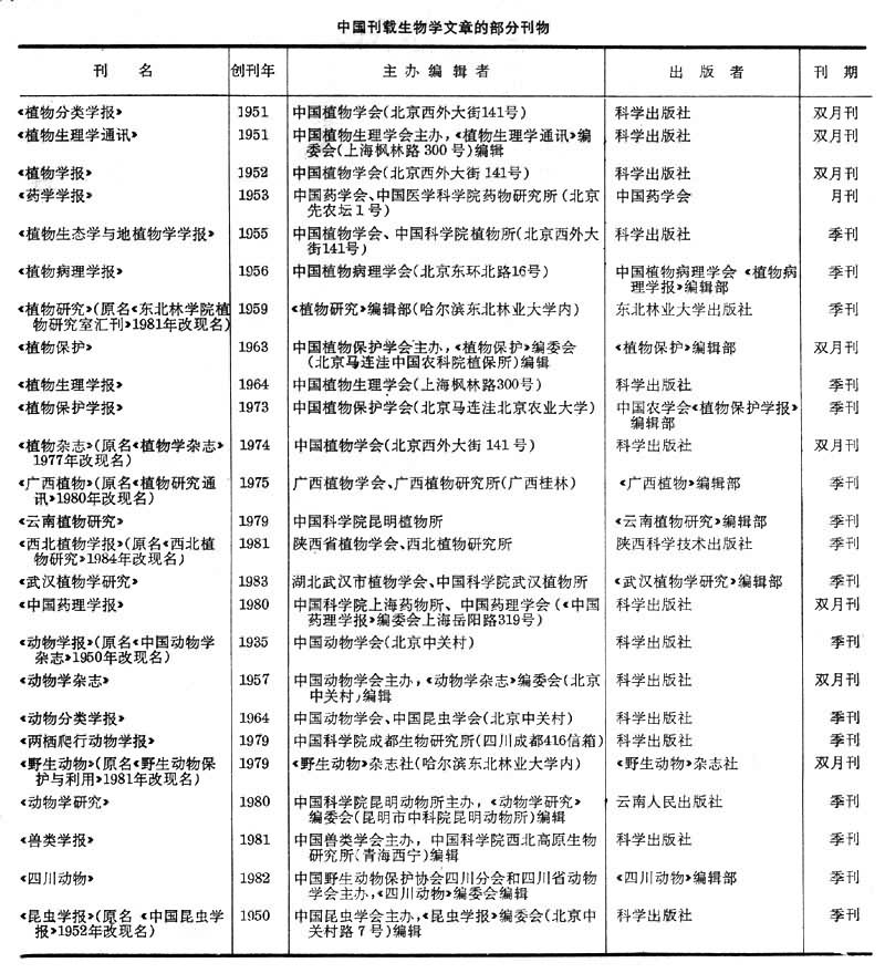
中华人民共和国成立后,刊载有关生物学的公开出版物已多达百余种。一些重要刊物列举如表。