[拼音]:shengwuxue yanjiu jigou (Zhongguo)
[外文]:biological organizations in China
中国生物学各个分支学科的研究单位。中国第一个生物学研究机构是中国科学社委托秉志、胡先骕、杨铨(杏佛)等人1922年在南京创办的中国科学社生物研究所,首任所长秉志,分设动物部和植物部,秉志任动物部主任,胡先骕任植物部主任(后由钱崇澍继任)。1925年该所开始出版《中国科学社生物研究所报告》,1930年起该刊分为动物学和植物学两组发行。到1942年止,刊登了大量动植物研究论文,是中国当时少数具有世界影响的学术刊物之一。
1928年,尚志学会得到中华教育文化基金会的支持,在北京范静生故居建立了静生生物调查所。首任所长秉志,并由他和胡先骕分别主持动物部和植物部的工作,该所以调查中国北方的动植物为主,采集动物标本11.5万多件、植物标本 4万多件。出版物有《静生生物调查所汇报》,也是当时著名的生物学刊物。
1920年,中央研究院在南京成立了自然历史博物馆,1934年改名为动植物研究所,1944年分为动物研究所和植物研究所。动物研究所的研究重点是鱼类生物学、昆虫学、原生动物学和实验动物学,所长由王家楫担任,植物研究所的研究重点是高等植物分类学、真菌学、植物病理学、植物生理学、中国重要的林木培养等,所长是罗宗洛。刊物先后有《Sinensia》、《中央研究院动物研究所专刊》及《中央研究院植物汇报》等。
1929年,北平研究院在北平建立了动物学研究所和植物学研究所。动物学研究所主要调查北方沿海动物并进行分类研究。所长陆鼎恒;植物学研究所偏重于中国北部和西北区植物的调查和分类的研究。由刘慎愕主持工作。1932年北平研究院又在北平建立了生理学研究所,由经利彬主持工作。
1931年,中国西部科学院在四川重庆成立了生物研究所,与中国科学社生物研究所、静生生物调查所合作,调查西南地区的动植物。
此外,许多大学的生物系、博物馆、植物园以及江苏、浙江、河北、江西、湖南的昆虫局在生物学研究方面也都取得了成绩。中华民国时期的生物学研究机构虽在日本帝国主义侵略战争期间研究工作受到严重影响,但对中国动植物的分类调查、生物学研究人员的培养、以及传播生物学知识等都作出了贡献。
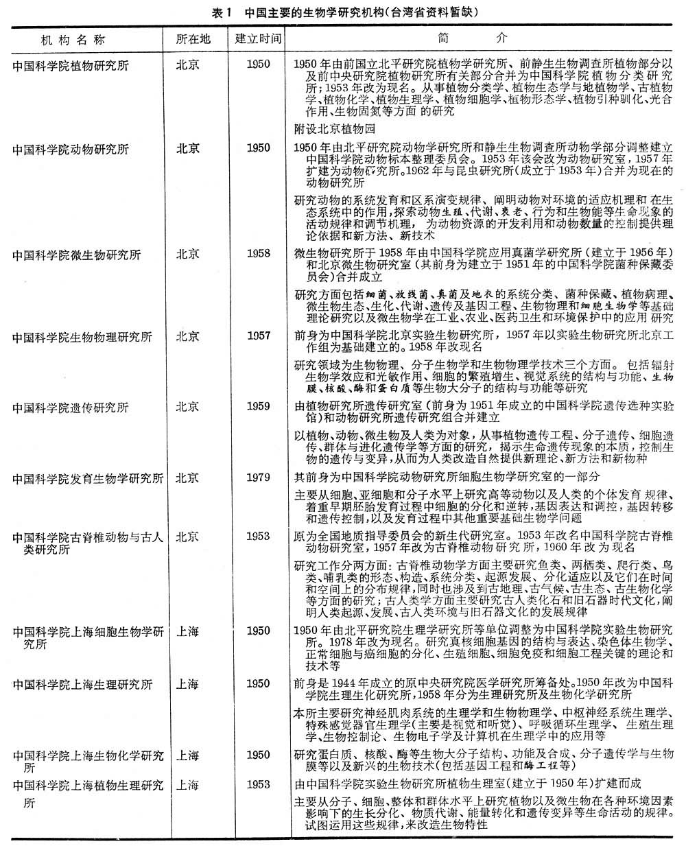
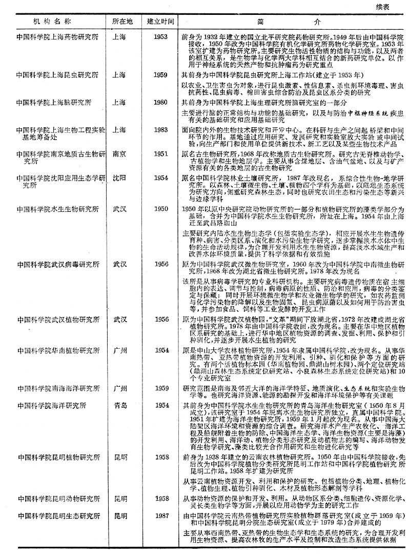
中华人民共和国建立后,1949年11月1日成立了中国科学院,又相继建立了生物学各分支学科的研究所。同时,中国医学科学院、中国农业科学院、中国林业科学研究院以及有些省市自治区,也都建立了相应的有关研究机构。部分生物学研究机构见表1。高等院校设置的生物研究机构见表2。