[拼音]:youkongchong(huashi)
[外文]:Foraminifera (fossil)
有孔虫是一类真核单细胞原生生物,除极少数代表如奇杆虫亚目的部分属种生活于淡水外,绝大多数生活于海底或营海洋浮游生活。它们个体微小,身体直径大多小于1毫米,是微体生物,属于原生生物界肉足动物门根足虫纲的有孔虫目,有孔虫的软体是由原生质形成的单细胞,分外围的外质和中部的内质两部分,外质伸出丝状或分枝状伪足,有摄取食物,排除废物的功能,又是司运动和固着身体的工具;内质包含细胞核及食物泡等,司生殖、营养等各种生活作用。软体居于壳内,壳由原生质分泌有机质或者有机质加矿物质构成,有些有孔虫分泌胶结物,再由胶结物粘结海底的砂粒和生物骨骼碎屑构成。
有孔虫个体小、丰度大,具特征明显多变而易于保存的壳,地质历程虽长(从寒武纪延续至今),但各地质时代的发展变化显著,这些特点使它们成为生物地层学、古生态学和解释古环境的重要工具和运用数理统计方法进行研究的理想对象。
正式描述的现生有孔虫大约有6000种,而已知的化石种大大超过此数。在研究和描述现生和化石有孔虫时都以壳体为主要根据。从细胞学、生活史、行为习性及其他现生生物特征等角度研究过的现生有孔虫不足50种。又因为有孔虫在地质调查及矿产勘探中具有多方面和很高的应用价值。所以它们的发现、描述、分类和其他方面的研究多半是古生物学家的工作。
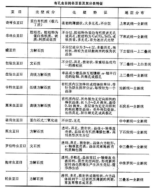
有孔虫壳按其成分和构造可分几类,有机质壳的壳壁呈柔软有弹性的薄膜状,统称为蛋白有机质壳或假几丁质壳,如奇杆虫亚目;胶结壳由原生质分泌有机质或矿物质胶结物,粘结海底砂粒,其他矿物颗粒和动物骨骼碎屑形成,矿物质胶结物常为钙质、铁质或硅质;硅质壳的壳壁由分泌的蛋白石或二氧化硅构成,如硅房虫亚目。大多数有孔虫具钙质壳,钙质壳又可分方解石质和文石质两大类,其超微构造又有多种变化,因类而异。
有孔虫壳的构造从简单到复杂多种多样,最基本的构造型式为以下几种(见图):
单房室壳由壳壁围成一个空腔,称为房室,房室有一个向外界的开孔,叫做口孔(图a)。
列式壳由多个房室组成,房室排列成一个系列, 如Nodosaria属(图b),第一个房室为初房,分开相邻两个房室的隔板叫隔壁,隔壁周边与壳表交切的一道痕迹叫做缝合线,最末一个房室叫终室,终室向外界的开孔为口孔。壳表口孔周围的区域叫口面。Nodosaria的房室排成一个系列,有的属房室排成双列称双列式壳,如Textularia(图c)属,也有排列成3列的称三列式壳,如Fijiella属。
旋卷式壳由多个房室旋卷排列而成,使壳呈圆饼状或圆锥状,以初房为中心,后生的房室沿着初房的对称面,环绕垂直对称面的轴盘旋排列,形成平旋式壳,房室每绕轴360°即构成一个旋圈,平旋式壳两侧对称,如Pu-llenia; 以初房为起点,后生的房室围绕通过初房中心的轴,螺旋排列,形成螺旋式壳,螺旋式壳两侧不对称,背侧可见初房及所有的旋圈和房室;脐侧中央凹陷成脐,只见最后一个旋圈的房室;如Heterolepa(图e有孔虫壳还有许多其他类型的构造,一般都由这几种基本型式演变组合而来,例如Fusulina为两侧包旋的平旋式壳;Bigenerina的壳幼年期双列式,成年期变为单列式;Cussidulina为旋卷的双列式壳。一部分粟米虫类壳的构造独特,后生的房室环绕初房生长,绕初房一圈生两个房室,相继生长的两个房室的对称面相交成一定夹角,如Quinqueloculina的夹角为144°,Triloculina的夹角120°,Pyrgo的夹角180°,亦即相继生长的两个房室的对称面在同一平面上。
有孔虫分两个生态类群,底栖类群占有孔虫的大部分,从滨海潮间带到深海平原都有分布,但在大陆架海底透光带内最繁盛,它们以丝状伪足在海底缓慢运动或固着生活,钙质壳底栖有孔虫在接近碳酸盐补偿深度(CCD)处逐渐绝迹,超过这个深度仍能生存的是胶结壳有孔虫,大洋中岛山周围的海底也有底栖有孔虫分布,底栖有孔虫的动物群特征随生活环境的变化而变化;它们的化石群是解释陆缘海及其滨海地区的古环境、恢复古地理和研究海岸线变迁的重要标志。浮游有孔虫是大洋浮游生物群的重要组分,现代浮游有孔虫生活在从表层到1000米以上深度的水体中,平均每立方厘米的海水中有10个个体。从赤道到两极都有浮游有孔虫分布,其动物群随着纬度变化的特征变化明显,暖流水团与冷流水团中的浮游有孔虫面貌迥异,因此可以作为研究海洋古气候及古水文特征的重要依据。
有孔虫属级以上分类单元的划分和描述,主要以壳体特征为依据,这些特征包括壳的一般形态及其变化,内部构造及饰变,口孔形状及构造、壳壁成分、结晶形状及分层性,壁孔、管系及茎系的发育情况与微构造等。
有孔虫的系统分类研究始于1826年,法国学者A.-C.-V.德萨利纳·德奥尔比尼描述了有孔虫200多个属,将它们分属于5个科;至19世纪中叶属及科的数目增加约一倍,从此,近一个世纪以来,H.B.布雷迪(1884),查普曼(1902),J.A.库什曼(1927,1933,1940,1948),J.加洛韦(1933),格莱斯纳(1945),西格尔(1952),波科尔尼(1954,1958),劳泽尔-切尔诺乌索娃和富尔先科(1959),洛布利奇和H.塔潘(1964),尼古(1979)和海恩斯(1981)先后发表了15部研究有孔虫系统分类的著作,其中为同行学者普遍接受,应用广泛者首推J.A.库什曼(1948)和洛布利奇和H.塔潘(1964)的两部专著。有孔虫系统分类的每一次修改都是资料积累增加和研究工具与方法进步的结果,随着高倍光学显微镜的改善,电子显微镜的应用和学科间的交叉渗透,使人们对有孔虫的晶体光学性质与壳壁超微构造有了进一步的认识。洛布利奇与塔潘基于他们的新认识先后于1982和1984年著文对他们自己1964年的分类作了修改补充,1988年发表《有孔虫属及其分类》一书,以新的分类观点,鉴定了3620个属,确认了其中的2455个,其余被认为同物异名或因现有信息不足不能成立。并将所确认的属归纳为12个亚目(见表),74超科,296科和302亚科。
有孔虫壳小、数量多、化石丰富、壳的形态构造复杂多样,随着时代和环境变化呈现一定的不难探索的演变规律,对于海相地层是非常理想的分带标志。对浮游有孔虫,已有广泛承认和应用的海相上白垩纪和新生界的洲际对比分带方案,特别是晚白垩世的Globotruncana,Rotalipora等属,拥有大量分带的种。底栖有孔虫的分布比较局限,但对海相地层的区域对比,有时对洲际对比也起着重要的标志作用,例如类是划分对比石炭纪-二叠纪地层的重要依据;货币虫科有许多划分对比晚白垩世和早第三纪地层的标准属种;鳞环虫科为始新世后期和中新世特有的类群;圆片虫科为晚白垩世和古新世特有的类群,都具重要的区域或洲际地层对比意义,尤其是特提斯海区的地层对比。自60年代以来,有孔虫的生态学和古生态学研究日益受到重视,其发展和深入为有孔虫化石开辟了更为广泛的应用领域。底栖有孔虫在解释古环境方面更有意义,根据其动物群的特征可以探测晚近地质时期,特别是第四纪冰期与冰后期滨海、浅海沉积的深度及盐度。根据有孔虫化石居群中胶结壳、钙质透明与似瓷质壳的比例以及居群的分异度研究沉积环境的古地理位置与气候特征已是行之有效和广泛应用的方法,可以应用于比较古老的沉积。浮游有孔虫的狭温性具有重要的古气候学意义,新生代地层柱中喜暖和喜冷化石动物群的纵向更替是求得古气温变化曲线的基本依据,求取古气温变化曲线是确定第四纪的冰期与间冰期和划分对比第四纪地层的重要手段,有孔虫钙质壳中的氧同位素比率 (O18/O16)能够提供更确切的测温资料,是用于O18/O16测温的最适用生物成因碳酸钙。 浮游有孔虫的狭温性还导致其同时代动物群的纬度分异,经马维骅和麦金太尔等研究,根据大西洋浮游有孔虫动物群的纬度分异,北半球分热带区、亚热带区、过渡区、亚极区和极区共5个纬向生物区,其他如太平洋、印度洋现代浮游有孔虫的纬向分布也研究得比较详细。以中新生代浮游有孔虫纬度分布与现代模式对比,可以推断古时极圈迁移和大洋气候带纬向变化的规律。螺旋壳浮游有孔虫,同一个种壳的旋向有右旋和左旋之分,已发现少数属种的旋向决定于其生活环境的水温,在暖流中右旋壳的百分比大大高于左旋壳;在冷流中情况相反;同时暖、冷流中浮游有孔虫的组合面貌与分异度也很不一样,因此浮游有孔虫又能为海洋水文学研究提供重要依据。
近年来随着大洋历史研究的进展,发现研究有孔虫化石在论证海底扩张学说方面起着重要作用,最有意义的是,通过对从侏罗纪以来几类大型底栖有孔虫从拉丁美洲到中东分布的一致性与分异的研究,为大西洋的扩张史和特提斯海的衰亡史提供了证据;同时,在测定大西洋洋中脊两侧线性磁异常进而推算海底扩张速率的研究中,遇到不能做放射性测年的岩体,则利用其上下直接接触的沉积层中的有孔虫组合研究、群落对比以及钙质壳中氧同位素比率测定其时代。
化石有孔虫研究最主要是应用于石油天然气的找矿勘探和海洋地质与海洋历史研究方面。世界各地海相生储油地层大多富含有孔虫化石,有孔虫化石的研究是随着石油开发事业的发展而发展起来的,20世纪20年代以来一直主要是为油田地层划分和对比服务,60年代以后逐渐侧重于古生态的研究,为推断油气生成与储集环境及分析环境条件服务。