[拼音]:xibao
[外文]:cell
一切生物结构和功能的基本单位(见彩图)。它能够表现各种生命现象,例如新陈代谢、生长和发育、繁殖、遗传、变异、应激性和对环境的适应等。
1665年英国科学家R.胡克用简单的显微镜观察软木薄片的结构时,发现它是由许多蜂窝状小室组成的。胡克最早把这种小室称为“细胞”(cellulae)。虽然当时他所看到的只是死亡的植物的细胞壁,但是细胞这一表示生物结构基本单位的名称,后来得到广泛使用。
1893年德国生物学家M.J.施莱登和T.A.H.施万分别从大量的植物和动物的观察中得出结论,创立了著名的细胞学说,明确了从单细胞生物直到高等动植物都是由细胞组成的。
化学组分
所有细胞都是由水、盐类、核酸、蛋白质、糖、脂质,以及其他各种微量物质如维生素、细胞代谢中间产物等组成的。水、盐离子和某些维生素或与细胞中的大分子组成复合物,或者游离存在。不同细胞或不同的生物中,它们含量的差别往往很大(表1)。
水分
生活细胞的80%是水。体内82%的氧原子和67%的氢原子组合成水分子。体内每 100个分子中有99个是水分子。营养物质和氧都是以水溶液的形式运送到细胞中。细胞一旦失去水分,生命过程就会停止,甚至死亡。由于水的高比热、高蒸发热和高融解热等重要特性,所以水还具有稳定生物体温的作用。
盐类无机盐物质在细胞中以离子形式存在,浓度变动范围很小,主要作用包括两方面:
(1)维持渗透压。溶解的总盐浓度对水分的进入或移出细胞起调节作用;
(2)特异的作用。不同的盐离子在细胞中各有其特殊的功能(表2)。
生物大分子
核酸、蛋白质、糖和脂质等四种大分子物质约占细胞干重的90%以上。细胞的生长、繁殖和分化等都要依靠这些分子的特性才得以表现(表3)。
基本结构
电子显微镜术的应用,揭示了细胞的微细结构和各种细胞器,使人们对细胞的认识从显微水平发展到亚显微水平。同时结合 X射线衍射法、放射自显术和同位素示踪等技术,在分子水平上阐明了细胞的结构与功能的某些关系。
根据结构,通常把细胞分为两大类:原核细胞和真核细胞。前者包括支原体、细菌和蓝藻。后者构成真核生物包括原生动物、单细胞植物,以及由许多形态不同和功能各异的细胞所组成的低等和高等动、植物。
原核细胞主要结构有细胞膜、细胞质、核糖体,以及由一条裸露的 DNA双链所构成的拟核。拟核没有与细胞质部分相隔开的界膜(核膜),这是与真核细胞的主要区别。
此外,原核细胞中除含有核糖体和间体(原核细胞近核区的细胞膜内褶,有人认为其功能与细胞分裂及呼吸有关)外,没有真核细胞中的各种细胞器。但是许多细菌表面有运动器鞭毛或纤毛(见纤毛、鞭毛)。能够进行光合作用的蓝藻和细菌具有内膜结构,膜上附着与光合作用有关的色素组分。
原核细胞的化学成分相当复杂。例如大肠杆菌大小只有 1×2微米左右,却含有约 5000种不同的化学组分。枝原体是已知的最小的细胞,大小只相当于最大的病毒,然而它们的遗传物质(DNA)也能指导合成500~1000多种蛋白质。
真核细胞真核细胞的结构要比原核细胞复杂得多。在同一个多细胞有机体内,因为所执行的功能不同,细胞的形态和结构也有明显差别。所以,所谓真核细胞的“典型图”,是假定它们具有某些普遍的共同特征为基础的。
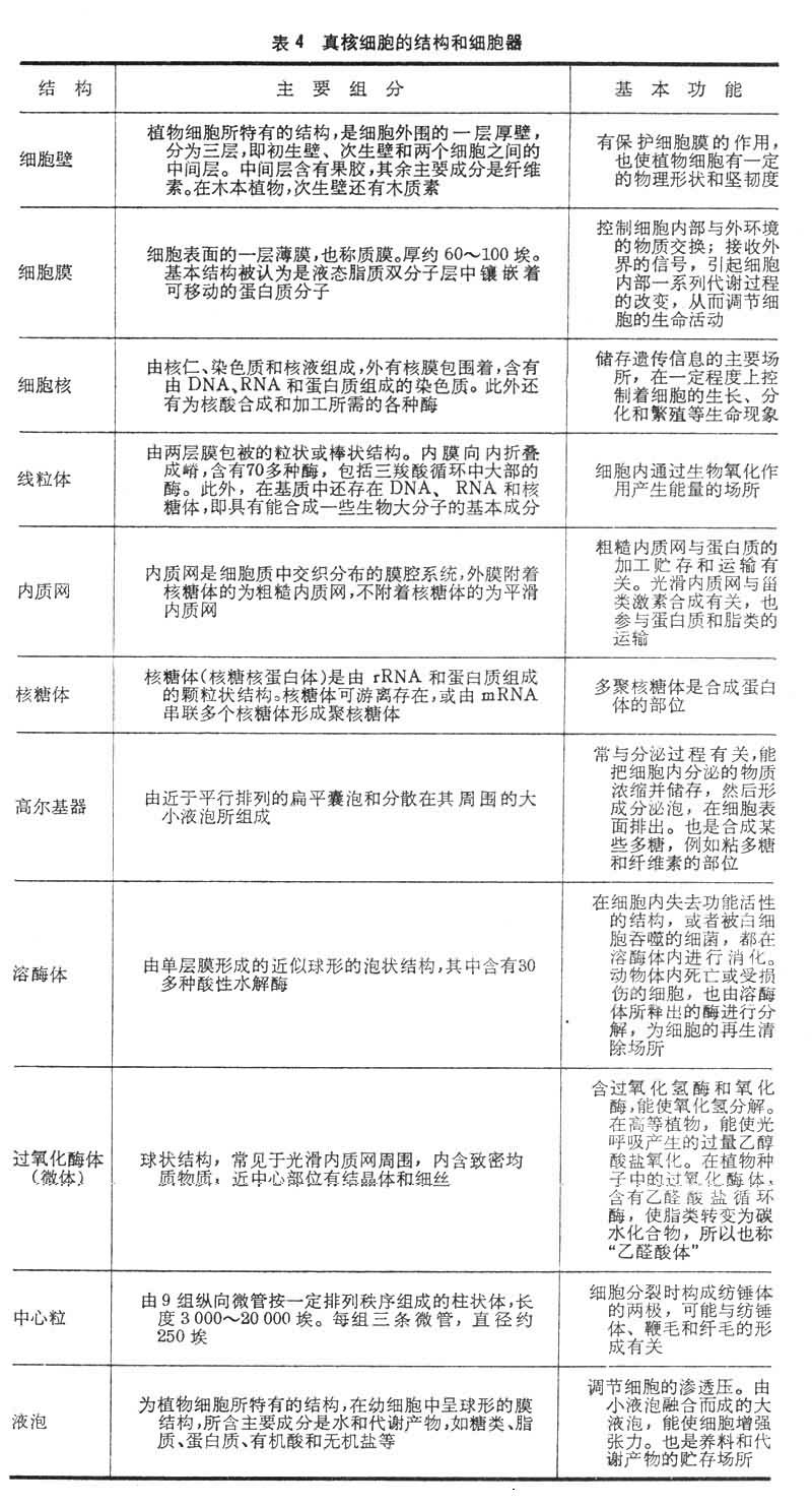
真核细胞由细胞核和它周围的细胞质,以及包在外面的质膜(见细胞膜)所构成。大多数植物细胞在质膜之外还有细胞壁。细胞质内存在许多亚细胞结构(细胞器),它们分别担负着某些专一性功能(表4)。
细胞的整体性
细胞是有高度组织性的整体。细胞的不同结构和组分在功能活动上既有独立性,同时又通过分子和能量的流动,相互联系和协调,以保证各种生命现象有序地进行。例如在细胞整个生活周期中都有膜成分的更新和合成,以适应细胞生长、发育等的需要。通过线粒体中的生物氧化作用,不断地将化学能用于完成细胞内各种类型的工作。而所有这一切活动又往往是以细胞内信息流为基础的。
膜系统的连续性真核细胞的高度分室化是进化的特征之一。细胞内的专一性代谢活动,大多是在内膜所分隔的部位,或内膜所包被的亚细胞结构中进行的。粗糙内质网中形成的磷脂,很快就被分配并参入到整个细胞的膜系统“内质网”中。膜蛋白在核糖体上形成之后,先贮存于粗糙内质网,随后转运到高尔基器中加工,并与碳水化合物相结合,再通过分泌泡参入到质膜。在分子流动的同时,膜结构也在不断地更新。膜结构的来源是内质网膜,但是核膜与内质网膜结构的补充则是双向的。
能量流活细胞是一个动态体系,时刻进行着代谢活动。例如,细胞组分的合成和分解、化学物质的输入与输出、以及运动等,这一系列生命活动都需要消耗能量。绝大多数生物所需的能量的最初源泉都是太阳的光量子。某些原核生物和某些原生动物,以及绿色植物都能通过光合作用,把太阳的光能储存在碳水化合物分子里(自养生物)。而大多数原核生物,大多数原生动物、真菌和动物则摄食其他生物,间接获得太阳的能量(异养生物)。异养生物所摄取的蛋白质、碳水化合物和脂类在细胞中逐步降解和氧化,最后形成二氧化碳和水。所释出的自由能,被利用于腺苷二磷酸(ADP)和无机磷合成腺苷三磷酸(ATP)。在生物能学中,ATP为生物合成、机械功、主动运输和其他需能反应所利用。在这些过程中也产生热,显示熵的增加,再通过细胞外体液环境的调节而散失。在生物系统,能量流一般是单向的,不可逆的(图1)。
信息的传递
活细胞在不断地合成各种蛋白质,包括结构蛋白、调节代谢过程的蛋白、催化化学反应的酶蛋白,以及许多其他种类的蛋白质。核糖体是合成这些蛋白质的场所。线粒体是供应合成过程所需能量的细胞器。指令各种蛋白质合成的信息都来自细胞的遗传物质──DNA。信息的传递是有方向性的,即由DNA通过转录产生信使核糖核酸(mRNA),mRNA再经由核糖体来指导特异蛋白质的合成。 虽然借助反转录酶的作用也可以RNA为模板合成DNA,但是以DNA为模板的信息传递,在一切细胞中仍然是基本的法则(图2)。
每个细胞在一定发育阶段,或一定生理状态下,只有部分遗传信息(基因)表达。在不同类型细胞中表达的基因不完全相同,这是多细胞有机体细胞特化的基础。
特化的细胞
单细胞生物营独立生活的单细胞有机体,也表现一定程度的结构分化和不同结构所负责的特定功能。例如原生动物内的草履虫就具有口沟、食物泡、肛门点和辐射管等,以适应其生活的需要。但是,这种在单个细胞内结构的分工,其效率是有限的。
细胞群体由细胞联合所形成的群体,开始显示了轻微程度的细胞间的分工。例如绿菌门的团藻,虽然是由数百个甚至几万个形状和结构相同的细胞,联合而形成的球形或卵球形群体,但是还存在着少数体积较大、专司繁殖的细胞,以区别于绝大多数营养细胞。
多细胞生物腔肠动物门的水螅是较低等的多细胞生物,由多种不同类型的特化细胞所组成,并且显示了一定的组织结构。组成体壁的上皮细胞含有肌纤维,可以使触手和身体缩短或伸长。肌细胞的活动又受到处于内外两层上皮细胞之间的神经细胞的控制。触手满布刺细胞,用以捕获食饵,送入口中。通常营出芽生殖,但环境不适宜时又能生出卵巢和精巢,进行有性生殖。
在高等有机体,大部分细胞都属于这种或那种特化细胞群。它们分别具有特殊的形态、结构和生化过程,以及与之相适应的特定功能。例如:肌肉细胞(肌纤维)一般呈梭形,有收缩特性。每个细胞都被覆一层弹性膜(肌膜);细胞质中有沿长轴的肌原纤维。在横纹肌细胞肌原纤维的主要成分为肌动球蛋白,是肌肉收缩的成分。神经细胞包括细胞体和突起两部分。突起又分为轴突和树突,前者可长达几厘米,构成神经纤维,起着接受刺激和传导冲动的作用。胃的壁细胞是分泌盐酸的细胞。盐酸来源于血液中的氯化物和经过碳酸酐酶作用后所产生的氢离子。细胞表面顶端内陷形成细胞内小管,分散到细胞质并围绕在核周围,同时小管表面又有无数的微绒毛伸入腔内,以进一步增加细胞的表面积,使酸分泌能够充分地运输到胃腔内。另外,细胞质中线粒体多,占细胞质的大部分,说明壁细胞高度的能量代谢。
此外,在特化细胞形成过程中,也有逐渐失去原初细胞所具有的结构和大部分生化过程的情况,哺乳类动物的红细胞生成就是一个突出的例子。各种特化细胞组成不同的组织,组织再建成器官和系统。它们之间相互作用又相互协调,使高等有机体进达到完善的高效能的生理水平。
虽然多细胞有机体有各种各样的特化细胞,例如成年人的各种组织和器官约由1014个细胞组成,但是它们都来源于一个受精卵的不断分裂,并经过分化过程而最终形成各种特殊结构和特定功能的细胞。除去胚胎细胞以外,成年动物的干细胞或再生细胞,植物的分生细胞也能分化成特化细胞。因为已经分化的细胞其细胞核仍未失去全能性,所以同一个有机体的所有细胞除去都有看家基因,以维持细胞的生存外,各种特化细胞还分别表现特定的基因活动,以合成专一的mRNA和蛋白质。
- 参考书目
- Philip Sheeler,D.E.Bianchi, Cell Biology, Structure, Biochemistry and Function,2nd ed.,John Willey & Son's,Inc.,New York,1983.
- E.de Robertis, E.M.de Robertis Jr., Cell and Molecular Biology, 8th ed., Saunders College,Philadelphia,1980.
- Don W.Fawcett The Cell,2nd ed., W.B.Saunders Co., Philadelphia, 1981.
参考文章
- 生物细胞中DNA的中文名称是知识题库
- 下列有关细胞结构和功能的叙述,正确的是知识题库
- 心理疲劳是指长期从事一些单调、机械的工作活动,中枢局部神经细胞由于持续紧张而出现抑制,致使人对工作、对生活的热情和兴趣明知识题库
- 无性繁殖是指不经生殖细胞结合的受精过程,由母体的一部分直接产生子代的繁殖方法。下列属于无性繁殖的有__知识题库
- 细胞培养时提供的能促进细胞生长的生产环境就叫培养基知识题库
- 中国科学家最近自主研发出一台生物材料3D打印机。这台打印机支持活细胞打印,活细胞的存活率高达90%,存活时间最长为4个月知识题库
- 在人类的身体中,细菌的数量要远远多于人体的细胞,其中大部分细菌对人是有益的,有助于我们消化食物。但是,肠道内的有益细菌有知识题库
- 叶酸也称维生素B9,是一种水溶性维生素,是细胞分裂、生长不可缺少的维生素,叶酸缺少易引起贫血、流产等。以下食物中,叶酸含知识题库
- 在心理层面上,中国人对自身的确认,有“身体发肤,受之父母,不敢毁伤,孝之始也”的观念,使生命受之于一个体细胞的“克隆”知识题库
- 科学家们认为,由单一基因异常而导致的癌症少之又少,癌症起源于某个累积了一连串错误的细胞,慢性髓细胞白血病只需要一个突变就知识题库