Ë®²ú×ÊÔ´

Ë®ÓòÖо­¼Ã¶¯Ö²ÎïµÄÖÖÀ༰ÆäÊýÁ¿¡£ÓÖ³ÆÓæÒµ×ÊÔ´¡£Ë®²ú×ÊÔ´µÄÖÖÀà¿ÉËæ×ÅÈËÀàµÄ¿ª·¢ÀûÓöøÀ©´ó¡£ÈçÃØÂ³÷–ÔÚ20ÊÀ¼Í60Äê´úǰÈËÀàδ¼Ó²¶À̶ø±»´óÁ¿º£ÄñµÈÍÌʳ£¬ÊÇÒ»ÖÖDZÔÚµÄË®²ú×ÊÔ´¡£ÓÖÈçÄÏ´óÑóµÄŸûϺ¹ýÈ¥Ò²Ò»Ö±Ö»ÊÇÐ뾨ÀàµÄ¶üÁÏ£¬60Äê´úÒÔÀ´·¢Õ¹ÁËŸûϺ²¶ÀÌÒµ£¬²Å³ÉÎªÖØÒªµÄË®²ú×ÊÔ´¡£

ÌØÐÔ

Ë®²ú×ÊÔ´Ö÷ÒªÓÐÏÂÊöÌØÐÔ¡£

оɸüÌæºÍ×ÔÉíµ÷½Ú

Ë®²ú×ÊÔ´µÄ¸üÌæÊÇͨ¹ýË®Éú¶¯Ö²ÎïµÄ·±Ö³¡¢Éú³¤ºÍËÀÍö½øÐеġ£·±Ö³ºÍÉú³¤Ê¹ÆäÊýÁ¿µÃµ½²¹³äºÍÔö¼Ó¡£×ÔÈ»ËÀÍöºÍ²¶ÀÌËÀÍöʹÆäÊýÁ¿¼õÉÙ¡£²¹³äÁ¿¼ÓÉú³¤Á¿¼õÈ¥×ÔÈ»ËÀÍöÁ¿£¬ÔòΪ×ÔÈ»Ôö³¤Á¿»ò³ÆÊ£ÓàÉú²úÁ¿¡£Ë®Éú¶¯Ö²ÎïµÄÖÖ»òÖÖȺÊÇͨ¹ýÒ»¶¨ÐÎʽµÄµ÷½Ú·´Ó¦À´ÊÊÓ¦¶à±äµÄ»·¾³µÄ¡£ÔÚÏà¶ÔÎȶ¨µÄ»·¾³Ìõ¼þÏ£¬Ò»¸ö먦·¢µÄÖÖȺµÄ×ÔÉíµ÷½ÚÄÜʹÆäÊýÁ¿²¨¶¯ÓÚijһ×î´óˮƽÉÏ£¬ÕâʱµÄƽ¾ù×ÊÔ´Á¿³ÆÎªÔ­Ê¼×ÊÔ´Á¿¡£µ±ÈËÀà½øÐпª·¢ºó£¬×ÊÔ´Á¿¿ªÊ¼Ï½µ;µ«Ë®²ú×ÊÔ´µÄ×ÔÉíµ÷½ÚÄÜÁ¦£¬¿ÉʹÆä²¹³äºÍÉú³¤µÄÊýÁ¿´óÓÚ×ÔÈ»ËÀÍöÁ¿¡£Ëæ×Ų¶ÀÌÇ¿¶ÈµÄÔö¼Ó£¬Ò»·½Ãæ×ÊÔ´Á¿¼ÌÐøÏ½µ£¬ÁíÒ»·½Ãæ×ÔÈ»Ôö³¤Á¿ÔòÖð½¥Ôö¼Ó¡£Èç¹û²¶È¥µÄÁ¿µÈÓÚ×ÔÈ»Ôö³¤Á¿£¬×ÊÔ´Á¿¾Í¿É±£³ÖÏà¶ÔÎȶ¨£¬Òò´Ë²¶È¥µÄÄDz¿·Ö¾Í³ÆÆ½ºâÓæ»ñÁ¿»ò³ÖÐø²úÁ¿¡£µ±×ÊÔ´Á¿Ï½µµ½Ä³Ò»ÏÞ¶Èʱ£¬×ÔÈ»Ôö³¤Á¿´ïµ½×î´óÖµ£¬ÕâʱµÄƽºâÓæ»ñÁ¿³Æ×î´óƽºâÓæ»ñÁ¿£¬ÓÖ³Æ×î´ó³ÖÐø²úÁ¿£¬ÕâʱµÄ×ÊÔ´Á¿Ôò³Æ×î¼Ñ×ÊÔ´Á¿¡£µ±×ÊÔ´Á¿µÍÓÚ×î¼Ñ×ÊÔ´Á¿Ê±£¬×ÔÈ»Ôö³¤Á¿ÔòËæ×Å×ÊÔ´Á¿µÄϽµ¶ø¼õÉÙ¡£Òò´Ë£¬Èç¹ûÔÚ»ñµÃ×î´óƽºâÓæ»ñÁ¿Ö®ºó¼ÌÐøÔö¼Ó²¶ÀÌÇ¿¶È£¬¼´Ê¹²úÁ¿¿ÉÄÜÔÝʱÓÐËùÔö¼Ó£¬µ«ËæÖ®¶øÀ´µÄ±ãÊDzúÁ¿µÄϽµ£¬Ôì³É²¶À̹ý¶È¡£ÓÉÓÚË®²ú×ÊÔ´¾ßÓÐ×ÔÉíµ÷½ÚÄÜÁ¦£¬Òò´ËÔÚÕý³£µÄ»·¾³Ìõ¼þÏ£¬Ö»ÒªºÏÀí²¶ÀÌ£¬Ë®²ú×ÊÔ´ÖÖȺ¾Í¿É³¤ÆÚÑÓÐø£¬³ÖÐøÎªÈËÀàËùÀûÓá£

Óζ¯ÐÔ

³ýÉÙÊý¹Ì×ÅÐÔË®ÉúÉúÎïÍ⣬¾ø´ó¶àÊýË®²ú¶¯Îï¶¼ÓÐÔÚË®ÖÐä§ÓÎÒÆ¶¯µÄϰÐÔ¡£Ò»°ãÀ´Ëµ£¬¼×¿ÇÀàºÍ¸«×ãÀàµÄÒÆ¶¯·¶Î§½ÏС£¬ÓãÀàºÍ²¸ÈéÀàµÄÒÆ¶¯·¶Î§½Ï´ó£»¶øËݺӲúÂѵĴóÂé¹þÓãÒÔ¼°´óÑóÐÔÓãÀ࣬ÓÐЩ¿ÉÒÆ¶¯´ï1000¶àº£ÀÈç½ðǹÓã¿É´Ó¼ÓÀû¸£ÄáÑÇÍ⺣ä§Óε½ÈÕ±¾Í⺣¡£Ðí¶àÖÖÀà²úÂÑʱä§Óε½½ü°¶º£Çø£¬²úÂѺóÓÎÏòÍ⺣¡£Ðí¶àÖÖÀàÔÚ·¢ÓýµÄ²»Í¬½×¶ÎÉú»îÓÚ²»Í¬º£Çø¡£Òò´ËÓÐЩÖÖÀàµÄ×ÊÔ´¹ÜÀí±ØÐëÓÉÓйعú¼Ò¹²Í¬×éÖ¯µÄ¹ú¼Ê»ú¹¹½øÐз½ÄÜ×àЧ¡£

²¨¶¯ÐÔ

Ë®ÉúÉúÎï¶ÔÖîÈçζȡ¢Ñζȡ¢Ë®Á÷¡¢ÈÜÑõÁ¿¡¢ÓªÑøÑκͶüÁÏÉúÎïµÈµÄ±ä»¯ÓкܴóµÄÃô¸ÐÐÔ¡£ËüÃǶԻ·¾³µÄ±ä»¯ËäÓÐÒ»¶¨µÄÊÊÓ¦ÄÜÁ¦£¬µ«³¬¹ý¿ÉÄÍÁ¿Ê±·±Ö³ºÍÉú³¤¾Í»áÊܵ½ÑÏÖØÓ°Ï죬ÉõÖÁÒýÆð´óÁ¿ËÀÍö¡£ÈËÀàµÄ²¶ÀÌ£¬ÍùÍù¿ÉÒÔÒýÆðÖÖȺÊýÁ¿µÄ¼±¾ç±ä¶¯£¬»¹¿ÉÒýÆðÒ»¸öË®ÓòÖÖÀà×é³ÉµÄ±ä»¯¡£ÕâЩ¶¼ÊÇ×ÊÔ´ÊýÁ¿²¨¶¯ºÍÓæÒµ²»Îȶ¨µÄÔ­Òò¡£

Éú²úDZÁ¦µÍ

Ë®ÓòÉú̬ϵµÄʳÎïÁ´Ö÷Òª´Ó¸¡ÓÎÖ²Î↑ʼ¡£Ë®ÓòÉú̬ϵͳµÄ³õ¼¶Éú²úÁ¦Ò»°ãµÍÓÚ½µØÉú̬ϵͳ£»ÈËÀàÀûÓõÄÓãÀàºÍÆäËû¾­¼ÃË®ÉúÉúÎïµÄÓªÑø²ã´ÎÒ»°ã¶¼±È½µØ¾­¼Ã¶¯ÎïµÄ¸ß¡£ÓÉÓÚË®ÓòÉú̬ϵͳµÄʳÎï¹ØÏµ±È½µØÉú̬ϵͳ¸´ÔÓ£¬ÔÚʳÎïת»»¹ý³ÌÖÐÄÜÁ¿Ëðʧ½Ï´ó£¬Òò´ËË®ÓòÉú̬ϵͳµÄÉú²úDZÁ¦±È½µØÉú̬ϵͳҪС¡£

ÖÖÀàºÍ·Ö²¼

Ë®²ú×ÊÔ´µÄ·Ö²¼ÊDz»¾ùÔȵġ£²»Í¬Ë®ÓòµÄ×ÊÔ´ÃܶȲ»Í¬£¬ÖÖÀà×é³ÉÒ²²»Ò»¡£Ò»°ã³õ¼¶Éú²úÁ¦´óµÄË®Óò£¬ÆäË®²ú×ÊÔ´µÄÃܶȽϴ󣻴ó½¼Üº£ÇøµÄ×ÊÔ´ÃܶȱÈÉ´ó£»Ó¿ÉýÁ÷º£ÇøµÄ×ÊÔ´ÃܶȱȷÇÓ¿ÉýÁ÷º£Çø´ó¡£ÓÉÓÚÐí¶àÖÖÀàÓÐÃ÷ÏÔµÄÖçÒ¹´¹Ö±Òƶ¯ºÍ¼¾½Úä§ÓÎϰÐÔ£¬Í¬Ê±²»Í¬Éú³¤·¢Óý½×¶Î¶Ô»·¾³µÄÒªÇó²»Í¬£¬·Ö²¼³¡Ëù³£ÓкܴóµÄ±ä»¯¡£Ðí¶àÖÖÀàÓÐÓ×Óã·ÊÓý³¡¡¢²úÂѳ¡¡¢Ô½¶¬³¡ºÍË÷¶ü³¡µÄÇø·Ö¡£

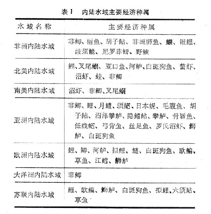
Ë®²ú×ÊÔ´ÖÖÀà·±¶à¡£Ö÷ÒªµÄÀà±ðÓÐÓãÀà¡¢¼×¿Ç¶¯ÎïÀà¡¢ÈíÌ嶯ÎïÀà¡¢ÔåÀàºÍ²¸ÈéÀàµÈ¡£ÓãÀàÊÇË®²ú×ÊÔ´ÖÐÊýÁ¿×î´óµÄÀàȺ£¬È«ÊÀ½çÓÐ20000¶àÖÖ£¬ÖйúÓмǼµÄÔ¼ÓÐ2800ÓàÖÖ¡£µ«Ö÷Òª²¶ÀÌÓãÀàÈ«ÊÀ½ç½ö 100¶àÖÖ¡£°´ÆÜϢˮÓò¿É·ÖÄÚ½ˮ²ú×ÊÔ´¡¢º£ÑóË®²ú×ÊÔ´ºÍËݺӽµº£ÖÖÀà¡£

ÄÚ½ˮ²ú×ÊÔ´

½­¡¢ºÓ¡¢ºþ²´ºÍË®¿âµÈÄÚ½ˮÓòµÄË®²úÆ·Ö÷ÒªÓÐÓãÀà¡¢¼×¿ÇÀàºÍ¸«×ãÀ࣬Æä²úÁ¿(°üÀ¨ÑøÖ³²úÁ¿)ԼռȫÇò×ÜÓæ»ñÁ¿µÄ11.2£¥(1982)¡£ ÓãÀàÒÔÀðÀàºÍ·ÇöêÀàµÄ²úÁ¿×î¸ß¡£Ç°ÕßÖ÷Òª·Ö²¼ÓÚÖйúºÍËÕÁªÄÚ½ˮÓò£»ºóÕßÖ÷Òª²úÓÚ·ÇÖÞ¡¢ÑÇÖ޺ʹóÑóÖÞÄÚ½ˮÓò¡£¼×¿ÇÀàµÄÖ÷Òª¾­¼ÃÖÖÀàÂÞÊÏÕÓϺÖ÷Òª·Ö²¼ÔÚÓ¡¶ÈÄáÎ÷ÑÇÄÚ½ˮÓò¡£¸«×ãÀàÖвúÁ¿½Ï¸ßµÄÈÕ±¾ò¹Ö÷Òª·Ö²¼ÔÚÈÕ±¾ºÍ³¯ÏÊÄÚ½ˮÓò£¨±í1£©¡£ÖйúÄÚ½ˮÓòË®²ú×ÊÔ´·á¸»£¬²úÁ¿Ô¼Õ¼È«ÇòÄÚ½ˮÓò²úÁ¿µÄÎå·ÖÖ®Ò»¡£Ö÷ÒªÖÖÀàÓÐÇàÓã¡¢²ÝÓã¡¢öã¡¢÷«ÒÔ¼°Àð¡¢öê¡¢ÇຣºþÂãÀð¡¢ÍÅÍ·öкÍöìµÈ¡£

ͼ Ëݺӽµº£ÖÖÀà

·ÖΪËݺӲúÂѺͽµº£²úÂÑÁ½ÖÖÀàÐÍ¡£³ÉÌåÆÜÏ¢ÓÚº£Ñó»òºÓ¿Ú£¬²úÂÑʱËݺӵ½µ­Ë®Ë®Óò²úÂѵÄÖÖÀà³ÆËݺӲúÂÑÖÖÀ࣬Èç·Ö²¼ÓÚÈÕ±¾º£µÄ´óÂé¹þÓãÓÚÿÄêÇïÄ©ÓÉÈÕ±¾º£ËݺÚÁú½­½øÈëÎÚËÕÀï½­ÉÏÓÎɰÀù´¦²úÂÑ¡£ÔÚÄÚ½ˮÓòÆÜÏ¢ºÍÉú³¤£¬³ÉÊìºóÓÎÖÁº£ÖвúÂѵÄÖÖÀàΪ½µº£²úÂÑÖÖÀ࣬Èç·Ö²¼ÓÚÖйú³¤½­Á÷ÓòµÄ÷©öâ½øÈ볤½­¿ÚºóÉÏËݽøÈ볤½­¸É¡¢Ö§Á÷ºÍÓë½­ºÓÏàͨµÄºþ²´ÖÐÉú»î¡£

º£ÑóË®²ú×ÊÔ´

È«Çòº£ÑóÃæ»ýÁÉÀ«£¬ÓæÒµ×ÊÔ´ÖÖÀà·á¸»¡£ÓÃÓæ»ñÁ¿±íʾµÄ×ÊÔ´·áÊ¢¶ÈÒÔ̫ƽÑóÎ÷±±²¿×î´ó£¬Ô¼Õ¼È«Çòº£ÑóÓæÒµ²úÁ¿µÄ30£¥(1982)£¬Æä´ÎΪ´óÎ÷Ñó¶«±±²¿ºÍ̫ƽÑó¶«Äϲ¿(±í2)¡£Ö÷ÒªÓæ»ñÖÖÀàµÄ·Ö²¼º£Çø²»Í¬:ëÁÛÓã¡¢´óÎ÷Ñóöî¡¢Êòöî¡¢ÏÁ÷¨¡¢Å²Íþ÷¨¡¢ÂÌÇà÷¨¡¢ºÚÏß÷¨ºÍÄâÓ¹öøÖ÷Òª·Ö²¼ÓÚº®´øº£Çø£»ÈÕ±¾÷–ºÍÄÏ·ÇÎÞÐë÷¨Ö÷Òª·Ö²¼ÔÚδøº£Çø£»ÃØÂ³÷–¡¢ÄÏ·ÇÄâɳ¶¡ÓãºÍ»Æ÷¢½ðǹÓãÖ÷Òª·Ö²¼ÓÚδøºÍÑÇÈÈ´øº£Çø£»³¤Í·Ð¡É³¶¡ÓãºÍÔ²÷“ÊôÓãÀàÖ÷Òª·Ö²¼ÔÚÈÈ´øº£Çø£»¾¨Ö÷Òª·Ö²¼ÔÚÄϼ«º£Çø¡£ÖйúÃæÁٻƺ£¡¢¶«º£ºÍÄϺ££¬Ë®²ú×ÊÔ´ÖÖÀà·±¶à¡£ÆäÖÖÀàÒÀ»Æº£¡¢¶«º£¡¢ÄϺ£ÒÀ´ÎµÝÔö¡£¸÷º£ÇøµÄÖ÷Òª¾­¼ÃÖÖÀà¼û±í3¡£

ͼ ͼ

º£ÑóË®²ú×ÊÔ´°´ËùÔÚË®²ã¿É·ÖΪ£º

£¨1£©µ×²ãÖÖÀ࣬Ö÷ÒªÆÜÏ¢Óڵײ㣬ͨ³£ÓÃÍÏÍø²¶ÀÌ£¬²úÁ¿Ô¼Õ¼È«Çòº£ÑóÓæÒµ²úÁ¿µÄ40£¥ÒÔÉÏ¡£Ö÷ÒªÊÇ÷¨¿ÆºÍÎÞÐë÷¨¿ÆÓãÀࣻ

£¨2£©ÑÒ½¸ÖÖÀ࣬ÆÜÏ¢ÓÚÑÒ½¸Çø£¬Ö÷Òª²ÉÓõö²¶£¬Èçʯ°ßÓ㣻

£¨3£©Ñذ¶ÖÐÉϲãÖÖÀ࣬ÔÚ´ó½¼Üº£ÇøÆÜÏ¢ÓÚÖÐÉϲãµÄÖÖÀà¶¼ÊôÕâÒ»ÀàÐÍ£¬Ö÷ҪΪöî¿Æ¡¢÷–¿Æ¡¢÷“¿ÆºÍöë¿ÆÓãÀࣻ

£¨4£©´óÑóÐÔÖÐÉϲãÓãÀ࣬Ö÷ÒªÆÜÏ¢ÓÚ´ó½бÆÂºÍÑóÇøÍ¸¹â²ãµÄ±í²ã£¬Èç½ðǹÓãµÈ¡£

×ÊԴDZÁ¦

Ë®²úÒµµÄ·¢Õ¹Ôںܴó³Ì¶ÈÉÏÈ¡¾öÓÚË®²ú×ÊÔ´µÄDZÔÚÓæ»ñÁ¿¡£Ç±ÔÚÓæ»ñÁ¿ÊÇָͨ³£»·¾³Ìõ¼þÏÂÓô«Í³²¶ÀÌ·½Ê½¿É²¶µ½µÄ×î´óÄêÆ½¾ùÓæ»ñÁ¿¡£º£ÑóË®²ú×ÊÔ´µÄDZÔÚÓæ»ñÁ¿Ò»·½ÃæÈ¡¾öÓÚË®ÓòµÄ³õ¼¶Éú²úÁ¦£¬ÁíÒ»·½ÃæÓÖÓë¸÷ÖÖË®²ú×ÊÔ´ÔÚº£ÑóÉú̬ϵʳÎïÁ´ÖеÄλÖ㬼´ÓªÑø²ã´ÎµÄ¸ßµÍÓйأ»Í¬Ê±Ò²ÓëËüÃǵÄÉú̬ЧÂÊÓÐÃÜÇйØÏµ¡£60Äê´úÒÔÀ´²»ÉÙѧÕß¶ÔÈ«Çòº£ÑóË®²ú×ÊÔ´µÄDZÔÚÓæ»ñÁ¿£¬Ö÷Ҫͨ¹ý3¸ö;¾¶½øÐÐÁ˹À¼Æ£¬¼´¸ù¾Ý¸÷Ë®Óò³õ¼¶Éú²úÁ¦µÄ´óС£¬¸÷ÓªÑø²ã´ÎµÄÉú̬ЧÂʺÍË®²ú×ÊÔ´ÓªÑø²ã´ÎµÄ¹À¼ÆÖµ½øÐÐÀíÂÛÍÆË㣻¸ù¾ÝÓæ»ñÁ¿µÄ±ä»¯Ç÷ÊÆ×÷¾­Ñé¹À¼Æ£»½«Ìõ¼þÏàËÆµÄÒÑ¿ª·¢º£ÇøµÄµ¥Î»Ãæ»ýDZÔÚÓæ»ñÁ¿¹À¼ÆÖµÓ¦ÓÃÓÚÆäËûº£Óò£¬½øÐо­Ñé¹À¼Æ¡£

ËùµÃ¹À¼ÆÖµ»ù±¾ÉÏÔÚ1¡«2ÒÚ¶ÖÖ®¼ä¡£²î±ð½Ï´óÊÇÓÉÓÚËùÓùÀ¼Æ·½·¨ºÍ¹ÀËãµÄÓйØÊý¾Ý²»Í¬Ôì³ÉµÄ£¨¼ûͼ£©¡£ÖйúÑØ°¶º£ÇøË®²ú×ÊԴDZÔÚÓæ»ñÁ¿µÄ¹À¼ÆÖµ£¬ÄϺ£±±²¿´ó½¼ÜºÍ±±²¿Íåº£ÇøÔ¼Îª130Íò¶Ö£¬¶«º£ºÍ»Æº£Ô¼Îª300¡«350Íò¶Ö¡£

ͼ

ËäȻĿǰȫÇòº£ÑóÓæÒµ²úÁ¿»¹Î´´ïµ½Ç±ÔÚÓæ»ñÁ¿Ë®Æ½£¬µ«70Äê´úÒÔÀ´º£ÑóÓæÒµ²úÁ¿Ôö³¤·ù¶ÈºÜС¡£Èç¹ûÈËÀàµÄ²¶À̻¼ÌÐø¾ÖÏÞÓÚÒÑ´óÁ¿¿ª·¢µÄÖÖÀàºÍÒÑ´óÁ¿¿ª·¢µÄÓæ³¡£¨ÌرðÊÇÑØ°¶º£Çø£©ºÍ´«Í³µÄ²¶À̼¼Êõ£¬Óæ»ñÁ¿ºÜÄÑÓнϴó·ù¶ÈµÄÔö´ó¡£Òò´Ë³ý½øÒ»²½ÃþÇå먦·¢º£ÓòµÄË®²ú×ÊÔ´ÒÔ¿ª±ÙÐÂÓæ³¡²¢¸ïв¶À̼¼ÊõÍ⣬»¹Òª×öºÃË®²ú×ÊÔ´¹ÜÀíºÍÔöÖ³¹¤×÷¡£

²Î¿¼ÎÄÕÂ