[拼音]:youdu zhiwu shiwu zhongdu
[外文]:food poisoning from poisonous plant
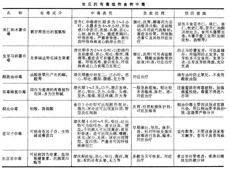
食含有天然有毒成分的植物(如毒麦、木薯)或因储存不当而形成有毒物质的植物(如发芽马铃薯)而引起的中毒。中国曾报告一些蜂蜜中毒的事例,这多因天旱,蜜源植物不足,蜜蜂采集了有毒花粉而致。自然界有毒植物甚多,所含有毒物质也各不相同,有的植物引起中毒物质的性质和结构尚未最后确定。常见的有毒植物食物中毒见表。
果仁、木薯中毒和发芽马铃薯、四季豆中毒还另有专条。