物理疗法

利用自然或人工物理因子作用于人体来防治疾病的方法,简称理疗。但有些利用物理因子治疗的方法,如放射治疗、针灸治疗等,习惯上不属理疗范畴。一般认为,理疗是利用电、磁、声、光、机械力、热等人工物理因素和日光、海水、矿泉、大气等自然界物理因素防治疾病的方法。物理疗法是现代康复医学的重要组成部分。目前中国和西方国家在物理疗法实际应用中各有侧重。中国应用人工物理因素如高频电、低频电,紫外线等治疗手法较多;治疗对象既有残疾病人,也有非残疾病人,如乳腺炎患者等;治疗方法中常配合应用中国传统的医学理论和方法。西方国家物理疗法中手法治疗多于人工物理因素,治疗对象以残疾人为主,很少或不用传统医学的理论和手段。

物理因素对人体除有局部的直接作用外,还可以通过神经反射和体液循环间接地调整人体功能,加强自身的防病能力,消除致病因素,增强组织修复能力,达到治病防病的目的。选用物理因素时必须考虑其物理特性,患者全身状态,致病原因,疾病阶段和特点,合并治疗方法,甚至心理状态等。此外还有许多因素可增强或减弱物理因素对人体的作用,均应全面考虑,作出最佳理疗处方,以取得良好疗效。

理疗的种类

可按所用物理因素来分类。

利用自然界物理因素的理疗方法

有日光疗法、大气疗法、海水疗法、矿泉疗法、高山疗法、溶洞疗法、森林疗法等。

利用人工物理因素的理疗方法

有电疗法(包括直流电疗法、低频脉冲电疗法、中频脉冲电疗法、高频电疗法、静电疗法等),光疗法(包括红外线疗法、可见光疗法、紫外线疗法、激光疗法等),磁疗法(包括静磁场疗法、高变磁场疗法、脉动磁场疗法等),超声波疗法,水疗法(包括湿包裹、盆浴、淋浴、喷射浴、水中运动、水下洗肠等),传导热疗法(包括蜡疗法、泥疗法、沙浴疗法、中药敷疗法等),冷疗法,冷冻疗法,手法治疗,按摩疗法,负压疗法,生物反馈疗法和运动疗法等。

不同物理治疗方法的物理特点、治疗作用和适应症见表1。

图

物理因素的作用机理

物理因素对人体和致病因素均可产生作用。几种不同的物理因素可具有共同的作用(如红外线、低频电、超短波、按摩都可使局部血管扩张),也具有各自特殊的作用(如低频电刺激神经肌肉引起相应肌肉收缩,紫外线照射引起皮肤红斑)。物理因素的强度和人体的功能状态不同,人体的反应也不相同。例如一定强度的低频脉冲电流刺激正常神经运动点,可引起肌肉收缩,而该神经受损时,则同等强度刺激不能引起收缩。物理因素对人体的作用有三个方面。

直接作用

指物理因素对人体的局部作用,以及对该部位内致病因素的作用。如超短波作用于肾脏,可加速肾脏血流,提高肾小球的滤过功能和肾小管的排泄功能,故可利尿。低频脉冲电刺激肌肉,可直接引起肌肉收缩。直流电作用于人体,使体内离子移动,产生一过性离子浓度变化,阳极下钙、镁离子浓度较正常为大,故使组织兴奋性下降,有镇静止痛作用,阴极下钾、钠离子浓度较正常大,使组织兴奋性上升。

神经系统的作用

物理因素可引起神经反射。

(1)非条件反射:物理因素刺激作用于人体感受器,经感觉神经传入脊髓,然后直接或间接与脊髓前角细胞联系,经传出神经至效应器(肌肉或内脏器官),此反射弧有一定的节段性分布,又称节段反射。如直流电刺激乳腺部位,可改善盆腔生殖器官的血流。上背及肩后受物理刺激,可改善大脑血液循环,调节大脑皮质功能。一侧肢体受高频电场作用,可使对侧肢体血管扩张,血流加速,肢体温度略升。脾脏区受电刺激,可影响肾上腺分泌功能,用于类风湿性关节炎急性期。

(2)条件反射:对于理疗病人,除物理因素作为主要刺激外,治病场所、操作顺序和时间、工作人员的表现等也都可以成为条件刺激,形成新的条件反射。如高频电疗患者经多次治疗后,甚至只是放好电极,不通电,也可以出现治疗反应。生物反馈疗法,也是利用条件反射的原理,把患者本身的自主活动的信息引出,经电子仪器转换为声或光。以此信号作为条件刺激,逐渐形成新的条件反射,使患者能自主地控制一些原来不能控制的活动。

体液作用

血液、淋巴和内分泌系统在物理治疗中起重要作用。物理因素使血循环加速,局部血流增多,既能改善局部营养代谢,又可促进有害物质的吸收。淋巴回流增加对消除机能组织的水肿有明显的效果。物理因素还可直接影响内分泌腺的功能,产生的激素又通过体液循环输送到远隔器官,起积极的治疗作用。如超短波作用于肾上腺,可增强肾上腺皮质功能,实验证明高频电场作用于脑下垂体,促使肾上腺皮质激素(ACTH)分泌增多,ACTH经体液循环促进了肾上腺皮质激素的分泌。

直接作用、神经作用和体液作用是理疗对人体作用的基础。三者同时存在使人体产生复杂的反应。不同情况下某一作用可较其他作用突出,但神经是起主导作用的。

理疗在临床上的应用

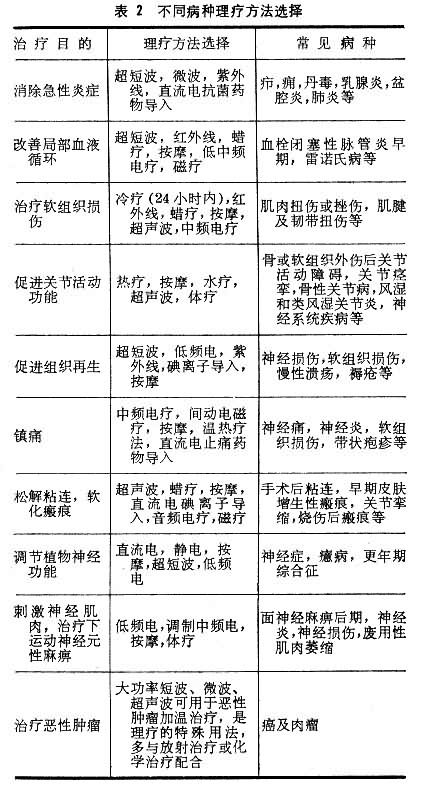
理疗在临床上应用的范围可概括为:消除急性或慢性的感染或非感染性炎症;缓解或消除不同原因引起的疼痛;刺激组织再生,促进软组织损伤和溃疡的修复;促进血液循环,改善局部营养;刺激周围神经和肌肉,改善肢体运动功能;提高人体的防御能力;大剂高频电或超声与放射治疗或化学治疗配合有明显杀伤癌细胞的作用;改善残疾人的功能活动,提高其代偿能力,达到最大限度恢复独立生活的目的(表2)。理疗尚可用于预防和保健。

图

临床应用物理治疗时,应注意掌握适应症。治疗部位准确,剂量、频度和疗程安排合理,以免物理量过大引起的不良反应。

理疗的禁忌症是相对的,一般认为严重的心、脑疾病,恶病质,出血性疾病,高热,昏迷,重症精神病不宜理疗。但既使此类病人也可做某些方法的局部治疗,如恶病质病人骶部褥疮,可行紫外线治疗。恶性肿瘤属常规理疗的禁忌症,但用大功率短波、微波或超声做局部高温治疗,也取得良好效果。

参考文章