出血性疾病

由于止血功能失常而又不能以局部因素来解释的异常出血。临床表现为自发性出血;创伤后继发出血,其出血与创伤程度不相符合;出血不易被控制。轻度的止血异常多在外伤或局部病变时才显露出来。静脉穿刺部位的持续渗血、压迫部位的广泛紫癜,引流管的持续失血,月经过多,产程出血,均提示患者的止血机能可能发生异常。

分类

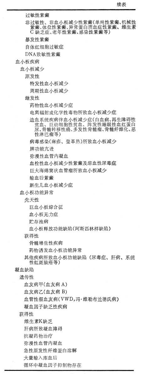
出血性疾病分为血管性、血小板性和凝血障碍性三类,也可是复合因素。又分先天性或后天获得性(表1)。

图 图 诊断

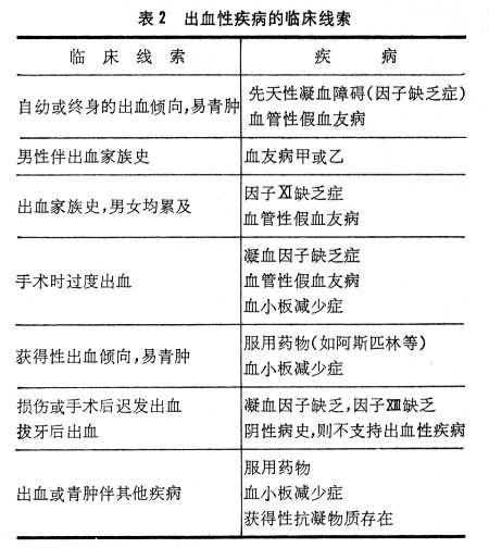
完整的病史可提供重要的诊断线索,尤其是个人史和家族史。男性具阳性家族史者95%可能是先天性凝血缺陷。从病史上可提供诊断线索的出血性疾病见表 2。出血部位、病损性质、损伤和病损出现的时间顺序均可提示缺陷的性质。仔细地检查包括皮肤和粘膜的瘀点、紫癜或其他出血的特征,肝、脾、淋巴结有无肿大,眼底、神经系统、骨、关节等有无异常发现。血小板疾病所致的出血倾向常是反复的、短暂的皮肤粘膜出血(鼻衄、瘀点、瘀斑),伤口在损伤后立即渗血、局部压迫可见效。瘀点、瘀斑提示皮肤微血管出血,加压力可加重点状出血,病损以下肢多见或见于长期卧床者的臀部等流体静压增加的部位。紫癜(融合的瘀点和瘀斑)也是血小板减少时常见的症状。自发性或高出皮面的大片瘀血斑(血肿)、关节腔内出血,则提示血浆凝血因子缺陷,如血友病。肝肿大提示肝病,脾肿大则可伴血小板增多症、免疫性疾病或血液系统恶性疾病等。通过病史和体格检查,对出血的性质、止血缺陷的可能环节(血管、血小板或凝血缺陷)得出初步印象,然后进行一系列筛选试验。

图

实验室筛查试验:依靠一些简单的试验将出血性疾病归类,对病情的严重程度、治疗效果和预后可作初步评价。常用的筛查试验有:出血时间、血小板计数,血块收缩时间、毛细血管脆性试验、凝血时间、部分凝血活酶时间、凝血酶原时间、凝血酶时间、纤维蛋白降解产物测定等。

出血时间(BT):出血时间(平板法)延长反映了血小板形成初期止血栓的能力或毛细血管收缩能力的不足。见于血小板量(减少或增多)或质的缺陷,和先天性血管壁异常,如遗传性出血性毛细血管扩张症。

血小板计数:正常初期止血功能需要外周血的血小板计数>100000/mm3(>100×109/L)以及正常的血小板功能。血小板减少<100000/mm3(<100×109/L)是引起出血的常见原因。

血块收缩时间:血液凝固后,血小板肌动蛋白的收缩促使血小板和与其相连接的纤维蛋白多聚体发生收缩。血小板膜糖蛋白Ⅱb/Ⅲa(纤维蛋白原受体),血小板粘附蛋白(又名血管性假血友病因子,VWF结合于膜糖蛋白Ⅰb,并和纤维蛋白粘附),因子XⅢa均参与血块收缩。血小板质和量发生异常时,血块收缩不良。由于纤维蛋白原和红细胞比积改变会影响血块收缩程度。因此严重凝血因子缺乏、纤维蛋白原显著增多以及红细胞增多症的血块收缩也不良。

毛细血管脆性试验:血管壁受损或血小板有质和量的异常,毛细血管脆性增加,脆性试验阳性。常采用束臂试验,以出血点的数量来反映功能变化。

纤维蛋白原:血浆纤维蛋白原的水平,在出血素质病人中应作常规测定并动态观察。正常范围为250±50mg/dl。少于100mg/dl会使纤维蛋白形成显著减少,而影响所有的凝血相的检查结果,因所有的筛选试验的终点均基于使纤维蛋白原转化成纤维蛋白。值得注意的是血标本的部分凝血将使纤维蛋白原量假性减少。

凝血酶时间(TT):在患者血浆中加入标准化的外源性凝血酶,使纤维蛋白原转化成纤维蛋白。在此反应中凝血酶起酶的作用并且是此反应的限制性因素而不是底物。正常值10~15秒。凝血酶时间延长见于肝素或肝素样物质存在时、纤维蛋白裂解产物增多、先天或获得性异常纤维蛋白原血症和严重的低纤维蛋白原血症。常用于溶解血栓治疗时的监测。

凝血时间(CT):静脉血在试管内凝固所需要的时间。内源性凝血系有缺陷或抗凝物质(中肝素)增多时可延长。但此试验不甚敏感,故其应用价值不如部分凝血活酶时间。

凝血酶原时间(PT):外源性凝血系的筛查试验,因组织因子通常被认为是血管外的物质。正常值为12~14秒,因子Ⅶ或共同通路的凝血因子(Ⅹ、Ⅴ、Ⅱ、Ⅰ)减少时,凝血酶原时间延长。凝血相试验中仅凝血酶原时间单项延长,见于因子Ⅶ缺乏症,少见。此试验常用以监测口服抗凝剂的治疗,并可反映严重肝病时的凝血因子合成减少。

部分凝血活酶时间(PTT):是内源性凝血系及共同通路的凝血因子的筛查试验,又名白陶土脑磷脂血浆复钙时间(KPTT),或活化的部分凝血活酶时间(APTT)。名称来自加入的是磷脂而不是组织因子。磷脂不能纠正血友病的缺陷故仅是部分凝血活酶。正常值35~42s。若延长则反映内源性凝血系某一凝血因子水平小于正常的30%。另一简单的试验是血浆复钙时间。当循环中存在抗凝物质(抑制物)或先天性凝血因子缺乏时,此两种内源性凝血系试验均延长。若1:1混合患者血浆及正常人血浆,即能纠正延长的APTT,表示非抗凝物质存在,而是由于凝血因子的缺陷。若不能纠正,则表示抗凝物质存在。内源性凝血系试验可作为肝素抗凝治疗的监测。

因子XⅢ筛查:是纤维蛋白稳定因子,作用在纤维蛋白多聚体形成之后,使可溶性纤维蛋白凝块变成不溶性纤维蛋白凝块,而使血液完全凝固。因子XⅢ有单独的筛查试验。因子XⅢ缺乏时,因可溶性纤维蛋白凝块很不牢固,极易溶解于脲素溶液而得以检出。

纤维蛋白降解产物(FDP):常以玻片凝集试验作半定量测定。正常人亦有弱阳性,肝病、弥漫性血管内凝血(DIC)时呈现强阳性反应。

采用上述简易实验检查,对出血性疾病初步诊断后(表3),还需进一步做特殊试验来明确诊断。如血小板功能异常时血小板数正常而出血时间显著延长,多见于获得性出血病,常可逆。先天性血小板功能异常的确诊需要一系列的试验,包括:血小板聚集 (ADP、胶原、肾上腺素、凝血酶、瑞丝托霉素),因子Ⅷ:C,血管性假血友病因子抗原(VWFAg),血小板促凝活性,致密体ADP、ATP释放,α 颗粒内容物,血小板因子4(PF-4)和 β-血小板球蛋白(β-TG)含量,电镜检查。凝血异常采用纤维蛋白原转化成纤维蛋白、内源性凝血系(APTT)和外源性凝血系(PT)这三种重叠性筛查试验来测试总的凝血过程中有无缺陷。筛查试验呈现明显异常或临床高度怀疑某一特定凝血因子缺乏时,需进行特异的凝血因子试验。凝血因子测定是基于外凝系或内凝系 (PT或PTT)试验。稀释的患者血浆加入已知为某一因子缺乏的基质血浆(来自严重缺乏的患者),被测的患者血浆纠正基质血浆凝血时间的能力与同样稀释度的正常血浆相比。结果以百分数正常值或以其相当的u/dl来表示患者血浆中此因子的水平。

图 预防

先天性凝血因子缺乏的患者须注意避免外伤。严格掌握手术指针,对必须手术的患者最好能测定所缺乏因子在体内的半衰期以便充分输入补给、输注新鲜血液或血浆。

治疗

针对出血性疾病的不同病因进行积极治疗。

对血管因素引起的出血,应治疗病因,减低血管壁脆性和通透性。过敏性紫癜患者可用肾上腺皮质激素治疗。

由血小板因素引起的出血:急性免疫性血小板减少,除立即停止影响血小板功能的药物外,尚需特殊治疗。若血小板数<10000/mm3(10×109/L)或临床有出血症,一般采用短程肾上腺皮质激素治疗,10~21天内一旦血小板回升就逐渐递减剂量。慢性特发性血小板减少可用强的松40~100mg/d,2~4周内若血小板数上升到100000/mm3(100×109/L),维持一个月后减量到40mg/d,以后每周减 5mg。若减量后不能维持,则用小剂量激素维持治疗(血小板>50000/mm3,强的松15mg/d,每周服用5~6天)。其他免疫抑制剂,促血小板生成药物,输入新鲜血液、血小板浓缩血浆等均可和皮质激素同用。对用皮质激素治疗无效的患者则考虑脾切除。严重出血的患者也可急诊作脾切除术以挽救生命。

血小板功能异常可用降低毛细血管通透性药物,输新鲜血,禁用影响血小板功能的药物,如阿司匹林、消炎痛、潘生丁等。

缺乏凝血因子引起的出血,若为先天性可输新鲜血、血浆及有关因子的浓缩制剂。无效时可试用免疫抑制剂治疗。若为获得性则以治疗病因为主,如维生素K缺乏者可给以补充。

纤维蛋白溶解过盛:原发性纤维蛋白溶解用纤溶抑制剂,发生DIC应积极进行病因治疗。高凝期应补充凝血因子、肝素、抗血小板聚集药物;在低凝期,补充凝血因子,肝素,纤溶抑制剂。

有抗凝物质存在可输新鲜血、血浆因子、免疫抑制剂、肾上腺皮质激素;肝素过量时可用鱼精蛋白作对抗治疗。

参考书目
  1. M.M. Wintrobe,et al., Clinical Hematology,8th ed.,Lea & Febiger, Philadelphia,1981.

参考文章