肝功能衰竭

肝实质细胞损害严重,以致失去其正常的物质代谢功能,出现一系列代谢紊乱及相应的临床综合征(包括全身状态的恶化、腹水、循环障碍、肝性口臭、血液凝固障碍、消化道出血、发热、黄疸、肝性昏迷和肝肾综合征等)。又称肝细胞衰竭、肝功能不全,简称肝衰竭。肝衰竭可并发于任何一种肝脏疾病,如重症肝炎、肝硬变、肝癌、药物性肝病等,常是肝脏疾病的晚期阶段,临床表现凶险,救治十分棘手。当发展到Ⅳ度昏迷时,90%的患者都将死亡。但肝脏的再生能力较强,若能早期治疗,肝性脑病也有恢复的可能。临床上可分为两种主要类型:

(1)急性暴发性肝衰竭,肝细胞呈现大块坏死,病程在8周以内,死亡率达70~90%,多死于胃肠道出血、感染性休克、肺炎、肺水肿、肺功能衰竭。

(2)慢性肝衰竭,为慢性活动性肝病,病程漫长,呈进行性发展,预后也不良。慢性肝衰竭晚期也可出现急骤进展的急性肝衰竭,有人称之为慢性急性发作性肝衰竭。

病理解剖基础

肝脏的代偿潜力很大,切除90%仍可以维持正常肝脏功能,因此只有当肝脏疾病进展到失代偿期才出现肝功能衰竭的临床表现。但目前尚不能证实肝功能衰竭均与肝细胞坏死有关,因为肝功能衰竭时肝脏并无恒定的病理学变化,因而认为肝功能衰竭主要是一种功能性综合征而不一定具有病理解剖学基础。因此目前认为暴发性肝功能衰竭临床综合征既可能是细胞坏死所引起,也可能是仍有生命的肝细胞内细胞器的功能障碍所致。对肝功能衰竭肝穿刺活检组织的电子显微镜观察发现,肝功能衰竭时肝细胞虽然无明显坏死,或者肝细胞坏死程度不足以达到肝功能衰竭的程度,但肝细胞内细胞器可降解成嗜酸性小体,溶酶体增大,线粒体肿胀。

病因

各种肝脏疾病发展到严重肝细胞损伤时都可出现肝功能衰竭,因此可以说肝功能衰竭都是继发性的。

急性暴发性肝功能衰竭的主要原因

有以下几种:

(1)病毒性肝炎。占急性暴发性肝功能衰竭的85%,其中又以甲型和乙型急性病毒性肝炎为主,而且乙型肝炎较甲型肝炎更易成为暴发型。

(2)药物性肝炎。占急性暴发性肝功能衰竭的15%,其中以化学药物中毒最为多见,已见报道的为麻醉药氟烷、氯仿;镇静药及抗癫痫药氯丙嗪、苯巴比妥、苯妥英钠;抗结核药异烟肼、利福平、 对氨基水杨酸;解热镇痛药扑热息痛、水杨酸类药物;抗菌药如四环素、磺胺;内分泌病用药如硫氧嘧啶、氨苯磺丁脲;激素如甲基睾酮;抗癌药如5-氟尿嘧啶;其他如甲基多巴、安妥敏等。

(3)肝组织缺血。局部缺血性肝坏死可断发于巴德-基亚里二氏综合征、心力衰竭等;全身性缺血主要见于持续性休克,为由于瘀血致肝细胞供氧不足所致。

(4)其他原因。见于毒蕈中毒、急性肝豆状核变性(威尔逊氏病)等。

慢性肝功能衰竭的主要原因

主要归于各种类型的肝硬变,特别是坏死后性和原发性胆汁性肝硬变较为常见。

临床表现

急慢性肝功能衰竭的临床表现不同。

急性暴发性肝功能衰竭

突出表现是神经-精神症状,并以大脑网状系统刺激症状为主,最终则表现为脑干抑制。最早的症状之一为性格改变,病人可有违反社会伦理的行为或性格方面的异常。头痛及眩晕也是非特异性早期症状,谵妄、躁狂及震颤表示网状系统受到刺激,常伴有不合作行为,且意识变为迷糊、嗜睡,最后昏迷。昏迷前期可出现扑翼样震颤,并可出现踝陈挛、巴宾斯基氏征,与此同时可见黄疸、出血,以胃肠、子宫和颅内出血威胁最大。脑水肿、脑疝发生率为24~82%,肺水肿为37%,肝肾综合征及电解质紊乱约50~80%,最后呼吸循环衰竭,为脑干抑制的指征。

肝昏迷

是急性肝功能衰竭最重要的临床表现,也称肝性脑病,根据就诊时的情况,临床上分为4级(表1)。

图

肝性脑病的发病机理迄今不十分清楚,多年来的研究表明是综合因素作用的结果。首先是肝功能衰竭时,脑组织呈敏感状态,即对正常人的大脑不起作用的刺激,对该病人即可引起脑功能异常,出现肝昏迷。其他有关的研究还有:

(1)胆汁血症。肝衰竭时血胆红素增高是常见的,主要是非结合型胆红素,血中胆汁酸盐可比正常人高100倍,也可能对脑组织有毒性作用。但高胆汁血症与脑病的确切关系尚未明确。

(2)氨中毒。1940年代以来,肝性脑病的发病被归因于血氨升高,脑内氨积贮导致了脑代谢紊乱而形成昏迷。但对此学说未能找到进一步的支持证据,对氨引起脑细胞代谢障碍的确切原理尚不清楚。 ③假性神经递质学说。有人认为肝性昏迷的发生可能是中枢神经系统的正常递质被假性神经递质取代所致。而该假性递质不能产生正常神经递质的效能,从而造成脑干网状结构功能障碍,致使不能维持清醒状态,这一学说仍有待更多的实验结果证实。

(4)酸碱平衡紊乱。肝功能衰竭时常出现过度通气、低碳酸血症及呼吸性碱中毒,血液pH可高达7.6,pH越高,大脑耗氧越少,神志模糊越明显。 ⑤短链脂肪酸增多。此酸和其他游离脂肪酸能诱发实验性肝昏迷。

慢性肝功能衰竭

主要表现:

(1)健康状况全面衰退。病人最明显的表现是虚弱及易于疲劳。明显消瘦可能与合成组织蛋白困难有关。食欲不振及不良的饮食习惯可加重营养不良的程度。

(2)黄疸。由于肝细胞对胆红素代谢功能障碍所致。黄疸一旦出现,表示有活动性肝细胞功能障碍,且指示预后不良。

(3)发热与败血症。约1/3的活动性晚期肝硬变病人有持续低热,很少越过38℃,应用抗生素对发热无影响,故发热似乎是与肝脏疾病有关,另一常见并发症是大肠杆菌的间发性感染。正常情况下人的肝脏是无菌的,门脉血只偶而含有病原菌,而肝功能衰竭时,大肠杆菌则易于通过肝脏或通过门-体侧支循环而入全身循环。

(4)肝臭。一种带有发霉水果味并具有轻度粪臭的气息,这可能起源于肠道,因为在用广谱抗生素改变肠道菌群后,肝臭可减轻。

(5)内分泌变化。主要表现为男性病人女性化,女性病人男性化。男性出现睾丸萎缩、性欲及性功能减退、乳房发育等,女性患者月经过少或闭经、乳房萎缩、子宫萎缩等。

(6)皮肤变化。常见的皮肤改变为蜘蛛状血管痣、掌部红斑(肝掌)、白指甲、体毛分布异常等。蜘蛛痣可随肝功能的改善而消失,而新的蜘蛛痣的出现提示肝功能衰竭在发展。肝掌表现为双手温暖,掌部鲜红色,足部也可有类似变化,加压时,红斑色退。白指甲为甲床混浊所致,易见于拇指和食指。体毛改变主要为男女二性丧失腋毛及阴毛。

(7)循环及呼吸系统变化。肝功能衰竭可出现过度的循环活动,表现为肢端红艳、脉搏洪大及毛细血管搏动,周围血流量增加,这主要是由于皮肤血流量增加之故。脾血流量也增加,而肾皮质血液灌注量减少。心排出量增加表现为心动过速、心前区强力搏动,患者血压降低,应用升压药效果短暂。其原因可能为衰竭的肝脏产生血管扩张物质所致。

约1/3的肝硬变失代偿期动脉血氧饱和度减低,有时出现紫绀,这是由于肝功能衰竭时肺血管扩张,肺动-静脉分流以及通气-灌注的比例不相等所致。

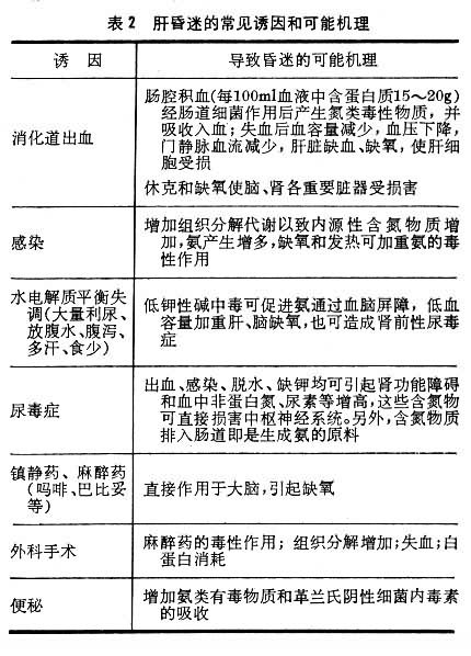
肝昏迷常见诱因见表 2。

图

诊断

主要依据临床表现及实验室检查。凡在肝病的基础上出现意识障碍,黄疸迅速加深,皮肤、粘膜、空腔脏器出血,肝脏急剧进行性缩小,凝血酶原时间延长等,说明病情已处于肝性脑病阶段。胆碱脂酶降低,转氨酶升高或酶胆分离(SGPT下降而胆红素上升)现象以及脑电图所见等均有助于早期诊断。

肝功能衰竭出现肝性脑病时,主要应与以下疾病鉴别:

(1)低钠状态。肝硬变患者常规采用低盐饮食以及利尿剂或腹腔穿刺放液等处理,从而导致血清钠降低,临床表现表情淡漠、头痛、血压下降而与肝性脑病相混淆。立即查血清钠浓度可作鉴别。

(2)酒精中毒。出现与肝性脑病相同的表现,尤其是当两者同时存在时鉴别较为困难,但酒精中毒的患者面色红润、激动、粗心、回答问题草率,休息时震颤可消失,活动时则震颤粗大不规则,同时无肢体强直、反射亢进和踝阵挛。

(3)肝豆状核变性(威尔逊氏病)。一种慢性进行性遗传性疾病,主要病变为双侧脑基底核变性和肝硬变。患者因有肝脾肿大及精神神经症状而易误诊为肝性脑病,但患者有家族史,其症状并不波动,呈舞蹈-手足徐动症候群而不是扑翼样震颤,角膜外缘绿色环(凯泽-弗莱舍二氏环)的出现等可作鉴别。

(4)其他还需与低血糖、尿毒症、脑出血、糖尿病酮症、中毒性精神病等相鉴别。

治疗

由于肝功能衰竭涉及到多种途径的内环境紊乱,所以,强调综合性治疗。

治疗肝性脑病的有效措施为:

(1)减少肠道内氨类有毒物质的吸收。清洁肠道,口服缓泻剂,用酸性液灌肠;限制蛋白质饮食;应用非吸收性抗性素抑制肠道细菌。

(2)除去诱因和不利因素。控制消化道出血;不用镇静剂、麻醉剂;纠正低钾、低血容量和碱中毒;改善肾功能;控制感染;纠正缺氧。

(3)全身支持疗法。维持水电平衡;供给充足的维生素和热量;对原发肝脏疾病进行合理治疗;做好昏迷的护理,防止继发感染。

处于试验阶段的治疗措施为:

(1)皮质激素的应用。

(2)校正氨基酸溶液的输液。

(3)胰岛素加高血糖素的治疗。

(4)血浆交换。

(5)人工肝脏。

(6)肝移植。

(7)高压氧。

参考书目
  1. 贾辅忠:《临床肝胆疾病》,江苏科学技术出版社,南京,1983。
  2. A.E.S.Gimson et al.,Late-onset Hepatic Failure,In ClinicalSerological and Histological Features,Hepatology,1986.