皮肤癣菌(属于真菌)引起的一种传染性皮肤病,又称皮肤癣菌病。侵犯表皮角质层、指或趾甲以及毛发(头发和胡须),有时还可以侵入角质层以下的深部组织,包括内脏。

癣是一组常见病和多发病,发病率很高。根据上海市11万工、农和机关干部皮肤病调查,患癣者占49.61%。癣有传染性,通过直接或间接接触传染,每个病人都是传染源,一家几人同时生癣不在少数,对集体有很大的危害性;癣还可以继发细菌感染,引起化脓和丹毒;头癣患者可引起永久性秃发;手足癣可引起皮肤皲裂;有的皮肤感染招致深部病变或皮肤过敏反应。轻则影响工作与生活,重则妨碍健康。

分类

皮肤癣菌病一向是按解剖部位命名和分类的,如头癣、体癣、股癣、手癣、足癣、甲癣等(表1)。这种分类方法有一定缺点,如不联系病因、缺乏系统性等等。

图

如按病因命名和分类(表2),以上缺点均可避免或得到纠正。如红色毛癣菌病是最常见的一种皮肤癣菌病,它可以侵犯表皮角质层,引起体、股癣和(或)手、足癣;侵犯甲板,引起甲癣,侵入头发和胡须,引起黑癣和须癣;还可以侵犯深在组织引起脓癣或脓肿等。如一人同时有足癣、股癣和甲癣,按病因诊断应该是:红色毛癣菌病,足癣型、股癣型、甲癣型。在治疗时,三者要同时进行,只有三者都治好了才算治愈;如诊断某一皮肤癣菌病有困难,可以总称皮肤癣菌病,表现足癣型、股癣型或甲癣型,目的是进行全面、整体治疗。

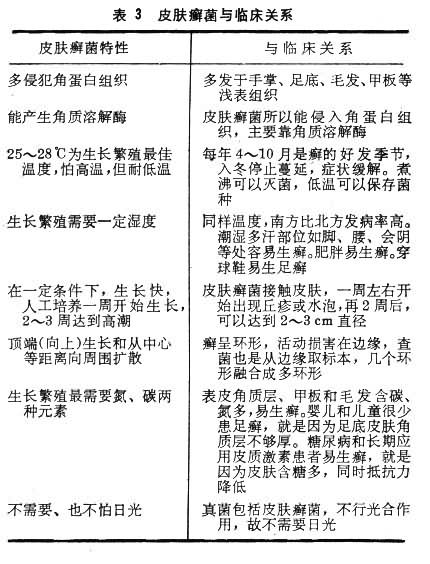
图 皮肤癣菌与临床关系

见表3。

图 临床表现

主要有以下几方面:

(1)表皮。以丘疹或水疱组成的环形或多环形损害,边缘高起有活动性;痒,夏天重,冬天轻,边缘鳞屑在显微镜下见到菌丝。

(2)甲板。甲板增厚、萎缩或破损,失去光泽;伴有手、足癣;甲屑查菌有菌丝。

(3)毛发。头发或胡须折断,长短参差不齐,经久不愈或一般治疗无效,特别是儿童;断发查菌阳性。

(4)深在组织。不痒、不痛、无热,边缘清楚的、经久不愈的损害;伴表皮、甲板或毛发癣;查菌阳性。

诊断

根据临床表现和真菌检查确诊。取少量皮屑或毛发,加10%的氢氧化钾液一滴,加盖玻片,在火焰上轻微加热,压平,吸去溢液,低倍、高倍镜下检查,查到菌丝或孢子为阳性。如鉴定菌种,可作真菌培养。深在病损需作组织病理检查,并作真菌特殊染色,如PAS染色。

治疗

一般用抗真菌药如克霉唑、咪康唑、联苯苄唑等外用,根据临床类型、损害的程度、发病部位、有无继发改变及患者年龄等决定用药方法。如体、股癣常用霜剂,疗程为2~3周;手足癣常用酊剂,疗程1~3月不等。头癣患者内服灰黄霉素,外用药膏配合洗头、剃发、消毒4~6周,甲癣最好去甲后外用药,一般用药3~4个月。治愈的标准是:

(1)症状和损害消失;

(2)停药后在高发季节观察2~3周无复发现象;

(3)同一患者不同部位的癣要同时治愈。

预防

消灭传染源,及时治愈患者;切断传播途径,不接触、不使用生癣病人的用具。另外,也应讲究个人卫生。

参考书目
  1. 秦啟贤:皮肤癣菌病新的命名和分类方法,见《临床皮肤科杂 志》,16:170,1987。

参考文章