[拼音]:Zhongguo qinggongye kexue yanjiu jigou
[外文]:scientific research institutes of light industry of China
中国从事轻工业有关行业科学技术的基础研究、应用研究和开发研究的事业单位。它们当中有独立建制的科研单位,分别由轻工业部或省、市、自治区轻工业厅、公司以及县以上轻工业管理机关领导;也有在轻工业高等院校、大中型企业内设置的从事科学技术研究开发工作的室、处、所。
1949年以前,中国只有4家从事轻工业科研的综合性工业试验所,分别设在上海、北京、重庆和兰州。中华人民共和国建立后,在第一个五年计划期间,中国政府制订了1956~1967年十二年科学技术发展远景规划,全国相继建立了48个轻工业科学研究单位。1962年中国政府制订了1963~1972年科学技术发展规划,轻工业科学研究单位发展到70个。1978年全国科学大会以后,轻工业科研机构得到了更快的发展。1985年全国科技普查统计,全国有独立建制的轻工业科研单位407个(含31个行业的专业研究所317个,综合性研究所90个),职工40170人(含科技人员 17199人)。其中包括轻工业部直属科学研究所25个,职工6001人(含科技人员3281人);中国烟草总公司直属郑州烟草研究院,职工250人(含科技人员154人)(表1。)
轻工业科学研究机构的研究内容,主要包括轻工业新产品、新工艺、新技术、新装备、原材料、三废治理等方面。
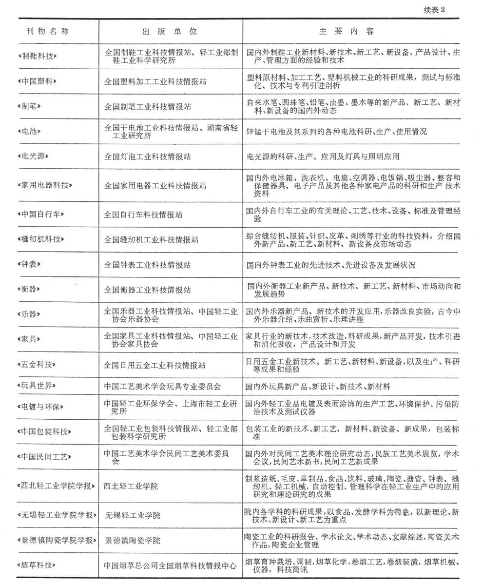
轻工科技课题从计划层次分有:国家课题,部、省、市课题,省市轻工业厅、公司课题和企业课题。科研经费和物资基本按隶属关系和课题来源渠道提供。部分行业的研究所还承担了该行业的标准化质量检测中心、产品质量检测中心和科技情报站的任务。轻工业科研机构注重发展学术交流,编辑出版公开发行的轻工业科技刊物有41种(表2)。
1949年以来,各科研单位取得了丰硕的科研成果。仅据1978年以来的资料统计,科技成果中获国家发明奖31项;自然科学奖1项;国家科技进步奖143项;轻工业部科技进步奖和科技成果奖2934项。这些成果为提高轻工业生产技术水平,促进产品更新换代,提高经济、社会效益,为军工产品配套作出了贡献。