[拼音]:tiyu qicai
[外文]:sporting equipment
竞技体育比赛和健身锻炼所使用的各种器械、装备及用品的总称。体育器材与体育运动相互依存,相互促进。体育运动的普及和运动项目的多样化使体育器材的种类、规格等都得到发展。同样,质量优良、性能稳定、安全可靠的体育器材不但可以保证竞技比赛在公正和激烈的情况下进行,而且还为促进运动水平的提高创造了必要的物质条件。
体育器材大多起源于劳动工具和战斗武器。如标枪和弓箭,既是古人类狩猎用的工具又是古代士兵的武器,后来演变成为现代投掷和射箭运动的器材,又如以刀、枪、棍、棒为代表的中国民间体育器材,就是由古代的各类兵器发展而来的。中国传统民间体育器材的生产制造历史十分久远,但直到1949年以前没有形成工业化生产的规模。1913年建立的上海李高记皮球厂、1922年建立的天津春合体育用器厂,是中国最早缝制足球、篮球、排球的专业厂。中华人民共和国成立后,民间体育器材如龙泉宝剑、云南围棋子等得到继承和发展,并逐步形成上海、天津、北京、广州、哈尔滨、齐齐哈尔等现代体育器材生产基地。当代国际奥林匹克赛项目所使用的体育器材在中国基本上都可以生产制作,有的产品在质量上居世界先进水平。如上海生产的航空牌 101羽毛球和红双喜牌乒乓球先后多次在世界名牌产品的评比中夺得第一名。乒乓球、乒乓球台、乒乓球拍、羽毛球、网球、足球、篮球,排球、手球、体操器械、举重杠铃等等,被国际体育组织批准为国际比赛用器材。
体育器材主要有 3种分类方法:
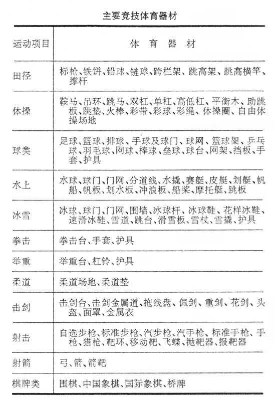
(1)依据体育运动的项目分类,这是将所有与同一运动项目有关的器材和装备等归为一类的方法,如田径器材、举重器材、冰雪器材等。
(2)依据体育器材的性质分类,一般可分为指定器材、自备器材、场地器材和其他器材等 4类。指定器材类是竞赛双方共同使用的,为避免产生分歧而需事前加以指定器材的牌号(商标)、生产厂家及规格型号;自备器材类是运动员自己使用的器材,如球拍、帆船和赛艇、船桨、运动服装、护具、鞋帽等;场地器材类是指竞赛和训练场馆的设施装备器材用具,如各种球门、球架、挡板、计时记分装备、裁判用具等等;其他器材主要指非竞赛使用的器材,一般是体能训练、健身活动、体育游艺用器材。
(3)依据体育器材的用途分类,分为竞技体育器材、国防军事体育器材、中国民间体育器材、健身健美体疗康复器材、儿童体育游艺器材、伤残人竞技器材、辅助性器材等。
竞技体育器材为运动员进行竞赛时所使用的体育器材,主要包括表中所列器材,此外还有自行车、汽车、摩托车、马术、钓鱼、航空模型、航海模型等项目用器材,以及非奥运会竞赛项目但在国际上有专业体育组织的竞技项目用器材,如橄榄球、曲棍球、滑轮曲棍球、墙手球、墙网球、地滚球(保龄球)、高尔夫球、板球(桨球)、毽球、板网球、回力球、兜网球、门球、台球、地掷球、技巧等项目用器材。
国防军事体育器材
由现役军人参加的竞赛项目用器材。这些项目主要有军事五项、海军五项、空军五项、跳伞、摩托车、定向赛跑、射击、滑雪、越野、现代五项等,多采用武装部队的武器如枪支、飞机、舰艇及无线电通信器材等为比赛用器材。
中国民间体育器材以中国武术器械为代表,包括中国各民族和民间传统体育娱乐器材。是中国传统文化的一部分,长期以来得到中国各族人民的喜爱。中国武术器械的主要品类有:刀、枪、剑、棍、弓、矢、戈、戟、钩、拐、盾、匕首、鞭、锏、圈、镗、叉、耙、锤、抓、峨嵋刺、斧、钺、槊、铲、橛、绳标、矛等等。中国少数民族和民间传统体育娱乐活动丰富多彩,其主要器材有:民间举重用的大刀、石担、石锁和跳板、秋千、爬竿、爬绳、杠子、皮条、沙袋、毽子、跳绳、皮筋、空竹、风筝等。此外,还包括少数民族传统的赛马、刁羊、摔跤、射箭、射弩、舞龙、划龙舟、阿莫朵(鸡毛球)、抢花炮、打马桩、竿球、坠绳、手打毽子等运动所使用的体育用品。
健身健美体疗康复器材健身健美、身体机能训练、体育医疗康复活动等所用的器材。主要有跳箱、山羊、肋木、滚轮、旋梯、旋转秋千、浪木、小杠铃、哑铃、壶铃、训练手榴弹、沙袋、实心球、梨形球、扩胸器、墙拉力器、功率自行车、握力器、拉力器、健身球、健身转盘、关节练习器、手功能练习器、健身车、远红外健身器、划船器、跑步器、小蹦床等等。
儿童体育游艺器材供少年和儿童开展体育及游艺活动用的器材,如滑梯、转马、秋千、转塔、压板、攀登架、转亭、浪船、儿童篮球、儿童足球、毽子、小铁环、悬梯以及包括成人也可使用的大型游艺设施。
伤残人竞技器材供身体有残疾的运动员进行体育比赛用的器材,如转椅、响球等。
辅助性器材为竞技体育比赛和开展各类体育活动的配套器材。如各种计时装置和记分装置,各种测量距离、次数、圈数、长度、重量、风速、体重的装置,照明、灯光显示装置,场地的围栏、挡板、护板、围墙、分道线及地面标志,标志旗、标志杆、安全防护装置,裁判用的口哨、秒表、秩序册、记录本、警告用具等等。