[拼音]:baozhuangzhi
[外文]:packing or wrapping paper
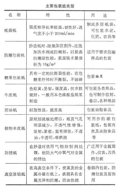
用于包装各种商品物资的纸张。一般具有较高的物理强度及一定的抗水性。根据商品的特点,包装纸具有相应的特殊性能(见表)。包装纸中,用量最大的是包装大宗粉粒状工农业原料,如水泥、化肥等用的纸袋纸,一般均用3~4层以上纸制成,故又称为多层纸袋纸,以区别于包装轻细商品的其他袋纸。这类包装纸主要要求强度高、耐重载、抗冲击,并有适当的透气度。食品包装纸的品种规格最多。并分为内包装用及外包装用两大类。直接接触食品的称为内包装纸,主要要求清洁,不带病菌,具有防潮、防油、防粘、防霉等特性。外包装纸主要为了美化和保护商品,除要求一定物理强度外,还需洁净美观,适于印刷多色的商品图案和文字。供牛奶、菜汁等液体饮料的包装纸,还必须具有极好防渗透性。为了能较长期保存、保鲜的需要,近年发展了纸与金属薄膜复合、纸与塑料及金属薄膜复合的特种饮料软包装纸(见食品包装容器)。为适应金属仪器及工具的防锈需要,发展了防锈纸。纸板中绝大部分也是供商品包装用的,主要用于制造纸箱、纸盒和包装衬垫。