电阻器

用电阻材料制成的、有一定结构形式、能在电路中起限制电流通过作用的二端电子元件。阻值不能改变的称为固定电阻器。阻值可变的称为电位器或可变电阻器。理想的电阻器是线性的,即通过电阻器的瞬时电流与外加瞬时电压成正比。一些特殊电阻器,如热敏电阻器、压敏电阻器和敏感元件,其电压与电流的关系是非线性的。电阻器是电子电路中应用数量最多的元件,通常按功率和阻值形成不同系列,供电路设计者选用。

电阻器在电路中主要用来调节和稳定电流与电压,可作为分流器和分压器,也可作电路匹配负载。根据电路要求,还可用于放大电路的负反馈或正反馈、电压-电流转换、输入过载时的电压或电流保护元件,又可组成RC电路作为振荡、滤波、旁路、微分、积分和时间常数元件等。

发展简况

1885年英国C.布雷德利发明模压碳质实芯电阻器。1897年英国T.甘布里尔和A.哈里斯用含碳墨汁制成碳膜电阻器。1913~1919年英国W.斯旺和德国F.克鲁格先后发明金属膜电阻器。1925年德国西门子- 哈尔斯克公司发明热分解碳膜电阻器,打破了碳质实芯电阻器垄断市场的局面。晶体管问世后,对电阻器的小型化、阻值稳定性等指标要求更严,促进了各类新型电阻器的发展。美国贝尔实验室1959年研制成 TaN电阻器。60年代以来,采用滚筒磁控溅射、激光阻值微调等新工艺,部分产品向平面化、集成化、微型化及片状化方面发展。

基本原理

电阻器由电阻体、骨架和引出端三部分构成(实芯电阻器的电阻体与骨架合而为一),而决定阻值的只是电阻体。对于截面均匀的电阻体,电阻值为

公式 符号

式中ρ为电阻材料的电阻率(欧/厘米2);L为电阻体的长度(厘米);A为电阻体的截面积(厘米2)。

薄膜电阻体的厚度d 很小,难于测准,且ρ又随厚度而变化,故把公式 符号视为与薄膜材料有关的常数,称为膜电阻。实际上它就是正方形薄膜的阻值,故又称方阻(欧/方)。对于均匀薄膜

公式 符号

式中W 为薄膜的宽度(厘米)。通常Rs应在一有限范围内,Rs太大会影响电阻器性能的稳定。因此圆柱形电阻体以刻槽方法,平面形电阻体用刻蚀迂回图形的方法来扩大其阻值范围,并进行阻值微调。

参数与特性

表征电阻特性的主要参数有标称阻值及其允许偏差、额定功率、负荷特性、电阻温度系数等。

标称阻值

用数字或色标在电阻器上标志的设计阻值。单位为欧(Ω)、千欧(kΩ)、兆欧(MΩ)、太欧(TΩ)。阻值按标准化优先数系列制造,系列数对应于允许偏差。

允许偏差

实际阻值与标称阻值间允许的最大偏差,以百分比表示。常用的有±5%、±10%、±20%,精密的小于±1%,高精密的可达0.001%。精度由允许偏差和不可逆阻值变化二者决定。

额定功率

电阻器在额定温度(最高环境温度tR下连续工作所允许耗散的最大功率。对每种电阻器同时还规定最高工作电压,即当阻值较高时即使并未达到额定功率,也不能超过最高工作电压使用。

图

负荷特性

当工作环境温度低于tR时,电阻器也不能超过其额定功率使用,当超过tR时,必须降低负荷功率。对每种电阻器都有规定的负荷特性(图1)。此外,在低气压下负荷允许相应降低。在脉冲负荷下,脉冲平均功率远低于额定功率,一般另有规定。

电阻温度系数

在规定的环境温度范围内,温度每改变1℃时阻值的平均相对变化,用ppm/℃表示。

除了以上几种参数外,还有非线性(电流与所加电压特性偏离线性关系的程度)、电压系数(所加电压每改变 1伏阻值的相对变化率)、电流噪声(电阻体内因电流流动所产生的噪声电势的有效值与测试电压之比,用电流噪声指数来表示)、高频特性(由于电阻体内在分布电容和分布电感的影响,使阻值随工作频率增高而下降的关系曲线,见图2)、长期稳定性(电阻器在长期使用或贮存过程中受环境条件的影响阻值发生不可逆变化的过程)等技术指标。

图 图

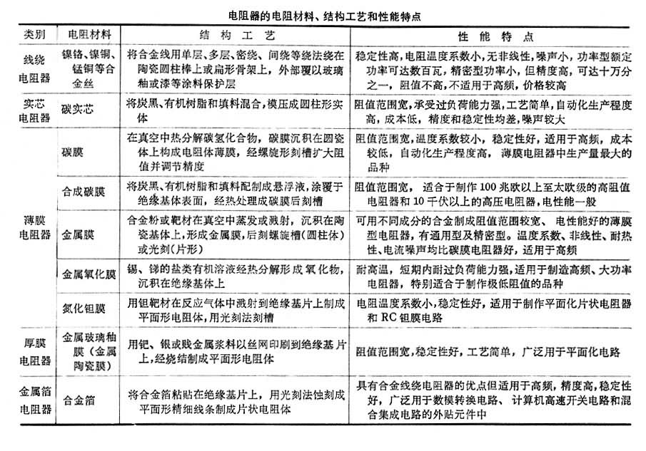
电阻器按材料和结构工艺分为线绕和非线绕两类。后者又可分为薄膜、厚膜、实芯、箔式等。按外形分,有圆柱形和片形。按用途分,有通用、精密、高频、高压、高阻、大功率和电阻网络等。

展望

电阻器的发展方向是:

(1)小型化、高可靠性;

(2)分立的小型电阻器仍有广泛的用处,但将进一步缩小体积,提高性能,降低价格;

(3)在消费类电子产品中,碳膜电阻器仍占优势,而精密的电阻器则将以金属膜电阻器为主,大部分小功率线绕电阻器将被取代;

(4)为适应电路集成化、平面化的发展,对片状电阻器的需要将明显增加;通用型将倾向于发展厚膜电阻器,而精密型则仍将倾向于薄膜类中的金属膜和金属箔电阻器;

(5)发展组合的电阻网络。

参考文章