摄像管

将光的图像转变为电视信号的电子束管。摄像管在电视传输系统中的作用是:将被摄景物图像分割成若干小单元(像素),顺序将各像素的亮度转变成与之成正比例的随时间变化的电脉冲信号。这种电脉冲信号便于传输,输送到电视机或监视器可再还原成光的图像,也可将电脉冲信号记录在磁带或记忆器件中。

1933年V.K.兹沃雷金发明光电摄像管。1946年制成超正析像管。现代多用氧化铅视像管、硒砷碲视像管等作为广播用高质量摄像管。硫化锑视像管用于企事业单位,内附滤色器的单管彩色摄像管用于家庭。此外,还有将 X射线紫外线红外线、超声波等信息变换为电信号的特殊摄像管和高灵敏度的微光摄像管,广泛用于各种闭路电视系统和测量、监视、识别等方面。摄像管发展趋势是大力提高摄像的像质(高分辨率、高灵敏度、低惰性、高信噪比、抗强光、抗烧伤)和性能(稳定性、可靠性、机动性、经济性)。某些一般用途的摄像管有可能被固体摄像器件所取代。

虽然各类摄像管在原理和结构上存在差异,但其基本组成部分相同。

(1)光电转换器:其作用是将输入景物光的图像转换成电荷图像。光电转换器有光电发射型和光电导型两种。

(2)电荷的积累和存储部分:在光电转换器产生电荷图像或电子密度图像的同时,在一帧时间里不断地在储荷介质上积累电荷,以提高灵敏度。

(3)电子束阅读部分:由储荷介质将电荷图像转变成电位图像,经过扫描电子束阅读转变成视频输出信号。电子束阅读有快速和慢速两种方式。

(4)放大级:摄像管中采用的信号放大方式有移像式增益、靶面次级发射增益、电子激发电导与次级电子电导增益等。

视像管

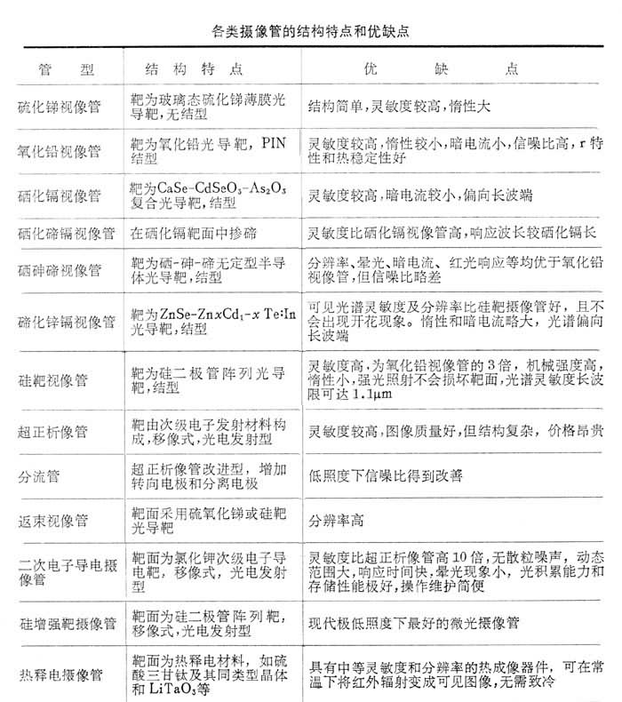
即光电导摄像管。视像管种类很多,包括氧化铅管、硫化锑管、有硒化镉管、硒砷碲管、碲化锌镉管、硅靶管等,它们的原理基本相同,只是靶材料和结构形式不同。

氧化铅视像管

以氧化铅为光电材料的光电导摄像管(图1)。氧化铅管是彩色广播电视中采用的主要管型。它由阅读系统和光电导靶两大部分组成。光电导靶为结型PIN三层结构,即:

(1)由受光面的透明导电层SnO2和PbO接触面形成的N型层;

(2)由本征PbO形成的中间层,即I层;

(3)作为靶扫描面的P型层,即掺有受主杂质的 PbO层。光电导靶涂覆在管子玻璃面板的内表面上。

阅读系统包括电子枪、聚焦线圈和偏转线圈。工作时,SnO2导电层上加有固定正电压,慢速电子束扫描P层,使电位下降到阴极零电位,在靶上建立反向电场。当光学图像透过窗口玻璃和信号电极入射到 PbO本征层上时,产生电子-空穴对,它们在反向电场作用下被分离,并分别到达靶面的两边。这样使得靶扫描面上电位升高,从而建立起与景物照度分布相对应的电位图像。当电子束再次扫描时,中和正电荷,靶面恢复零电位,同时从信号电极输出视频信号。利用不同的制管工艺可调节氧化铅管对红绿蓝光的灵敏度,然后以三只视像管为一组,装于彩色摄像机中。

图 图

高灵敏度摄像管

主要有硅增强靶摄像管、次级电子导电摄像管、超正析像管、分流管、返束视像管等。

硅增强靶摄像管

现代用在极低照度下工作的性能最好的微光摄像管(图2)。它由移像段和读取区组成,采用硅二极管阵列靶。工作时,光图像照射在光电阴极上,产生光电子图像,经移像段加速轰击硅靶,在N型区感应出2000倍的电子-空穴对,空穴向结区扩散,使结电容放电而提高P型岛的电位,在扫描面建立电位图像。再由电子束扫描输出视频信号。

图

这种摄像管能在星光(10-3勒)下工作。如与像增强管耦合组合成二级增强系统,可以工作在光量子噪声极限水平,用于微光电视。

采用KCl靶面的次级电子导电摄像管,其结构与硅增强靶摄像管基本相同。具有移像段的摄像管尚有超正析像管和分流管。

返束视像管

一种高分辨率摄像管(图3),用于远距离电视设备。它主要由光电导靶、电子枪和阅读偏转系统组成,采用硫氧化锑靶或硅靶。工作时,光导靶经光学图像照射建立电位起伏。当电子束沿阅读面扫描时,部分电子中和靶面正电荷,其余从靶面反转。反转电子束受靶面信号电荷调制,经倍增后输出。采用硫氧化锑靶面的50×50型返束视像管分辨率可达10000行/像高,采用硅二极管阵列靶面的返束视像管极限分辨率可达60行/毫米。

图