戏曲表演

浏览

戏曲的程式化、戏剧化的歌舞表演。这种歌舞表演是综合运用唱念做打多种表现手段以创造舞台形象的艺术。在戏曲形成过程中,它是经过各个时期的发展演变逐渐形成的。中国古代百戏杂陈,由民间的说唱、滑稽表演和歌舞,与能够表现戏剧情节的诗艺相结合,开始形成戏曲的表演艺术。到了杂剧、传奇,由于文人的参与创作和加工,以典雅的诗词格调和犀利的笔锋,揭露社会各个方面的矛盾,为民间冤情鸣不平,有的也涉及某些重要人物的政治斗争,于是扩大了舞台领域,丰富了人物形象,加强了表现能力,也进一步发展了表演的体制。

人民关心自己的命运,他们的思想认识虽受时代局限,但对世道政情,是非明辨,颂善罚恶,褒贬公正,并创造了自己的理想人物。在舞台表演上,好用深入浅出的夸张手法,以适应剧场性的评价效果。戏曲的艺术语言,形式多样,如文字不足以显形,就用舞蹈动作来造型;舞蹈不足以传声,就用音乐声腔来抒情;综合唱、念、做、打,评其善恶美丑,以激起人们同情或反感的共鸣。又正因为有唱、念、做、打的表演,使人们在评价伦理道德的同时,还进入审美境界,品味形式的美。所以中国戏曲的表演艺术寓美于教育之中,既体现着一般戏剧的共同规律,又具有自己的特殊规律。

戏曲表演的程式性和综合性

就艺术的假定性来说,凡艺术皆有程式,由于艺术家运用的物质材料性质不同,艺术语言不同,民族风格不同,就使所反映的客观生活的形貌也不相同。通常所说形似神似之别,写意写实之别,虚拟摹真之别等等,就是客观生活经过不同艺术手段、不同艺术方法和不同观点在创作上的表现,从而也有了不同种类、不同程度的程式。中国戏曲的表演程式是运用歌舞手段表现生活的一种表演技术格式。唱、念、做、打和音乐伴奏皆有程式,是戏曲表演的主要特点。这一特点制约着戏曲形象创造的一切方面,也贯串于舞台演出的结构体制。生活的自然形态和任何一种表演因素,如果不转化为程式,就不能统一于戏曲的舞台演出风格。从这一点说,程式是戏曲创造舞台形象的特殊艺术语汇,没有程式,就没有戏曲的表演艺术。

产生程式的根本原因,在于原始的广场艺术和群众直接交流,民间艺人用传统的创作方法,在简陋的物质条件下,吸收民间歌舞、说唱艺术、滑稽表演和武术杂技等各种技艺中的表演因素和表演技术,从表现简单的故事情节到表现复杂纷纭的生活现象,从各种表现手段简单的调整到复杂的综合并加以规范化的结果。这个复杂的艺术加工过程,主要贯串于3点:歌舞化、戏剧化、节奏化。

歌舞化

在戏曲的各种表现手段中,音乐,特别是歌唱始终是主导的因素,唱念做打,唱居于首位。由于有唱,念白就不能保持生活语言的自然音调,它需要吟咏,要强调语言音调的韵律和节奏的回环跌宕,形成音乐美。散白、韵白、韵律性朗诵(如引子和诗、对)和节奏性吟诵(如“干牌子”和数板)等各种念白形式,就是语言同音乐的不同程度的结合;汉字音调的高低强弱、抑扬顿挫之美,则是戏曲念白音乐美的基础。中国戏曲和西方的歌剧不同,语言音乐化了,形体动作也必须提炼到舞蹈化的高度,于是产生了种种富于舞蹈美和塑形美的身段、工架和武打;喜怒哀乐等感情的发挥,也要强调它的外在节奏并组成一定的程式。比如渲染情感,认为靠形体动作还不足,或借用马尾做成的长须(髯口),或借用细绳束好的长发(甩发),或在盔帽上插两根四、五尺长的雉尾(翎子),或在袖口上缝两块白绸(水袖)等等,作为辅助表现情绪的舞蹈用具。凡帽翅、靴底、辫、腰带以及前面所说的那些用具,都要经过专门训练,摸透它的性能,组织成有程式的艺术语言,以表现生理器官所不能明确传达的艺术感情。把听觉形象音乐化,把视觉形象舞蹈化,使歌舞结合,唱白和谐,视听同感。头发可甩,胡须可舞,这就使生活的动作变形;开口讲韵律,说话带唱腔,这就使生活的语言音调变声。戏曲表演艺术,用这种方法来组织自己的艺术语言,用以反映客观生活的时候,就不可能把生活的真实面貌作机械化的摹拟与再现,只能以自己特有的假定性语言塑造鲜明的形象来表现生活真实的本质。这种综合唱、念、做、打多种艺术成分的表演程式,如果没有严格的规范就不能使之统一。

戏剧化

民间歌舞和说唱艺术曾不断给予戏曲表演以丰富的营养。但这些歌舞成分进入戏曲表演以后,都发生了质的变化,形成新的素质:戏剧性。它们已不再是简单的叙事和抒情,而成为表现特定人物、特定情境,揭示复杂矛盾冲突的戏剧手段。《徐策跑城》里表演一个世代老臣,看到20年前惨遭杀害的忠良后裔又重振威风,他急于要将这件大事奏告朝廷,以谋解决矛盾。主要有两节戏:前一节戏表演徐策在城楼看到薛家人马,用〔高拨子〕数唱的板式表现他的心情,唱中夹白,叙事抒情,感慨万端,惊喜若狂。后一节戏,表演徐策徒步上朝,用〔高拨子〕散板的板式和善于表现袍带特长的舞蹈身段交织在一起,踉跄踏步,袍带盘旋,两片水袖和一挂白髯齐飞。台上一人纵横,台下万眸凝神。前者夹唱夹白,后者载歌载舞,表现手段各有侧重,但都是戏剧化、性格化了的歌舞表演。

节奏化

节奏是使唱念做打诸般艺术手段多样统一的共同要素。就唱念做打与歌舞相结合的程度来说,从接近生活语言的散白到曲折委婉的歌唱,从接近生活节奏的各种手势、动作到紧张炽烈的武打,在强弱疾徐之间存在着多级阶梯式的节奏因素。在一出戏里,根据戏剧内容的需要,各种表现手段有时互相衔接,有时互相结合或交叉,这使各种节奏因素呈现出复杂而富于戏剧性的组合,形成了全剧节奏的起伏和变化。这种节奏的变化,是由戏曲形体动作的节奏和戏曲音乐的节奏相辅相成地贯串于全剧的。由各种打击乐器的音响组成的锣鼓经在这方面起着极为重要的作用。《坐楼杀惜》逼写休书一节,阎惜姣以扣留“招文袋”要宋江写休书,气势汹汹,咄咄逼人;宋江以讨回“招文袋”被迫就范,忍气吞声。这节戏由话剧来演,也自能进入角色,体验入微。而由戏曲演来,就表现力来说,又有自己的特点。仅仅是重复极简单的两句对话,阎惜姣说:“你与我写!”宋江答道:“我与你写!”两个人倚桌对立,阎惜姣手指稍微点触,加上锣鼓点子,便好像斩钉截铁的声响打在宋江身上。宋江捏紧笔管,张臂反抗,几击锣声,几乎眦睚欲裂,双瞳夺眶而出。台上并无丝竹乱耳,只是几下鼓点和锣声,犹如铁匠打铁,你来我往,使两个角色的情绪节奏,冒出火花。从这里可以看出,形体表演节奏的表现力和打击音乐节奏的表现力是相辅相成的。如果把一出戏中唱、念、做、打的安排比做血肉,锣鼓经就是它的骨骼。

戏曲音乐中的打击乐、弹拨乐、管弦乐等组成的节奏不是独立于表演之外,而是结合戏曲情境和演员的形体动作来表演的,它也和渲染整个舞台气氛不能分割。有时人物还没有上场,舞台上已充满了音乐所创造的气氛,或如表现狂风骤雨气势的〔急急风〕,或如表现闲庭漫步的〔小开门〕等,这些演奏本身,很难说有什么具体情绪的规定性,可以灵活运用,但也并不是毫无基本格调。音乐节奏和形体节奏又是互为作用的。唱腔要有板有眼,板眼又随着唱腔的发展而有变化;动作要合乎锣鼓经,锣鼓点子又要跟着动作的变化去灵活适应。动作和唱,谁是主导,要看具体情况,从着重做功的戏来说,音乐节奏服从表演节奏。打击音乐的节奏如要讲细,可以细到打在演员眼珠的转动上,眼皮的开阖上,鼻翅的闪息上,丝丝纹路的表情上。这种戏曲的节奏化,要求含蓄而又鲜明,切忌繁琐;不是要欣赏者去辨别音响和动作配合的顺序,而是抓住欣赏者的心灵,把他们拉入净化了的戏剧情境中去。昆曲《牡丹亭》杜丽娘《游园惊梦》一折,开始时要观众赏心悦目,渐渐连观众也被拉到梦的幻觉里去。戏曲舞台节奏的妙用,善于使动中见静,寂处闻声。古人论诗,很赞赏“蝉噪林逾静,鸟鸣山更幽”之句,这和戏曲节奏的道理异曲同工,这是讲细处。粗犷处却又不同。如武打群舞表现两军交战,冲锋陷阵,翻腾跌扑,锣鼓点子从分别适应参差不齐的多样表演到需要整齐统一的时候,仅仅一个〔四击头〕(四拍子节奏),便把全场的混战状态立即煞住,变为各有姿势而又统一的群象雕塑。这都是戏曲节奏的特殊表现。所以李渔说:“戏场锣鼓,筋节所关”,这是很有见地的经验之谈。

戏曲表演中的种种程式,就是在这种复杂的综合过程中形成和发展起来的艺术和技术上的格律和规范。

程式的意义在于:

(1)它使戏曲的表演艺术改变了生活的自然形态而升华到音乐和舞蹈的境界,使生活得到更集中、更鲜明、更强烈的反映。

(2)戏曲表演的艺术形象,虽属于精神创作的范畴,但由于程式的存在,它的手法、技巧、技术等就成为有了被感知和被把握的物质外壳,这是戏曲演员继承前人经验和掌握戏曲表演规律的极为珍贵的遗产。戏曲演员经过刻苦锻炼和思索,掌握了程式及其运用的内在规律,就可以结合自己对生活的理解和体验,进入正确的创作状态,创造出鲜明的艺术形象和新的表演程式来。

程式和生活总是矛盾的。矛盾表现为:生活要靠程式给予规范而又要突破它的规范;程式要靠生活给予内容而又要约束生活的随意性。为解决这个矛盾,传统中有种种说法,“戏不离技,技不压戏”就是其中之一。“戏不离技”,说的是必须充分发挥程式的积极作用以赋予戏剧内容以鲜明的表现力;“技不压戏”,是说不能让程式的表现压倒、削弱甚至脱离戏剧内容而流于形式主义。戏与技的高度结合,应是戏曲表演的最高审美要求。

戏曲的舞台结构体制

戏曲的舞台时空观

戏剧作为反映生活的一种特殊形式,要求在舞台这个有限的空间和一次演出的有限时间内表现戏里的生活图景,必然会产生反映生活场景的无限空间(从相对的意义上说)和舞台的有限空间、戏剧情节延续的无限时间和实际演出的有限时间这两对矛盾。戏曲在解决这些矛盾时,有它自己的做法,它公开表明舞台的假定性,承认戏就是戏,对舞台空间和时间的处理采取了超脱的态度,既不追究舞台空间的利用是否合乎生活的尺度,也不追究演出时间是否合乎情节时间的延续,而是依靠分场的结构体制和虚拟的表现手法,在一个没有什么装置的舞台上创造出独特的意境,对生活作出了广泛的形象概括。

戏曲舞台空间观念的超脱性表现为两个方面:

(1)舞台环境的确定以人物的活动为依归。有人物的活动,才有一定的舞台环境;离开人物的活动,舞台不过是一个抽象的空间;即便有时摆着一些砌末,或有一些音乐演奏,如果不同演员的表演结合,也只起一定的暗示作用,不能独立的表现出戏剧环境。因此人物的上下场就成为戏剧环境变化和剧情发展的枢纽。如《群英会》的第1场,舞台上虽然摆着大帐和桌椅,但并不说明具体环境,因此黄盖和甘宁可以在大帐前起霸。周瑜出场,舞台才确定为周瑜的大营;周瑜等人一下场,具体环境也随之消失。第2场,大帐和桌椅换了摆法,这也只是对环境的一种暗示;要到鲁肃上场“藏书”,舞台才又确定为周瑜的寝帐。

(2)在同一场中,通过演员的虚拟动作,可以从一个环境迅速地转入另一环境。“人行千里路”,“马过万重山”,只要一个圆场、一场趟马就可以表现;一个“挖门”就表示从室外进入室内,“一翻两翻”或一个“绕场”就表示换了地方等等,都是戏曲的常用手法。

戏曲舞台时间观念的超脱性表现在:舞台时间的安排,完全由戏曲情节的需要来决定。《四进士》的盗书一场,宋士杰安排那两个奉命行贿的公差睡下后,拨门、盗书、拆书,又把那封书信一字一句抄录下来后送回原处,这一切,他都做得从从容容,有条不紊。一到把那件暗通关节的证据拿到手,场面上就响起了四更;稍一静场,鸡鸣天晓,行贿的和告状的都各奔前程。舞台时间的安排严丝合缝,人物的主要行动完成了,这场戏的舞台任务也就完成了。连那个静场的安排也是非常巧妙的,假如书信到手时已经天色大亮,岂不显得宋士杰办事过于急促慌忙?这说明舞台的时间处理,决不是为了表现时间本身,而是表现这个时间中人物的行动和性格。宋士杰忙了一宵:拨门盗书、衣襟录证、阻挡老伴干扰、与公差周旋等等,都是为了为受害者鸣不平、反冤狱,还表现宋士杰为人正义而手段老辣的性格。单为表现睡眠时间,哪怕一分钟也是不能允许的。超脱的舞台时空观有两方面的意义:

(1)它给戏曲带来了一种既流动灵活、又相对固定,既连续不断、又相对间隔的分场结构体制。在戏曲中,《三岔口》满台大亮却要表现摸黑厮打,整整打了一个晚上,离开了时空观念的超脱就难以想象;《回荆州》用“三插花”表现刘备等人逃离东吴的“急行军”,离开了时空观念的超脱也不好理解。《打渔杀家》中的丁郎有两句话:“离了家下,来到河下”,“离了河下,来到家下”,正是这种时空观念的写照。远道山河间隔,竟要反映在方丈舞台之间,这种路程,如无情节意义,可用一两句台词表达,是极为省略的手法。这种手法,使舞台空间虽极有限,反映的生活却可以广阔深远。

(2)它表明了戏曲的演剧主张:戏曲主要不是依靠灯光布景等舞台技术和制造舞台生活的幻觉来吸引观众,而是依靠表演来吸引观众,靠演员的表演和观众的想象共同创造舞台的生活图景。

虚拟的表现手法

超脱的舞台时空观是戏曲分场体制的前提,虚拟手法则是体现分场体制的手段。然而,虚拟手法的作用又不仅仅在于使时空变化的流动灵活,更重要的,是要表现在特定环境中活动着的人。虚拟的主要精神,是写景与写情、写人的浑然一体。这有两种表现形态:

(1)状物抒情,情景交融。其特点是:演员以虚拟手法描摹客观景物形象,又在这种创造中观照自己,形成一种情景交融的自我感觉,凡登山、涉水、行船、走马等虚拟动作莫不如此。比如趟马,《挑滑(华)车》高宠的跃马登山,表现了这位抗金英雄奋力杀敌的激情;《艳阳楼》的高登纵马在人群中横冲直撞,表现的是一个恶霸的凶暴骄横;《棋盘山》薛金莲的策马奔驰,表现的就是这位青年女将的英武和娇纵,等等。戏曲虚拟的景不能独立于演员之外,而是如人之形影不离,表演休止,景亦消逝。

(2)借景抒情,寓情于景。这种表演,不单单是把自己的动作去虚拟什么对象,而是借剧中描绘之景,以诉自己别有感触的心情。昆曲《荆钗记·上路》演钱流行被王十朋迎往任所赡养。据剧本交代,这是春深时节,一派“日丽风和,花明景曙”的风光,但钱流行一路上看到的却是“古树枯藤栖暮鸦”,“景萧萧,疏林中暮霭斜阳挂。闻鼓吹。闹鸣蛙。空嗟呀。自叹命薄,难苦怨他”等,一派凄凉的景象。这分明不是客观存在的景色,而是经过人物感情过滤的景色。据《审音鉴古录》所载清代昆山腔老外演员孙九皋的身段谱,主要部分就是根据剧本提供的意境,用动作把人物对景物的特殊感受给予形象的表现,抒发了钱流行“叹衰年倦体奔走天涯”的凄苦、惆怅而又不安的复杂心情。诗有托物言志、借景抒情的手法,这种手法在一定条件下也运用到戏曲表演上来。

虚拟手法充分利用了舞台的假定性,但戏曲舞台的假定性又有自己的特点,所谓舞台的真实感和自己特有的假定性不能分开。舞台是空的,戏是假的,可是假戏必须真做,虚拟表演的动作越准确,结构越严谨,越符合生活的逻辑,就越使人感到真实可信。在戏曲舞台上,门总是往里拉的,窗却是向外推的,尽管舞台上并没有门和窗,但观众一看便懂,因为这是在旧式建筑特点的基础上提炼和典型化了的动作,它符合观众的生活经验,因而能取得观众的默契。川剧演员周海波在教学生演《秋江》时,对学生提出了一连串的问题:这是大船还是小船?是在大河还是小河?走上流还是下流?过险滩时怎么走?放流又怎么走?诸如此类的问题,他都要求想象得具体,感受得真切,有丰富生动的内心视象,把行船动作的设计和组合建立在具体生动的生活基础上。他还进一步要求:船在行进,人在动荡,必须掌握一个“动”字;江上行舟,必然有风,感觉中要有一个“风”字;赶潘心切,心里要有一个“追”字。这样,川江行舟、赶潘心切的意境才能在观众的想象中活跃起来。这就说明:不管虚拟手法有多大的假定成分,归根到底,还是要受到艺术必须真实地反映生活这个基本规律的制约,如果执鞭代马而不感到有马,摇桨代船而不感到有船,就会破坏虚拟表演的生活逻辑,也就破坏了观众的想象,完不成时空变化,流动灵活的舞台任务。

时空观念的超脱带来了艺术表现的自由

时空观念的超脱解放了戏曲作家的笔墨,也解放了戏曲舞台,使戏曲作家和艺术家可以摆脱舞台框的限制,集中笔力去突出他们认为需要强调的东西。例如:

多重空间。把同一时间内发生在不同地点的事件放到一个舞台面上,让它们或是对比,或是呼应,使戏剧冲突更加尖锐化,这是戏曲特有的多重空间的表现手法。在戏曲舞台上,只要内容需要,“千里”可以化为“咫尺”,“咫尺”也可以幻化为“千里”。千里化咫尺的,如《张古董借妻》的“瓮城”一场:舞台一角表现张古董被关在瓮城里,进退两难,哭笑不得;舞台正中表现李天龙一对假夫妻被强留在岳父家住宿。于是出现了喜剧性的对比场面:张古董这边心急如火,假夫妻那边窘态百出;随着时间的推移,张古董越来越急,假夫妻却越谈越拢。城里城外,两种心情,既互相对比,又互相补充,把张古董的无赖性格揭露得入木三分。“咫尺”幻化为“千里”的,如《长坂坡》表现曹操在一个小山上观战;赵子龙单骑救主,在曹兵重重围困中“七进七出”,纵横驰骋在广阔无垠的战场上,而在实际的舞台上,赵子龙就在曹操所站的高台面前。这种手法,犹如一幅壮丽的山水画卷,咫尺千里。吕剧《姊妹易嫁》中有一场戏:舞台面半是楼上,半是楼下,楼上是姐姐在撒泼闹气,不肯梳妆上轿,却被楼下的未婚夫听了个真切。中间难为了老丈人,只得跑上跑下,两头抹稀泥。这种互相呼应,使喜剧意味更为深长。越剧《盘夫》中,曾荣在书房里自言自语,在门外偷听的严兰贞竟然随话答话起来,明明是各自的内心活动,却可以在门里门外交流应答。这些独特的艺术处理,离开了舞台空间观念的超脱性就失去了用武之地。

有话则长,无话即短。舞台空间观念的超脱性带来了多重空间的独特手法,舞台时间观念的超脱性赢得了有话则长、无话即短的自由。由于不要求情节延续时间同演出时间的大体一致,所以凡是无关紧要的地方,可以尽量简略,一笔带过;这就腾出了时间,可以对那些表现激烈的戏剧冲突和揭示人物深刻感情的重要关节抓住不放,写深写透,把戏做足。在手法上,有时浓墨重彩,层层渲染;有时工笔描绘,精雕细刻;有时则用“特写”,直照人物的心灵。例如《坐楼杀惜》表现宋江被阎婆强拉至乌龙院,和阎惜姣同床异梦,辗转反侧,夜不成寐,虽然彼此都暗含杀机,但还不是重要关节,所以从黄昏到天亮,每人只用两段唱就交代了过去;一到宋江索取招文袋,阎惜姣逼写休书的重要关节,表现阎惜姣步步进逼,宋江步步忍让,最后忍无可忍,把阎惜姣杀死。这个矛盾冲突的发展过程,那就反复渲染,不惮其繁,直到把人物写深写透为止。越剧《碧玉簪》中前两次“洞房”写王玉林对李秀英的冷淡、凌辱和李秀英的委屈求全,还表现得比较简略;到了“三洞房”的“三盖衣”一节,表现李秀英强烈内心冲突时,就是一笔一笔地描、一刀一刀地刻出来的。梆子剧种的《算粮》表现王宝钏到相府拜寿算粮,寿酒吃到一半,忽然撇下全家人到寒窑搬请薛平贵去了,然后在台口演了很长的一段戏,把王宝钏的苦尽甘来、扬眉吐气的情绪渲染得淋漓尽致。这时的舞台形象,实际上已化为王宝钏的“特写”,正在喝酒的王允一家则作为背景人物“隐去”了。戏曲舞台上,细致的地方极细,演《群英会》“蒋干盗书”,为了突出周瑜的聪明才智和蒋干的愚蠢而又自作聪明的神态,细到连两个人的假梦话都要让观众听得清清楚楚;省略的地方又极省,说是摆宴请酒,一个〔三枪〕牌子就完成了任务。疏密浓淡,可以完全根据戏剧内容的需要来安排。

时空超脱的处理手法把舞台的局限性巧妙地转化为艺术的独创性,大大拓展了表现生活的领域。

分场体制的历史渊源

(1)上下场形式和虚拟手法有着悠久的传统。早在戏曲形成以前,在广场演出的民间歌舞《踏摇娘》就以扮演者的“入场”作为介绍人物和发展情节的手段,这是上下场形式的雏型。到宋代又有新的发展,如《剑舞》已进一步把上下场作为分场分段、表现故事改变的枢纽。宋杂剧和金院本中对此更有了广泛的运用,所以苏东坡有这样的诗句:“搬演古今事,出入鬼门道”,鬼门,即指上下场门。虚拟作为一种手法,也可从传统的歌舞表演中找到它的渊源。唐段安节记《拨头》表现一个青年入山寻找被老虎伤害的父亲的尸体,就有“山有八折,故曲八叠”,由扮演者用虚拟的舞蹈动作当场表现盘旋曲折地进入深山的场面。另据《武林旧事》等记载,宋代元宵舞队中有“男女竹马”、“旱划船”等摹拟骑马或划船的舞蹈和“孙武子教女兵”、“狮豹蛮牌”等用舞蹈队形变化和武术等技艺表现摆阵、交锋等战斗场面的节目,当是戏曲中执鞭代马、划桨代船等虚拟动作和某些集体武打场面的原始形态。

(2)戏曲舞台时空观念的超脱性,同说唱等艺术有一脉相承的关系。戏曲形成的初期,常常从说唱艺术中汲取题材,同时不可避免地也接受了它的某些结构形式。说唱中的代言体部分由于具有表演的因素,可以直接转化为舞台形象;说唱中的叙述因素同传统的上下场形式、虚拟手法、丰富多样的舞蹈队形变化乃至各种武术技艺的结合,就转化成了舞台演出形式的重要组成部分。这是一个内容寻求形式,形式适应内容的转化过程,也是历史发展的必然。

这个转化过程,可从南戏《张协状元》和杂剧《西厢记》的剧本中约略窥见其轨迹。在转化的初期,难免有生硬和不成熟的地方,日后便日趋自然和成熟。北杂剧中就常有多重空间,大江行舟、行军打仗等各种不同的场面;后期南戏《拜月亭记·违离兵火》一出,通过7次连续性上下场,简洁而有层次地交代了王瑞兰母女和蒋世隆兄妹在兵荒马乱中仓促出奔、中途被乱军冲散的全过程,战争的动乱气氛渲染得非常强烈,音乐结构也相当完整,表现出分场体制的运用已经达到纯熟的程度。这种体制的发展过程一直延续到现在,表现手法更加多样,技巧也越来越趋于成熟。这些事实说明:戏曲超脱的时空观和虚拟手法以及由这两者相结合而形成的分场体制,来自深厚的民族民间艺术传统。在歌舞、百戏和说唱等诸般伎艺还作为独立的艺术品种而存在时,早已在民间广泛流传,为人民群众所喜闻乐见;当它们结合起来用于表现成本大套的故事,必然更为群众所喜爱。这种结合在开始时还是幼稚的、粗糙的,可是在长期的发展过程中,经过历代民间艺人的不断创造,形成为一种艺术表现原则或艺术表现规律,并为人民群众所认识和掌握以后,就产生了一种强大的生命力。戏曲之所以始终带有叙事诗的素质,并且沿着这个轨道发展成一种独特的舞台结构体制,成为构成戏曲的民族风格的重要因素之一,其原因就在这里。

戏曲表演创造舞台形象的美学要求

以形传神,形神兼备

把剧中人物的内心活动、精神气质和音容笑貌等转化为鲜明的外部形象,是戏曲表演在形象创造上的根本要求。20世纪30年代梅兰芳赴苏联访问演出时,曾在一次集会上穿着便装即兴表演了一些戏曲片断,博得了外国同行们的赞佩。德国戏剧家布莱希特说过这样的话:“除了一两个喜剧演员之外,西方有哪个演员比得上梅兰芳,穿着日常西服,在一间挤满了专家和评论家的普通客厅里,不用化装,不用灯光,当众示范表演而能如此引人入胜?”获得这种艺术效果的原因,就在于梅兰芳的表演艺术已经完全改变了演员本身的神情风貌,而以细腻丰富的感情体验和优美生动的外部造型,表现出了中国古代女性的典型的美。优秀的戏曲演员是动作的大师,他们总是能从复杂纷纭的生活现象中提炼出足以表现人物性格的典型动作,用简练、概括的手法,表现出丰富的性格内涵。有些人物,单从剧本上看,似乎并无出奇之处,但一经戏曲演员的身手,无不生龙活虎,形神毕现。川剧《打红台》中有个人物叫萧方,出场时还漂漂亮亮,象个翩翩少年的样子。一到念完“大丈夫出世来昂昂气象,不久间要做个马上人王”两句诗后,用折扇把帽子轻轻一戳,帽子一歪,一个变脸,顿时就显得横眉立目,流里流气,露出流氓恶霸的凶恶本相。优秀的戏曲演员又是表情的大师,他们善于捕捉人物在特定情境中的心理、感情活动,使之化为鲜明的、舞蹈意味很浓的形象。上党梆子《三关排宴》“接关”一场,佘太君和萧太后一对血战沙场的劲敌在议和的场合下见面,前者以胜利者的身份担任外交使节,纵有国恨家仇却隐忍不发,表现了政治家的风度;后者因战争失利屈尊求和,心里十分懊丧却要维持一国之君的尊严。这些复杂的心理感情冲突,都在音乐和动作组织得十分严密的“三请三让”的一般外交礼节中表现出来。为了达到准确传神的目的,有时还采取“遗貌取神”的手法,对人物的形貌进行变形的处理。按照历史真实,周瑜的年龄比孔明大得多,在北杂剧时期,周瑜和孔明一样,都是戴“三髭髯”的。但是近代戏曲舞台上的周瑜已经不再戴胡子了,改为雉尾小生扮。这一改变,不但给这位雄姿英发的青年都督带来了一股英气和锐气,增添了形象的光采;而且同孔明的沉着练达、大度宽容相对照,更加突出了周瑜的少年气盛,心胸狭隘,缺乏政治远见。这种遗貌取神的手法,把周瑜的性格特征刻画得更加准确、深刻,同时也透露出创作者对人物的一点善意的批评。由于戏曲演员对生活既勤于观察,又精于提炼,因此常常能精确、鲜明地刻画出人物的外形和神韵,做到形神兼备。很多脍炙人口的戏曲人物,他们的思想、性格和感情活动几乎都是可以让观众看到、听到和感觉得到的。

善善恶恶,倾向鲜明

戏曲表演在形象创造上,不但要求形神兼备,而且寄托着创作者对人物的性格和品德上的评价,善恶美丑,爱憎分明,或贬或褒,毫厘不爽。这种贬褒,常常通过人物的动作神态乃至化妆扎扮等外部造型而得到鲜明的表现,分寸掌握得准确,手法也多种多样,有时直截了当,有时则用曲笔,在形象处理上,表现了创作者的道德理想和审美理想的一致。戏曲舞台上的关羽,红脸、绿蟒,长长的三绺美髯,以浓重的色彩烘托出庄严威武的气势;唱腔高亢激越,虎虎有生气;动作很洗炼,不动则已,动辄令人震惊,有时一个亮相,连夫子盔上的珠子都刷刷作响。这种种艺术处理,突出了关羽的神勇和威严,也熔铸着历代民间艺人对关羽的崇敬和歌颂。有些人物形象往往带有乐观、开朗、幽默的喜剧色彩,这既是对人物性格的真实刻画,又表现了创作者的美学评价,使人感到演员是带着微笑甚至溺爱的态度来塑造他的人物的。穆桂英、杨排风、孙玉姣、张飞、李逵等都属于这一类。《拾玉镯》中孙玉姣的轰鸡喂鸡、穿针引线、拾镯丢镯等种种细节表演,不仅富于生活情趣,同时也透露出创作者对生活的热爱和对青春的赞美。张飞后来成了蜀国的大将,但他那天真烂漫、嫉恶如仇的浪漫主义气质始终未变。张飞的身段动作中揉合了不少旦脚身段的线条和神韵,谓之“旦起净落”,于粗犷中寓妩媚,就是创作者采取的独特手法,这使观众感到亲切、可爱。而当创作者要对某些人物进行批判或谴责时,也是毫不客气,一针见血的。京剧《斩黄袍》的赵匡胤用老生扮,看来庄严肃穆。可是当戏剧情节发展到赵匡胤借酒盖脸,屈斩了曾经生死与共的伙伴郑子明以后,陶三春兵临城下,高怀德后宫辩理,使他不得不哀告求饶时,忽然说出了油腔滑调的京白来。京白和韵白只是两种不同的念白形式,本身并不表现人物品格的高下,但在色彩上却有庄谐之分。出自赵匡胤之口,一经对比,却使人有滑稽之感。这种滑稽正好否定了原先的庄严,取得了辛辣的讽刺效果。这里既巧妙地揭露了人物性格中本来存在的矛盾因素,也表现了创作者对他的蔑视和谴责,把性格刻画的真实性同思想的倾向性结合了起来。至于对反面人物的暴露和鞭挞,就更是锋芒毕露。戏曲中有“白净”一行,是抹大白脸的脚色,专门扮演权奸阉宦一路人物。据清人李斗描述:扮演这路人物,“声音气局,必极其胜。沉雄之气寓于嬉笑怒骂者,均于粉光中透出”,这是说既要表现出这类人物因权高势重而具有的身份、气派,又要深刻揭露其奸诈、阴险、凶狠、暴戾的本质;李斗还说,演这类人物必须同二面“合为一气”,因为二面“温暾近于小面,忠义处如正生,卑小处如副末”,这就便于暴露其伪善和卑琐。这样的艺术处理,显然寄寓着创作者的批判锋芒。

戏曲植根于民间,在发展流传中又受到人民群众的检验。因而不能不反映人民的喜恶。人民的爱憎是鲜明的,反映在戏曲舞台形象的处理上也是爱憎鲜明的。含含糊糊、倾向不明或客观主义的处理,在人民心目中没有地位。这是戏曲的群众性和人民性在表演艺术上的反映。

注重形式美

戏曲十分重视艺术的“高台教化”作用,也十分重视艺术的娱乐功能。戏曲演员是一些注重实际的实践家,他们成年累月地在舞台上接受观众的检验,深深懂得寓美于教育之中的道理,因此戏曲表演既注重形象刻画的鲜明生动,又注重艺术的美感。梅兰芳说过:“在舞台上是要处处照顾到美的条件的。”程砚秋也说:中国戏曲是“给观众一种美的感觉的艺术”。在戏曲舞台上,不但美好的形象能给人以美感享受,即便表现生活中不美甚至丑恶的现象时,也竭力避免引起人们观感和生理上的厌恶和刺激,力求按照美的规律给予艺术加工。如梅兰芳的《贵妃醉酒》表演:一个喝醉酒的人实际上是呕吐狼藉,东倒西歪,令人厌恶而不美观的;舞台上的醉人,就不能做得让人讨厌。应该着重姿态的曼妙,歌舞的合拍,使观众能够得到美感。而反面形象如《十五贯》的娄阿鼠等,就其性格刻画的深度说,具有深刻的批判力量;但在艺术上却是精雕细琢,在进行道德评价的同时,充分满足观众对美的欣赏要求。讲求艺术的美感,离不开形式美,在这方面,戏曲表演中积累了丰富的经验。比如:念白要求“虽不是曲,却要美听”(王骥德《曲律》),这是讲语言美;演唱要求“声要圆熟,腔要彻满”(燕南芝庵《唱论》),这是讲声腔美;在身段工架上,讲究出场、亮相的姿势和“站有站相,坐有坐相”,这是讲静态美;又讲究手、眼、身、法、步的联系和协调,忌“硬山搁檩”,这是讲动态美。单是水袖上的功夫,就有勾、挑、撑、冲、拨、扬、掸、甩、打、抖、抛、抓等种种不同的舞法;髯口则有甩、抖、掸、撩、推、托、挑、捻等不同耍法;他如蹉步、跌步、滑步等各种步法和翎子、扇子上的各种技巧等等,不但都是表达感情的特殊手段,还要在线条、姿态和韵律上给人以美感。由于戏曲主要是在三面面向观众的舞台上发展起来的,这也形成了一种传统:不但每一个动作要照顾到形式美,而且要求在动作的运动过程中照顾到每一个观众的视角,让任何一个角落的观众都能看到美的线条和美的造型。正如盖叫天所说:“一伸拳、一举步的姿式,都要练成为可以雕塑的独立塑像。”从这一点说,戏曲的种种表演程式,实际上是历代戏曲演员按照美的原则进行创造性劳动的结晶。

这三点互相联系的美学要示,不但贯串于形象创造的全过程,而且凝聚在表演程式之中。生、旦、净、丑各个脚色行当,就是在长期艺术实践中逐渐稳定、汇集起来的性格化表演程式的分类系统。

戏曲表演的舞台体验

表演艺术按其本性来说,体验和表现是统一的,戏曲表演也不例外。但由于戏曲表演受其程式性的制约,在舞台体验上又有自己的若干特点。

感情节奏同音乐节奏、舞蹈节奏的紧密结合

由于历史的原因,传统戏曲理论中系统研究舞台体验的论著不多,只在某些论著中有论及此问题的片断,如清代黄旛绰等所写的《梨园原》中就说:“凡男女脚色,既妆何等人,即当作何等人自居。喜、怒、哀、乐、离、合、悲、欢,皆须出于己衷,则能使看者触目动情,始为现身说法”。作者所主张的“出于己衷”,“现身说法”,就是指戏曲表演必须有真情实感的体验。这是传统戏曲理论中关于舞台体验的比较明确的论述。许多优秀演员以其丰富的实践弥补了理论的贫乏。例如程砚秋在《荒山泪》的“夜织”一场,通过一段〔西皮慢板〕,用低回哀婉的演唱,把女主人公张慧珠由于公爹和丈夫入山采药、深夜不归而如坐针毡的重重忧虑,犹如春雨湿地般一点一滴地渗入观众的心里,而且演出了一种深邃的意境,把“苛政猛如虎”的思想形象化、深化了。如果演员没有丰富的感情体验,就很难达到如此感人的境界。程砚秋一次谈到他的艺术经验时曾说:“我唱《荒山泪》时,到后来总是悲得连脑子都凉了。”不过,这种体验带有特殊的性质:一方面,演员所体验的感情,既是演员自己的,也是角色所需要的,或者说,是和角色的感情相类似的;另一方面,这已不是演员的生活感情的简单再现,而是经过再创造的、纳入了程式规范的感情体验,是演员的感情节奏同音乐节奏、舞蹈节奏的紧密结合。这种艺术化了的感情,比生活感情更集中、更强烈,色彩也更加鲜明。这是戏曲表演的特殊感情体验。

演员的理智监督

纳入程式规范的体验过程是同严格的技术表现过程相一致的。戏曲表演对技术表现有严格的要求。唱要注意板眼、行腔;念要注意声调、节奏;做功的一招一式都要合乎音乐和锣鼓的节拍;武打就更是千钧一发,稍有疏忽,就会差之毫厘,失之千里。唱、念、做、打处处都要顾到形式美,这就离不开演员的理智临督。程砚秋演《荒山泪》,尽管“悲得连脑子都凉了”,但并没有荒腔走板,而是声与情丝丝入扣,和谐无间。这种艺术效果,离开了演员的理智监督是不能想象的。

“钻进去,跳出来”

川剧演员周慕莲说:“体验──演员系角色,钻进去;体现──演员演角色,跳出来。”这是对戏曲演员创作状态的一种生动的描绘。感情的体验和程式的表现是有矛盾的:感情要求程式给予形式但又要突破程式的约束,程式要求感情充实内容但又不能让其自由泛滥。“钻进去,跳出来”,就是戏曲演员用来解决矛盾的一种方法。李少春演《野猪林》的林冲在白虎堂受刑:一面激情喷薄,这是感情体验;一面跌扑翻滚,这是技术表现;而当一阵拷打、一段动作结束时,演员马上就把搞乱了的甩发甩到胸前,理得整整齐齐。这是保持林冲的形象美所需要的,也是保持戏曲的形式美所需要的,而在这个表演瞬间里,演员的理智分明是清醒的。但有一点:这个瞬间一过,演员很快地又进入了角色。优秀的戏曲演员就有这样的功力:既要表现高超的技巧,又能很快地进入角色,这种钻进去──跳出来,体验──表现,感情──理智,在形象创造过程中的矛盾运动,产生了戏曲表演艺术动人的真实感和鲜明的表现力的统一。而演员──角色,就沉浮在这种特殊的体验──表现的矛盾统一的境界中。这就是戏曲表演的特殊的舞台体验方法。当然,这是就戏曲表演的总体来说的。在具体的舞台演出中,情况要复杂得多,有时理智的成分多一些,有时感情的色彩浓一些;有些戏的技术表现成分多一些,有些戏对感情体验的要求高一些等,都是正常的现象。梅兰芳说过:他每次演戏都是有感情体验的,只是有时多一点,有时少一点。这是一位杰出的表演艺术家对演剧实践的实事求是的总结。

掌握基本功

既要“钻进去”,又要“跳出来”;既要深入角色,又要“眼观四路,耳听八方”;这里分明存在着矛盾。为解决这个矛盾,艺谚中有“练死了,演活了”,“三形、六劲、心意八、无意者十”等种种说法,其基本精神是:掌握熟练的技术,才能获得创造的自由。演员创造角色的根本一条是必须从自我出发,要用自己的思想、感情和形体作为材料来创造角色。对戏曲演员来说,这个自我并不是自然形态的自我,而是掌握了一定表演程式的自我,演员能把表演程式练成自己的“第二天性”,就获得了形体的解放。这样,就可以专心致力于对角色的体验,容易做到内外结合,得心应手,使感情节奏和音乐节奏、舞蹈节奏达到和谐统一。李渔说:“闺中之态,全出自然;场上之态,不得不由勉强,虽由勉强,却又类乎自然。此演习之功之不可少也。”讲的就是这个道理。

戏曲表演的历史悠久,遗产丰富,在其形成和发展过程中,同人民群众保持了广泛的联系,因而反映了人民的审美要求,为人民群众喜闻乐见,并且形成了富有民族特色的表演体系。但是,这份遗产并不是没有局限的。例如:传统戏曲舞台上创造了大量具有不朽艺术价值的人物形象,但创造得好的劳动人民和少数民族的艺术形象不多;关羽之成为戏曲舞台上少有的浓重、雄浑的形象,固然反映了古代人民对传奇英雄的敬仰和歌颂,但也掺杂有神秘主义的色彩。这些局限是受封建统治阶级思想的侵蚀和影响所造成的。中华人民共和国成立后,随着推陈出新方针的贯彻,这些消极因素正在不断得到纠正和改革。戏曲表演面临的一个全新的课题,是反映新的生活,创造新的人物,要在掌握戏曲表演规律的基础上,创造出既能发扬戏曲表演的固有特色,又能反映新的生活、富于新时代气息的表演艺术形式。此外,进一步对戏曲表演的艺术规律进行系统的研究,建立起一套科学的、具有中国特色的表演理论体系,也是今后的一项重要任务。

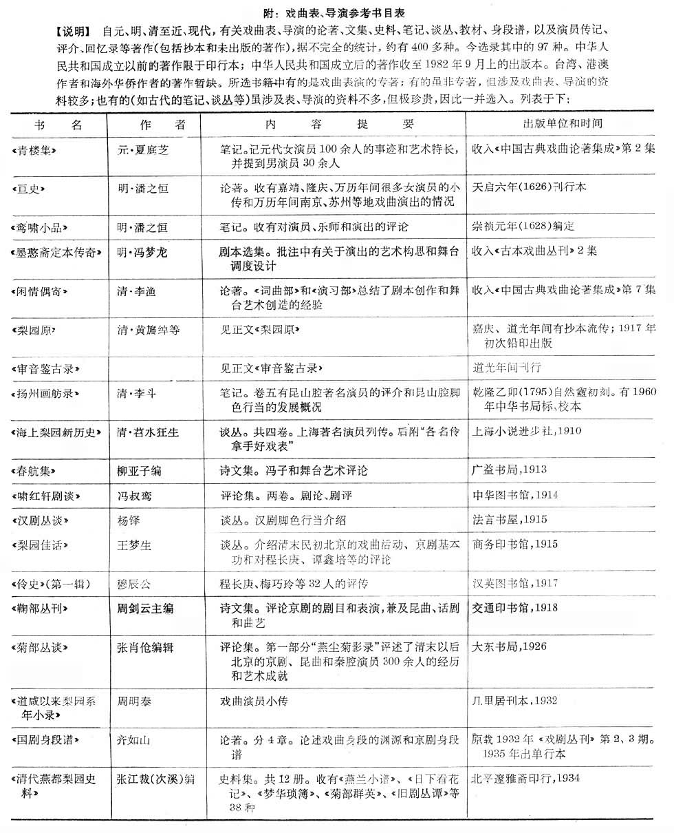
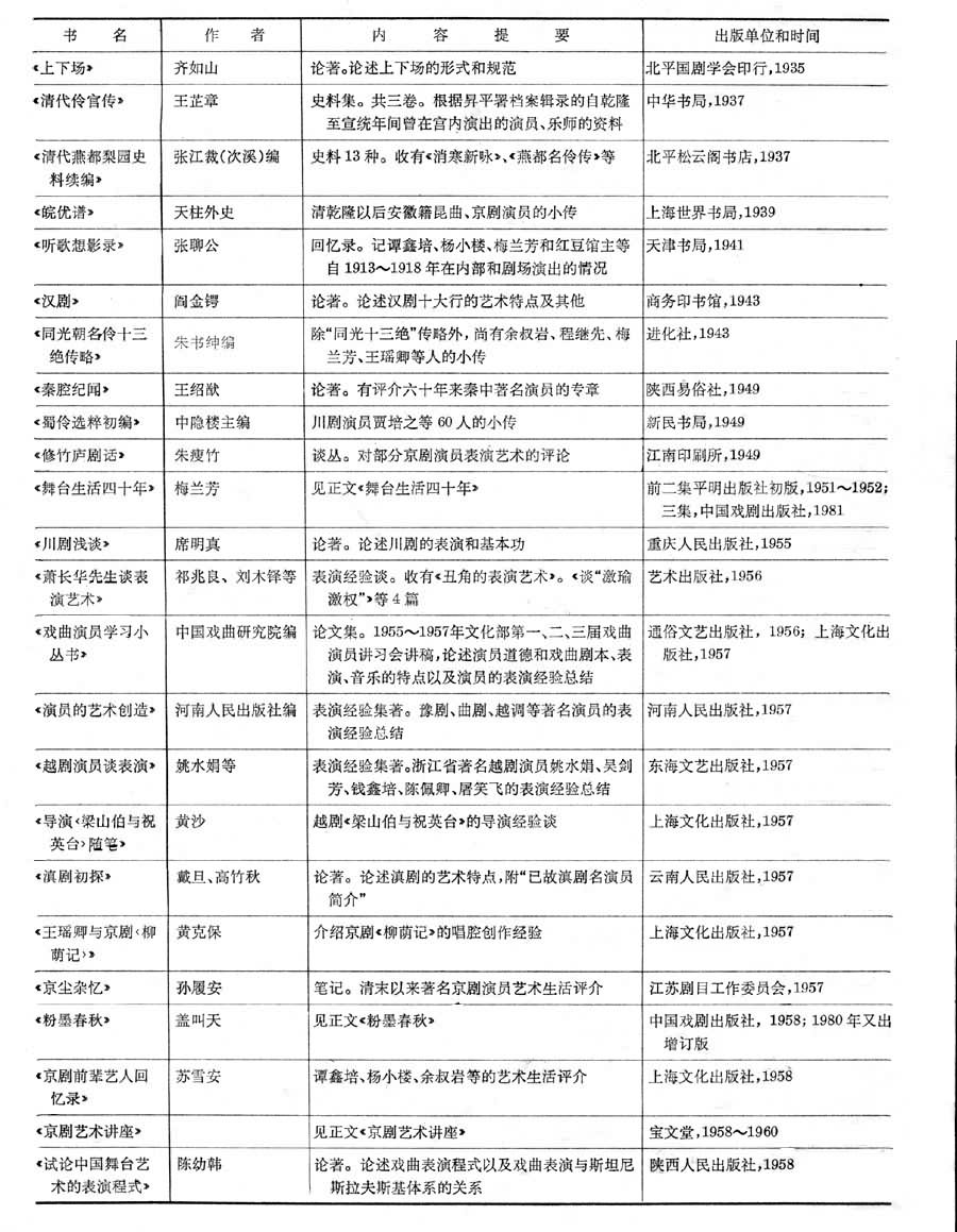
表 续表1 续表2 续表3 续表4

参考文章