目前,大多数烟草生产企业,对于水资源实行的仍是较粗放管理模式。其原因主要是: ①对水资源缺乏科学、 成熟的分级和循环使用规范,导致水资源使用不科学,综合利用效率低;② 现有用水设施技术落后,节水型器具普及率低,造成水资源浪费严重。同时,废水排放也加重了对水环境的污染; ③ 卷烟加工企业使用的水费占直接生产成本的比例不足 0 . 5%,废水处理没有引起足够的重视。许多企业很少对废水进行全面综合治理,只是缴纳一定排污费后直接排入市政污水管网,废水处理再生回用的企业则更少。在当前建立资源节约型和环境友好型的社会大环境下,烟草加工企业废水处理及再生回用已逐渐引起了高度重视。
在卷烟生产中,制丝过程要使用水对烟梗进行清洗和调整烟丝湿润度、使用蒸汽进行烘干和湿润烟丝、利用空调调节车间空气温度和湿度产生大量生产废水、蒸汽凝结水和乏蒸汽,这些废水水质较好,且还含有大量的热量。如果这些废水、乏汽不加处理直接外排,不仅会造成资源能源的浪费,对水、大气环境也会造成严重的热污染。针对卷烟厂特点、分析废水产生原因,建立水资源和热量回收系统,对产生的废水、余热进行回收处理,是烟草生产废水的处理出路。
一个中型的卷烟厂,主要有一下几个生产段:制丝车间、卷接包车间、薄片车间、残烟房、设备动力处、锅炉房、污水处理站。生产所使用的新鲜水一部分由自来水公司提供,一部分由厂自备井提供; 所使用的蒸汽,一部分由市政热网供应,一部分由厂自备锅炉提供,蒸汽主要用于制丝车间生产和设备动力处中央空调。
据调查,一般卷烟厂生产过程中使用水、汽的主要部位是制丝车间、车间空调和锅炉。以上消耗水、汽约占用水用气总量的80%左右。
1.制丝车间排放的工艺水虽有一定的流量(占16.28%)。但其水质较差,含有烟梗、泥土等杂物,且分散排放进入下水道,回收的技术经济性差,不作考虑。
2.锅炉凝结水、空调工艺水虽然有一定的利用价值,但排量较小,仅占 1.75%,且点多分散,回收价值不高,不予考虑。
3.制丝车间凝结水、空调凝结水占总量的28.3%,不仅量大、水质纯净,而且温度高,含有大量的热能,回收利用价值极高。
4.锅炉工艺水占 53.68%,虽然是常温水,水的硬度较高,但是流量较大,经过测试,与蒸汽凝结水掺配混合后,水质指标基本接近当地自来水的指标,完全可以满足锅炉等区域辅助用水的需要,也具有较好的使用价值。
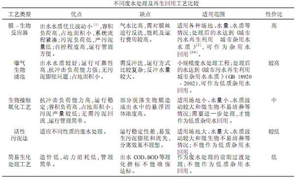
烟草加工企业废水处理及再生回用工艺选择通过对不同废水处理工艺进行对比分析,对垃圾废液、 市政废水、 石化废水等应用实例进行调研,认为当前比较适合烟草废水处理及再生回用的经济且可靠的工艺技术是膜生物反应器技术。该技术与其他废水处理工艺比较见下表。
![]() |















