2~50个氨基酸由肽键连接而成的一类化合物。一个氨基酸的氨基与另一个氨基酸的羧基缩合失去一分子水而生成的酰胺键称为肽键。由肽键组成的长链称为肽链:

公式 符号

两个氨基酸分子组成的肽称为二肽,三个氨基酸组成的称为三肽。依此类推。三个及三个以上氨基酸组成的肽称为多肽。肽链中的氨基酸分子,即脱水缩合后的组成单元,称为氨基酸残基,R为侧链,肽链的两端各有一个游离的氨基和羧基,分别称为氨端和羧端。

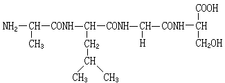
肽的命名通常从氨端的氨基酸残基开始,称为某氨酰某氨酰……某氨酸。肽的化学式写起来很复杂,一般都用氨基酸的缩写代替化学结构式。例如;丙氨酰亮氨酰甘氨酰丝氨酸四肽可以用 Ala-Leu-Gly-Ser或ALGS表示,结构式如下:

公式 符号

分类

根据结构可分以下几类。

单纯肽

(1)开链肽:肽键都是由α-氨基和α-羧基缩合而成,两端有游离的α-氨基和α-羧基:

公式 符号

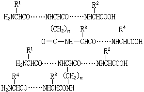
②有分支的开链肽:这类肽含有赖氨酸ε-氨基、天冬氨酸的β-羧基或谷氨酸的γ-羧基等所形成的酰胺键,如:

公式 符号

③环肽:开链肽的氨端和羧端通过肽键结合成的环状化合物。二酮吡嗪为最简单的环肽,它是由两分子的氨基酸构成的环二肽。许多肽抗菌素都为环肽。

图 图 结合肽

(1)色肽:与色素或生色物质相连接的肽,例如放线菌素等。

(2)糖肽:通过共价键与糖(如氨基葡萄糖、半乳糖、甘露糖等)相连接的肽。

(3)脂肽:为通过酯键或酰胺键把脂肪酸或长链醇接到肽上所形成的化合物或磷酸甘油酯与肽所形成的化合物。

(4)酯肽:由 α-氨基酸和羟基酸通过酯键与肽键连接而成的化合物。这些肽经常是环状的。肽也可以根据其来源或功能进行分类。

性质

肽与氨基酸一样,是两性电解质,它的酸碱性主要决定于肽链中游离的α-氨基、α-羧基以及侧链R基上的可离解官能团。肽的滴定曲线与氨基酸的滴定曲线很相似。肽分子所带的净电荷等于零时的pH值称为肽的等电点(pI),此时它在溶液中的溶解度最小。

肽的游离α-氨基、α-羧基及侧链基团可以发生与氨基酸中相应基团类似的反应。由于肽链中 α-氨基和α-羧基已经缩合,各氨基酸的侧链基团对肽的影响就更加突出。随着组成肽的氨基酸残基的不同,肽的性质和功能都有很大差别。肽的氨端的游离氨基也能与氨基酸的显色试剂,例如茚三酮、二甲基氨基萘磺酰氯、荧光胺等反应。这些反应广泛用于肽的定性鉴定和定量测定。肽也具有类似蛋白质的特征反应,例如双缩脲反应,即在强碱性条件下,肽与Cu2+形成紫色络合物。凡具有两个以上肽链结构的化合物均有此反应,利用这一反应可以测定肽和蛋白质的含量。

肽与蛋白质的化学结构相同,都是氨基酸通过肽键连接而成的分子。所不同的只是蛋白质分子大,肽分子小,但无明确的界限。通常将大于50个氨基酸残基的肽称为蛋白质;反之,则称为肽。如胰岛素(含51个氨基酸残基)通常被看成是最小的蛋白质。除了分子大小的差别外,主要是在构象上的差别。蛋白质分子的侧链上含有众多的极性、非极性和离子基团,能相互作用形成各种次级键,如氢键、疏水键、盐键等,所以蛋白质分子具有稳定的构象。肽由于分子小,没有那么多的次级键,虽然也有构象,但其构象的稳定性远不如蛋白质。

人工合成

20世纪初,E.费歇尔首先合成肽。1954年V.迪维尼奥又成功地合成了催产素。至今,肽的合成已取得了很大的进展。肽的合成方法有以下几种。

固相法

以交联的聚苯乙烯树脂作固相支持物,将欲合成的肽的第一个氨基酸的羧端连接到固相载体上,然后按肽链的结构顺序将氨端保护的氨基酸逐个递加上去,最后将肽从树脂上摘除下来,并分离提纯。现在整个固相法合成过程已可在程序控制的自动化固相肽合成仪上进行。

固相法具有简单、迅速、可自动化等优点,缺点是由于缺链降低了合成肽的纯度。现在已发展了许多新的高分子(见高分子化合物)载体,如聚乙二醇、无交联的聚苯乙烯、交联的聚丙烯酰胺凝胶等。此外,还发展了固相片断缩合、侧链连接树脂等新方法,使固相法成为肽和蛋白质合成中一项常用的技术。其主要步骤见图。图内式中挍为不溶性高分子,Boc为一种氨基保护基。

图 溶液法(经典法)

肽的合成需要一个氨基组分和一个羧基组分,它们可以是氨基酸,也可以是肽的片段。两个组分中不参与肽键合成的功能团通常需要加以保护,一般须将羧基组分的羧基活化,然后进行连接。其主要步骤如下:

公式 符号

式中X、 Y、Z为三种不同的基团。常用的活化羧基的方法有:混合酸酐法、活化酯法、叠氮法和碳二亚胺法等。

在肽合成中,基团的保护极为重要。许多氨基酸都是多官能团的,在合成含有这些氨基酸的肽时,这些侧链如不予以保护,往往会产生副反应。如赖氨酸的ε-氨基等必须加以保护,否则会发生严重的分支反应。

常使用的氨基保护基有苄氧羰酰基和叔丁氧羰酰基(Boc)。此外还有对甲苯磺酰基(Tos)、金刚烷羰酰基(Adoc)、芴甲氧羰基(Fmoc)等。

羰基一般均以酯或盐的形式保护。常用的有甲酯、乙酯、苄酯、叔丁酯、钾盐、钠盐和三乙胺盐等。

其他方法

60年代末到70年代初,发展了酶促合成法。酶促法的特点是:反应速率快,得率高,能尽可能少地保护侧链基团和增大肽的溶解度等。现在酶促法已用于一些蛋白质的半合成,有些小肽已经合成成功,如脑啡肽及其同系物等。70年代后期,发展了DNA合成和基因工程,一些蛋白质和肽如干扰素、生长激素释放抑制因子、胰岛素等,已可通过基因工程的手段用细菌来生产。利用基因工程,有可能获得大量的、从天然界难以获得的活性肽。

存在和功能

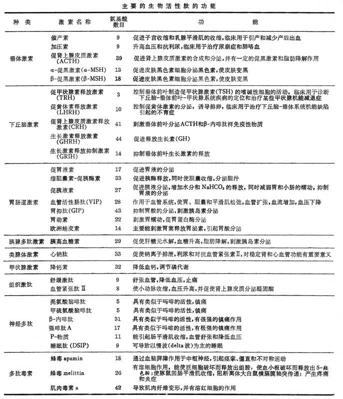
除构成蛋白质的肽外,生物界还有许多天然肽,它们存在于动物的各种器官组织、腺体、神经组织、血液、毒液和皮肤,以及一些植物、微生物体内,含量都极微。大多数肽具有特殊的生理功能,例如能使平滑肌收缩、血压变化、神经兴奋或抑制,能促进或抑制蛋白质和核酸的生物合成等。许多肽已作为药物,用于临床诊断和治疗。主要的生物活性肽的功能见表。

图
参考书目
  1. 沈仁权等编:《基础生物化学》,上海科学技术出版社,上海,1980。

参考文章