皮肤病

皮肤(包括毛发和甲)受到内外因素的影响后,其形态、结构和功能均发生变化,产生病理过程,并相应的产生各种临床表现。皮肤病的发病率很高,多比较轻,常不影响健康,但少数较重,甚至可以危及生命。诊断皮肤病时,辨认皮疹很重要,并配合皮肤科的特殊检查,如斑贴试验、真菌检查、组织病理学检查和其他化验检查。治疗皮肤病主要针对病因,病因不明者对症治疗。皮肤科的外用治疗占有相当重要的地位,应根据病情,遵从医生的处方用药。

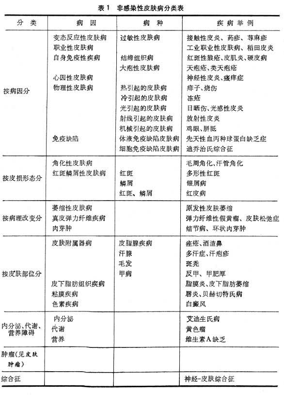
分类

分感染和非感染两大类。病原体侵入皮肤引起的疾病为感染性皮肤病。非感染性皮肤病见表1。

图

临床表现

主要有以下几方面。

表皮异常引起的病变

表皮更新速度加快,临床上表现为大量脱屑。正常表皮的脱屑时间为26~27天,银屑病的表皮更新时间仅为4天。表皮更新异常,病因未明,其真皮也有改变,如真皮乳头延长,毛细血管襻扩张纡曲等。在皮肤表面上形成丘疹、斑块及大量白色鳞屑损害。白色鳞屑刮除之后,可擦破扩张的毛细血管,形成点状出血现象。

鱼鳞病与遗传有关,可能由于某种酶的缺乏,使得皮肤的角质堆积,角层增厚,而出现临床上如鱼鳞样的鳞屑。

接触性皮炎

临床上表现为红斑、丘疹水疱等损害,仅在接触部位发病。

大疱性皮肤病

如天疱疮,血清中的自身抗体与皮肤粘膜的表皮细胞间的抗原起反应,产生棘层松解,出现大疱。因病变部位深浅不同,而有寻常性天疱疮(较深,在基底层以上)、落叶性天疱疮(较浅,在颗粒层附近)等之分。

真皮与表皮交界处的基底膜的病变

类天疱疮患者血清中有抗基底膜的抗体,它与基底膜发生反应,使基底膜分离,出现厚壁张力性大疱。镜下观察,大疱位于表皮下方。临床上大疱壁厚,不易破溃,内容清明透亮,其周围可以有红斑,也可以无红斑。红斑狼疮也是一个自身免疫性疾病。在真皮表皮交界处有免疫球蛋白 IgG、IgM的颗粒沉着,呈均质带状。也累及真皮和表皮,真皮组织内水肿,血管扩张,细胞浸润,表皮萎缩。病损开始为红斑水肿,继而形成鳞屑、毛囊角栓等改变。

真皮病变

一型变态反应所致的疾病。如荨麻疹、血管性水肿。由于特异 IgE抗体致敏的肥大细胞或嗜碱性白细胞与相应抗原结合,释放许多生物活性物质,主要是组织胺的释放,引起一过性的真皮水肿,在临床上产生风团。水肿发生在真皮上层为荨麻疹,水肿在真皮深层或皮下组织即为血管性水肿。

在大疱性表皮松解症中,可以降解胶原的胶原酶,其数量比正常人多3~6倍,胶原被降解,形成表皮下水疱,皮肤受到外伤后,即使是极轻的碰撞,即可引起大疱,破溃,愈后结瘢痕。另外在皮肤弹力过度症中,真皮的胶原有缺陷,皮肤伸展过度,脆性增加。而硬皮病胶原纤维则明显增加,透明变性,皮发硬。皮肤松弛症则是真皮中的弹力纤维数量减少所致。

脂膜的病变

脂膜小叶间隔的结缔组织发生炎症,有时伴有小血管炎症,形成了临床上常见的小腿红斑结节病变,如结节性红斑和硬红斑。

皮脂腺疾病

皮脂腺受性激素控制,青春期皮脂腺发育,皮脂增多,某些人皮脂排出可以出现障碍,毛囊口角化,皮脂潴留。又有痤疮棒状杆菌和其他菌的作用,发生炎症,引起一系列的临床皮肤损害。如皮脂腺潴留,开始可引起白头粉刺,皮脂形成一个脂栓,阻塞在毛囊口,顶端变黑,即为黑头粉刺。痤疮棒状杆菌、葡萄球菌等引起感染,出现毛囊性丘疹、脓疱。毛囊口阻塞,皮脂潴留而形成囊肿或结节。

小汗腺

掌、跖、腋部多汗均与小汗腺分泌过盛有关,常因情绪紧张及环境因素而使汗液增多或好转。无汗症可能是先天缺乏小汗腺。夏日出汗过多,上皮浸软,皮肤浸渍,再加之皮肤细菌,可引起红痱子。继发细菌感染后化脓,形成化脓性汗腺炎,即痱疖。

毛囊

雄激素及遗传因素可以引起男性型脱发。精神因素障碍可以使头发的一部分全部进入休止期,毛发脱落,毛发呈棒状或惊叹号状,即为斑秃。

甲母的创伤可引起甲板的裂隙,嵴状隆起。甲皱襞病变可引起甲沟炎。甲床病变可引起甲松离症、甲板下角质增生等,如银屑病。

黑素

黑素细胞有丝分裂的缺陷,据信可以引起白癜风。酪氨酸酶合成的缺陷,在酪氨酸形成黑素的许多环节,有的需酪氨酸酶催化,酪氨酸酶缺乏可能是白化病的一个原因。因各种原因的色素增加疾患有黑变病、黑子等等。

各种外在因素引起的疾病

日光照射皮肤引起红斑、色素沉着。皮肤葡萄球菌的感染发生在毛囊浅部位的是毛囊炎,深的是疖肿。出现多数脓疱及结痂的是脓疱病。沿淋巴蔓延的是丹毒。

病毒感染引起的疱疹为集簇性水疱。疣为表面粗糙的正常皮色的疣状物或丘疹。跖疣由人类乳头瘤病毒1、4型引起,寻常疣由2、4、7型引起,扁平疣由3型引起,尖锐湿疣由6型引起。

皮肤癣菌在角层寄生,当菌将角层的营养物质消耗尽后,就离心性的向外移动,临床上表现为环状损害。

诊断

主要靠系统的病史和体格检查,有时还需必要的实验室检查。

病史

(1)一般资料,包括年龄、性别、种族、籍贯等。

(2)主诉。

(3)现病史。

(4)既往史。

(5)家族史。

(6)个人史等。

体格检查

(1)皮肤检查,视诊时应区别原发损害或继发损害。注意损害大小、数目、排列、对称与否、颜色、边界是否清楚、表面和基底、水疱内容等等。触诊是对视诊的补充、修正或进一步发现问题。主要触摸损害的浅在或深在、柔软或坚实、温度、皮肤弹性、压痛等等。

(2)必要时应作全身系统性检查。

其他检查

如玻片压诊,可鉴别皮损是充血还是瘀血。皮划痕试验,在划后可出现条形风团。滤过紫外线检查,用特制的紫外线灯(紫外线通过含氧化镍的玻璃板)在暗室中照射毛发,黄癣毛发呈暗绿色,白癣呈亮绿色。

皮肤试验

(1)斑贴试验。用一小块纱布沾取试物后贴于前臂伸侧或背部,用不透水物如塑料薄膜盖好,然后用橡皮膏固定。72~96小时后看结果,阳性表示对此物过敏。

(2)划痕试验。消毒皮肤后,用消毒针在皮肤上作长1cm的划痕,以不出血为度,在划痕处涂适当浓度的受试物,20~30分钟后局部出现风团为阳性。

(3)皮内试验。皮内注射抗原,20~30分钟后出现风团及红晕为阳性,如青霉素皮试。

其他实验室检查

如抗核抗体检查,活体组织检查(病理学检查),电子显微镜检查,梅毒血清反应检查,真学检查,寄生虫学检查,血、尿常规及生化学检查等。

治疗

分内用和外用两种疗法。

内用疗法

包括病因和对症疗法。

(1)病因疗法。寻找致病因素,特别是感染性皮肤病,当找到病原体后,按照其敏感药物给药。如细菌性皮肤病选用各种抗生素,变态反应性皮肤病应用抗过敏药物等。

(2)对症疗法。如瘙痒症可用镇静药物,所用药物与内科相同。

外用疗法

皮肤病最常用的疗法。

(1)外用药的种类及作用(表2)。

图

(2)外用药的剂型及作用(表3)。

图

(3)选择药物的原则。选择剂型的原则为:急性皮炎无渗出者选用粉剂、振荡剂;有渗出者选用湿敷、油剂。亚急性皮炎选用乳剂、糊膏及油剂。慢性皮炎选用软膏、糊膏、硬膏,有时也可使用乳剂、酊剂、醑剂等。但急性皮炎不能用软膏。

按病因选药,如细菌感染选用抗菌药,真菌感染选用抗真菌药,变态反应性疾病选用抗过敏药物等。按病理变化选药,如角化不全(银屑病)选用角质促成剂,角质增生选用角质松解剂等。按症状选药,痒重者选止痒剂。

(4)应用外用药物的注意事项。掌握正确的用药方法,如湿敷需用多层纱布,经常更换。手足慢性湿疹、皮炎有时用药需加封包,即用药后加塑料封包12小时左右。若皮损较轻,浅在性皮肤损害可用药物局部轻轻揉搓,以利药物渗透。对于皮肤敏感患者,每于用新药时先试用小面积,若无反应再大面积使用。尽量使用温和无刺激性药物。若使用有刺激性药物,也先用低浓度药物,待适应之后逐步加高浓度。病人应与医生密切配合,定期检查,若有反应,应及时就医。有些药物禁止混合使用,需要医生和药剂科把关。有些刺激性药物如水杨酸、芥子气软膏等,勿用于头面部和外阴部,以免引起炎症反应。注意保存药物,一般外用药应置于凉爽外,勿日光曝晒,勿放于高温处,以防变质。

预防

(1)控制传染源、切断传染途径是预防传染性疾病的主要原则,注意早期诊断,积极治疗患者,以消灭传染源。

(2)调查清楚引起皮肤病的接触的化学物质、药物或其他过敏物质,可作斑贴试验证实,避免以后再接触。改进劳动条件生产过程是预防职业性皮肤病的重要手段。

(3)皮肤避免过多日光曝晒,以减少发生肿瘤的可能。

(4)生活规律化,避免吸烟,禁止过度饮酒。

(5)搞好个人卫生,勤洗澡。加强体育锻炼,呼吸新鲜空气,保持心身愉快。

单纯疱疹 寻常疣 带状疱疹 脓疱病 白癣 疥疮 麻风 尖锐湿疣 梅毒硬下疳 软下疳 梅毒性丘疹 第四性病 婴儿湿疹 异位性皮炎 接触性皮炎 食物致敏性日常性皮炎 固定性药疹 湿疹型药疹 多形性渗出性红斑 环状红斑 结节性红斑 结节病 系统性红斑狠疮 结节性动脉周围炎 建党痤疮 洒渣鼻 白癜风 黄褐斑 斑秃 眼睑黄色瘤 核黄素缺乏症 建党鱼鳞病 糙皮病 银屑病 寻常天疱疮 类天疱疮 毛痣 杨梅状血管瘤 乳房佩吉特氏病 基底细胞癌 鳞状上皮癌 卡波济氏肉瘤

参考文章