[拼音]:kouqiang nianmobing
[外文]:diseases of oral mucosa
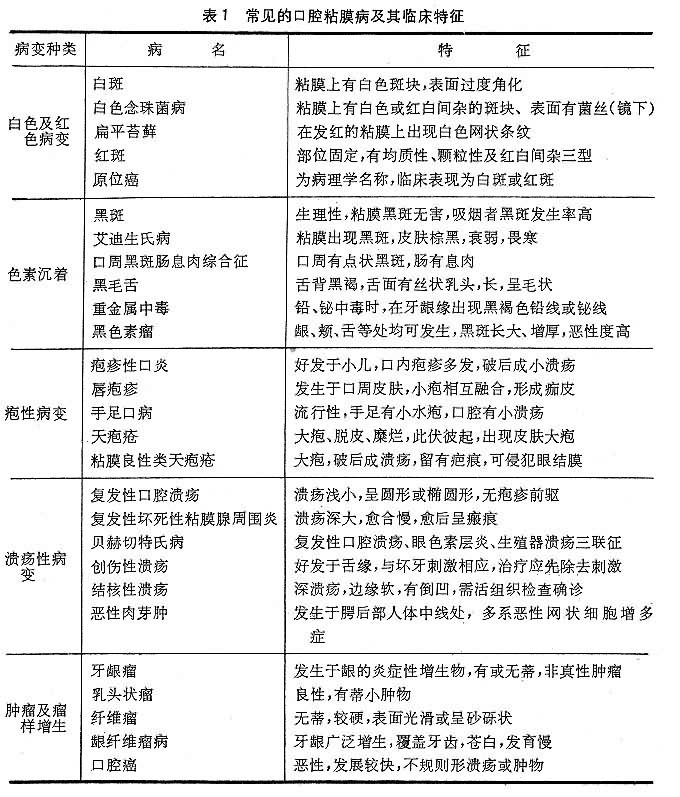
口腔粘膜覆盖着口腔表面。粘膜由上皮和结缔组织固有层组成,有些部位的粘膜下层中含有腺体或脂肪组织。正常的龈粘膜和硬腭粘膜呈浅粉红色,较硬而不活动,能耐受咀嚼磨损力,唇、颊、软腭和口底、舌腹的粘膜都柔软,可牵动,而且颜色发红。如果这些粘膜本来的色泽改变,就很可能是疾病的表现。口腔粘膜结缔组织中的血色透过上皮层而显露出来,故粘膜呈红色;如果上皮增厚或过度角化,血色不能透出,则粘膜呈白色;如果上皮萎缩或剥脱或结缔组织充血,则红色加深。有些全身性疾病在口腔粘膜上有所表现,这些表现成为全身疾病诊断的线索(表 1)。
疱疹性口炎和唇疱疹
均由单纯性疱疹病毒引起。疱疹性口炎是原发性感染,多发生于幼儿及青少年,表现为急性口炎,形成许多水疱,疱破后成溃疡,痛甚;全身症状有疲倦、发热、淋巴结肿大等。唇疱疹是单纯疱疹病毒感染的复发,症状轻微,局限于唇及口角皮肤。起疱前有灼痛感,水疱很小,但可成簇发生,相互融合而形成一片深褐色结痂。经10天左右可自行痊愈,但可复发。一般不需治疗,有全身症状者可用抗生素控制继发细菌感染。适当补充维生素C、复方维生素B等,增加营养可促进愈合。
复发性口腔溃疡口腔中反复发作溃疡的疾病有:复发性阿弗他溃疡、复发性坏死性粘膜腺周围炎、贝赫切特氏病。复发性阿弗他溃疡是指口腔中反复发生的圆形或椭圆形、浅而小的溃疡。阿弗他(aphtha)一词来自希腊语,为灼热及溃疡形成之意。本病在发生前无水疱作前驱,这与疱疹引起的溃疡不同。阿弗他溃疡处色浅黄,周围常有红晕,直径在0.5cm以内,同时出现1至数个,甚痛。病因尚不明确,有人认为与L型甲溶血性链球菌有关,近来认为与细胞免疫功能降低有关,有些调查说明亦有遗传倾向。消化障碍、蛔虫病、精神紧张、睡眠不足、接触某些化学剂、维生素 B族缺乏、铁质缺乏、锌缺乏、经前期紧张综合征以及轻微的咬伤等都能诱发本病。口疮发作频繁且严重的患者,血清锌常低于正常人,而服硫酸锌后,血清锌恢复正常,病情好转。锌含量低时可引起免疫缺陷,酶活性降低,口腔粘膜上皮不全角化。严重复发性口腔溃疡的免疫学检查与贝赫切特氏病相似,同是自身免疫病。对症治疗为口含0.25%金霉素,涂皮质类固醇激素软膏或粉末,疼痛严重者可口含 1%奴弗卡因,亦可用各种药膜贴附于溃疡处。硝酸银腐蚀溃疡局部也能减轻症状,促进愈合。局部用中药养阴生肌散有生肌、止痛、消炎、促进溃疡愈合的作用,此药刺激性小,广泛适用于复发性口疮、各种口炎及粘膜溃疡。
复发性坏死性粘膜腺周围炎是一种大型复发性口腔溃疡,常有阿弗他溃疡的前驱史,溃疡面常在0.5~2cm之间,持续时间达1~2个月,愈合后形成瘢痕。用皮质类固醇激素能暂时控制。有的女性患者于妊娠期症状减轻,以至痊愈,这说明内分泌对本病有影响。
贝赫切特氏病的三征是复发性口腔溃疡、眼葡萄膜炎、生殖器溃疡,只出现二征者为不全型。在三征之外尚有消化道出血、血栓静脉炎、中枢神经障碍等严重情况。
口腔白斑见于约5%的成年人口腔中,吸烟者的发病率高达20%以上。其发生与慢性刺激(特别是长期摩擦)或吸烟有关。若除去刺激,停止吸烟3个月,白斑仍未减轻或消失,则更应注意随访。在病理学上白斑有两大类,一是良性过角化,为良性病变;二是上皮异常增生性白斑,是癌前病变。白斑在临床上有两型:一是均质型,白斑均匀白色,表面平坦,一般不需治疗;二是非均质型,包括颗粒型、溃疡型、疣型以及白斑中出现红色部分者,此型中约有1/5是癌前病变或早期癌。特别是那些发生在舌缘和口底的白斑或红斑是危险的信号,应全部切除并做病理检查。疣状白斑表面有许多疣刺状的角化物突起,局部涂擦0.1%维甲酸(维生素A酸)可使角化物消退,但停约则复发,故应小剂量持续涂。在白斑治疗过程中应戒烟。
唇、舌和牙龈的疾病慢性唇炎并非少见,多发生于下唇,感染、日晒、风吹、干燥常为诱因。可无明显症状或自觉灼热、发痒。唇肿胀、暗红,唇红部常发生纵裂,有的在唇中央出现一条深的纵沟,易出血,裂缝内有细菌感染,长期不愈。对化妆品等过敏引起的慢性剥脱性唇炎,称为接触性唇炎。日光照射引起的唇炎,称为日光性唇炎,多见于下唇,但严重的日光性唇炎往往是先天性血卟啉病的表现,因为弥卟啉病特别怕日光照射。唇尔漫肿胀、肥厚,不能复原者,称肉芽肿性唇炎,可单独存在,也可以是梅-罗二氏综合征的一部分,此综合征除肉芽肿性唇炎外尚有舌裂及面瘫。对肉芽肿性唇炎及梅-罗二氏综合征迄今尚无有效疗法。近来有人试用反应停(酞胺呱啶酮),对唇及面部肿胀的消退有明显作用,但应慎用。
口腔粘膜中舌背粘膜构造特殊,有丝状及菌状乳头分布,后部尚有轮廓乳头、叶状乳头及舌扁桃体,因而疾病表现与他处粘膜不同。黑毛舌为舌背中央部位长出黑毛,因丝状乳头过长,角化层生长过速或不脱落而形成毛状物。色素系由产色细菌所产生或来自食物、药物。长期使用抗生素促使霉菌生长亦可引起黑毛舌。本病无需治疗,重者可涂用制霉菌素混悬液,并服维生素B1。菱形舌为舌背人字沟前方及舌正中部出现杏仁大菱形的无乳头区。有的属先天轻度发育不良,也可因白色念珠菌感染引起。地图舌又名游走性舌炎,表现为舌背不规则的环形脱皮区,病变部位移动。牛皮癣在口腔中可表现为地图舌或裂纹舌,维生素B2缺乏以及消化障碍时可出现地图舌。用碱性(碳酸氢钠)液含漱、服维生素 B可促进愈合。裂纹舌为舌背出现裂沟,呈叶脉状或脑纹状,先天性者可伴随巨舌症出现,也可为梅-罗二氏综合征或牛皮癣的一个表征。光滑舌指舌背光如镜面,舌乳头萎缩消失,主要是贫血、慢性胃炎、烟酸缺乏等的表征。草莓舌为舌背丝状乳头消失,菌状乳头增大、发红、状如草莓。猩红热、川崎氏病时可出现草莓舌。
龈病中除最常见的龈炎外,尚有龈增生与坏死性龈炎等。龈增生表现为牙龈缘和牙龈乳头增大、肥厚,有的牙龈乳头呈球状,表面红肿光亮。尤常见于口呼吸的儿童。妇女妊娠期牙龈也常见增生,并易出血,分娩后即能自愈,这称为妊娠性龈炎。长期服抗癫痫药苯妥英钠,也能引起牙龈增生,且增生的牙龈奇形怪状。还有一种广泛的牙龈增生,能遮盖牙齿,并有遗传家族性,叫做龈纤维瘤病。白血病引起的龈增生,不仅外形不整齐,且极易出血,颜色紫褐不匀,并常出现溃疡及环死。通过血液检查可与良性增生区别。在贫困和生活条件极为恶劣的情况下,可见到坏死性龈炎的流行,特征为牙龈乳头及龈缘部坏死、剧痛、口臭、流涎,发病突然,与一般慢性龈炎不同。龈坏死局部细菌涂片可见大量梭状杆菌及樊尚氏螺旋体,故本病亦被称为樊尚氏龈炎(旧译奋森氏龈炎)。又因发生于恶劣环境,曾在战壕中流行,故亦有战壕口之名。局部用3%双氧水擦洗后涂抗生素、对全身使用支持疗法等预后良好。全身病在口腔中的表征见表2。