毒蛇咬伤

为毒蛇所咬后出现的症状。多见于湿热地区的农村和山区。毒蛇咬人,但未有效注毒或注毒量极少,可不引起中毒症状,此时可称为毒蛇咬伤,临床上一般并不重要。若毒液注入量大,可引起神经症状或血液症状,称为毒蛇咬伤中毒。

神经毒类蛇咬伤可引起头晕、吞咽困难、声音嘶哑、呼吸麻痹乃至呼吸停止,心跳骤停。血循毒类蛇咬伤中毒则首先出现局部红、肿、痛、热,重者全身出血现象,乃至弥漫性血管内凝血、休克及急性肾功能衰竭。混合毒类毒蛇咬伤则同时导致两类症状。眼镜王蛇咬伤可致迅速呼吸停止,而致死亡。

全世界约有1/3人口受到毒蛇咬伤的威胁,据报道泰国、 印度等国蛇伤发病率高的地区每年可达3%。全世界每年死于蛇伤的约有4~6万人。中国蛇伤发病率一般为0.3%,个别高发区达3.3%。

毒蛇的种类及分布

已知世界上有蛇类2500多种,分为11科,多分布于温带、热带,其中毒蛇500多种。中国产蛇类173种,其中毒蛇48种,分布地区广泛,以广东、广西、福建、云南等省(区)最多;浙江、江苏、江西、湖南、贵州、四川、台湾等省次之;安徽和湖北等省较少;北方各省(区)最少。

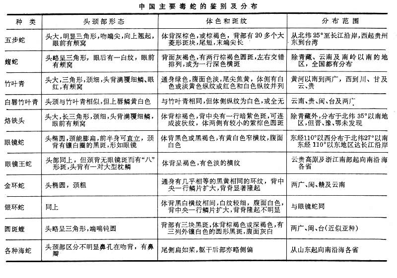
毒蛇均分属蝰科(60种)、响尾蛇科(蝮科,125种)、眼镜蛇科(186种)、海蛇科(52种)、游蛇科(100多种)。中国主要毒蛇的特征见表。

图

毒蛇有毒牙及毒腺,毒牙有管牙、沟牙两种,毒牙基部有排毒导管开口。毒腺一对,位于头部两侧,口角背方,由唇腺进化而来,毒腺外有肌肉。毒蛇咬人等时,肌肉收缩,毒液从毒腺挤出,经排毒导管流入毒牙的管道或沟而排出。

蛇毒

蛇毒毒液是蛋清样粘稠液体,具有特殊的腥味。不同蛇种毒液的色泽亦异,如白色(五步蛇毒、圆斑蝰蛇毒)、灰白(银环蛇毒)、淡黄(眼镜蛇毒)金黄(蝮蛇毒、烙铁头蛇毒、眼镜王蛇毒、金环蛇毒)、黄绿(竹叶青蛇毒)等。蛇毒毒液经冷冻真空干燥后即成松脆易碎的固体,色泽不变。干蛇毒置于干燥器皿或密封于安瓿中,即使在室温中放上几年甚至50年仍保持毒性和抗原性。蛇毒的主要成分为蛋白质和多肽,故具有蛋白质的通性;加热和受紫外线照射,会产生絮状沉淀,导致毒性部分或全部丧失、遇强酸、强碱、氧化剂、还原剂、酒精、酚类即被损坏;能被蛋白酶所水解,经甲醛处理会丧失毒性,但抗原性仍保留。

蛇毒成分非常复杂,是10~15种以上物质的混合物,其中有5~15种酶、3~12种非酶蛋白质和多肽,以及少量的中性脂、磷酸和游离单糖等;无机盐以钠、钾、锌离子含量较高,其次是钙、锰等离子。有毒成分主要是蛋白质和多肽, 约占干毒的85~90%。 而蛋白质中的90%是白蛋白和球蛋白。各种蛇毒的毒性成分、毒性作用各不相同,但同一种属的蛇毒,其毒性成分及毒理作用可有许多共同点。

蛇毒按毒理学分有作用于神经的神经毒(主要见于眼镜蛇科、海蛇科蛇毒中)和作用于血液循环的血循毒(主要是蝰科和眼镜蛇科蛇毒中)。有些蛇毒两种性质兼有,属混合蛇毒(如眼镜蛇、蝮蛇、眼镜王蛇、南美白尾蛇的蛇毒)。从生物化学角度结合生物活性来看,则可分为酶、神经毒性多肽和蛋白质、生物活性物质、膜活性多肽四类。

蛇毒按毒理作用的分类

可分为神经毒及血循毒。

(1)神经毒作用于中枢神经、周围神经及植物神经系统。能抑制中枢神经系统,尤其是延髓呼吸中枢。对周围神经系统的作用十分重要,主要阻断神经-肌肉接头处冲动的传导,导致骨骼肌尤其是呼吸肌的瘫痪。其阻断作用有两种:其一是箭毒样作用。眼镜蛇毒神经毒、α-银环蛇神经毒、海蛇毒神经毒作用于突触后膜,对终板乙酰胆碱受体亲和力很大,可阻断神经终板受体,使乙酰胆碱不起作用,且不易洗脱,阻断作用属于竞争性抑制。 其二是抑制运动神经末梢释放介质的作用。β-银环蛇毒神经毒作用于突触前膜,抑制神经末梢释放乙酰胆碱,但对乙酰胆碱受体的功能无影响,这两类作用都能引起骨骼肌,特别是呼吸肌的麻痹导致呼吸停止。

(2)血循毒包括影响心脏、血管及血液系统的成分。心肌毒素是眼镜蛇科多数蛇毒中的一种碱性多肽,有广泛毒性作用。眼镜蛇毒、金环蛇毒、眼镜王蛇毒含有此类毒素。主要引起心血管功能障碍,中毒早期常有短暂的兴奋过程,如心率略高、血压上升、频发期前收缩。以后心脏逐渐转入抑制,血压缓慢而持续下降,心率也相应减慢,随之出现异位节律,心律失常,束枝传导阻滞,心音减弱。严重中毒时血压降至休克水平。心肌损害明显,可出现单心音,奔马律,直至心室纤颤而停止跳动。心电图检查有:S-T段下移,T波平坦或倒置,Q-T时间延长,R波低电压等。中毒死亡原因多为心力衰竭。血循毒类蛇毒中还含有出血成分以及一些具有毒性作用的酶类。

蛇毒的化学成分

主要含以下四类物质。

(1)酶。蛇毒中至少含 5~15种酶。蛇毒的酶与蛇伤造成的出血、水肿、肿胀以及肌肉坏死、血凝失调有密切关系。

已发现的10多种蛇毒突触前神经毒素都具有蛇毒磷脂酶A2(plA2)活性,如β-银环蛇毒素、泰攀蛇毒素、虎蛇毒素、响尾蛇毒素和蝮蛇毒素。PLA2非常稳定,经高温、低pH条件处理仍保留酶的活性。还发现有些科的蛇毒中的心脏毒素、 肌肉毒素等组分中含有程度不等的PLA2。PLA2能水解各种磷脂类,增加红细胞膜的通透性。

(2)神经毒性多肽。至少50多种,是分子量较小的蛋白质或多肽,一种蛇毒中可以有多种神经毒素。极大多数为碱性。对热稳定,可以通过透析袋。按药理学作用可分为作用于神经突触前膜和神经突触后膜两类:前者只有β-银环蛇毒素和虎蛇毒素两种,其余的神经毒素均属后者。

(3)生物活性因子。如神经生长因子,并非神经毒素,而是一种能刺激神经生长的独特蛋白质。也许是蛇类通过循环而将体内过剩的这种物质排泄到蛇毒中。这种因子见于眼镜蛇科、蝰蛇科的蛇毒中。是不能通过透析袋的碱性蛋白质。对神经细胞的生长具有关键的作用。有可能对治疗某些疾病有益。

(4)膜活性多肽。也是强碱性多肽,可引起极复杂的生物学效应。能直接溶解红细胞,可改变细胞膜通透性而造成细胞的渗漏,并使膜上的酶易于溶出,对心脏、骨骼肌、周围神经等均可产生有害作用,它的许多作用还可被磷脂酶A所加强。

不同蛇毒蛋白质分子量大小的差异与蛇咬伤中毒反应之间有重要联系。例如眼镜蛇、金环蛇、珊瑚蛇和海蛇的神经毒蛋白引起的中毒,症状发作十分迅速,常常于咬伤后头几小时,甚至几分钟内就发作。而蝰蛇类和响尾蛇类咬伤后,几小时至几天内,可还不致引起严重的症状。由于眼镜蛇和海蛇科蛇的神经毒蛋白分子小,能够更快地扩散到器官中去,发挥其毒害作用。

毒蛇咬伤中毒的临床表现

可大致分为血循毒症状、神经毒症状及混合毒症状。

血循毒症状

由蝰蛇、五步蛇、烙铁头、竹叶青蛇咬伤引起。

咬伤,局部肿胀严重,且可迅速向肢体近心端扩展。常累及躯干部,疼痛剧烈似刀割、火燎、针刺样。局部可发生水疱、血疱和组织坏死。伤口可流血不止。附近淋巴结炎、淋巴管炎,水肿消退慢,伤口不易愈合。全身表现多处出血,包括皮肤瘀点,鼻衄、呕血、便血、咯血、 血尿甚至颅内出血。 发生溶血则表现溶血性贫血、黄疸、血红蛋白尿、血钾增高等。血红蛋白沉积于肾小管内,可导致急性肾功能衰竭。心脏受损则呈现中毒性心肌炎,心电图检查可有ST段下降,T段平坦或倒置,Q-T间期延长,重者可出现束枝传导阻滞,期前收缩,甚至心室颤动和心力衰竭。出血、溶血和心肌损害均可引起休克,表现皮肤潮冷,血压下降,脉搏细速,肢端紫绀,呼吸急促,尿少,尿闭等。

此类中毒潜伏期短,局部症状重,故易早期发现,若能早期治疗则死亡率低。

神经毒症状

见于金环蛇、银环蛇、海蛇咬伤。局部表现轻微,有时可能仅有局部麻木感。毒蛇牙痕小,无渗液。全身表现往往1~3小时后方出现,主要为骨骼肌弛缓性瘫痪,首先影响颈部肌群,眼肌麻痹则眼睑下垂,复视、面部肌肉松弛,张口困难及吞咽困难,继之瘫痪向躯体发展,引起呼吸肌麻痹,导致呼吸困难,甚至呼吸运动停止。 此外尚可表现头昏、嗜睡、 流涎、恶心、呕吐、听力障碍、大小便失禁、发热或寒颤、抽搐、昏迷等。由于局部症状不显著,全身中毒症状出现以前往往不被注意,乃至贻误患者的就诊。

混合毒症状

见于眼镜王蛇、眼镜蛇、蝮蛇等咬伤。由于中毒程度不一症状亦不同,除具有神经毒及血循毒的局部和全身症状外,严重者出现呼吸窘迫综合征,眼镜蛇咬伤则伴有高热;眼镜王蛇咬伤则病情发展极快,可迅速出现呼吸停止,随后心跳骤停。蝮蛇咬伤中毒常有视力模糊、复视等。

毒蛇咬伤中毒的诊断

有毒蛇咬伤史,伤口有较深而粗的毒牙痕。毒蛇进攻方式及蛇咬的部位不同而牙痕各异,可有一个牙痕,也有两个、甚至多个牙痕,无毒蛇与毒蛇牙痕的区别见图。银环蛇咬伤的皮肤常有撕裂现象;金环蛇咬伤则伤口周围皮肤呈橘皮样改变,有时还有硬结。而血循毒、混合毒类蛇咬伤除牙痕稍大外,主要是牙痕处流血不止。混合毒类蛇伤口易变黑坏死。

图

不同毒蛇咬伤中毒症状亦有不同,银环蛇咬伤局部症状不重而全身症状严重,潜伏期长,发病即迅速出现呼吸麻痹。蝰蛇、五步蛇咬伤皮肤紫斑及出血症状较重。海蛇咬伤可见骨骼肌瘫痪、肌红蛋白尿,伴呼吸麻痹。竹叶青咬伤则局部症状明显,全身症状较轻。眼镜蛇咬伤局部中心坏死呈黑色。蝮蛇咬伤则复视、血红蛋白尿多见。

实验室检查

包括取毒牙痕中毒液与抗蛇毒血清进行琼脂免疫双向扩散检查,或用放射免疫法测患者体液蛇毒。

毒蛇咬伤应与无毒蛇及其他有毒动物(如蜈蚣、毒蜂、蝎、海蜇等)螫咬区别。黄蜂螫伤仅有一很小的伤点,蚁咬伤多呈散在红点。蜈蚣咬伤的牙痕为横排两点,楔状,小而浅,两点间距离很近。无毒蛇咬伤只有上颌4列、下颌2列的锯齿状小牙痕。

毒蛇咬伤中毒的治疗

分急救、局部处理、局部用药、全身治疗和危重症抢救。

(1)急救。首先要防止毒液扩散和吸收。在近心端(伤口上方10cm处或1~2个关节以上的部位)可用胶绳、胶管、布条等结扎。要用大于结扎绳10~20倍面积的布隔在皮肤与结扎绳之间,松紧要适度,既要能阻断淋巴、静脉等的回流,结扎远端又要能触到动脉搏动。一般结扎到口服有效蛇药30分钟后,或静注有效抗蛇毒血清10分钟后松开。可用冰块或冷水敷伤口口部以减慢蛇毒吸收。若短时间不能获得有效治疗, 则可2小时松10分钟,但这样做在剧毒蛇咬伤时有一定危险性。

(2)局部处理。迅速、及时、有效地冲洗伤口。一般用2%高锰酸钾溶液、双氧水等,亦可用清水、肥皂水。冲洗量要大,时间要稍久。若伤口内有折断的毒牙亦应取出。

挑通伤口或切开伤口,有利于蛇毒的排出。一般神经毒类蛇伤、混合毒类蛇伤可行伤口切开排毒,洗净伤口后用小刀等在伤口上切开长1~1.5cm,深0.5cm的切口,切口方向与伤肢长轴平行。切开后立即从近心端向伤口 反复挤压15~20分钟,边挤边洗。在野外可用口吸出,边吸边吐,并用水漱口。有龋齿或口内溃疡者不可口吸。血循毒类蛇伤禁忌切开伤口排毒,因难以止血。

(3)局部用药。神经毒类和混合毒类毒蛇咬伤于伤口处注射胰蛋白酶(可分解蛇毒的蛋白质,对神经毒类毒蛇咬伤疗效尤佳),或者特效的解毒药,如乙二胺四乙酸二钠(Na2EDTA可络合蛋白质使之失去活性,对眼镜蛇毒效果好)。

(4)全身治疗。以抗蛇毒血清为首选。抗蛇毒血清分单价及多价。单价者仅中和同种蛇毒,多价者针对某地区常见的八种蛇毒。也可选用常用的中草药蛇药,如青龙蛇药片,效果尚待肯定。有时还要用较大量的肾上腺皮质激毒等。

合并症往往是死亡的重要原因。这包括呼吸衰竭、循环衰竭、急性肾功能衰竭的处理。常需用心肺脑复苏技术、透析等。

1972年前,银环蛇咬伤呼吸停止者几乎100%死亡,现在中国蛇协蛇伤急危重症医学研究所的抢救成功率在95%左右。从呼吸停止到恢复自主呼吸的时间最短 5小时,最长864小时,平均228小时。

参考书目
  1. 钟惠澜主编:《热带医学》,人民卫生出版社,北京,1986。

参考文章