丙烯

CH3CH=CH2 无色略带甜味的气体,沸点-47.7℃,临界温度92℃,临界压力4.56MPa。是基本有机化工的重要基本原料,工业上主要由烃类裂解所得到的裂解气和石油炼厂的炼厂气分离获得。

沿革

丙烯的大规模工业生产和应用与石油炼制工业石油化工的发展密切相关。1920年,美国由炼厂气分离精制获得丙烯,并通过硫酸水合法由丙烯合成异丙醇。40年代,继异丙醇后,丙酮和环氧丙烷等产品也成为丙烯的重要工业衍生物。第二次世界大战期间,炼厂二次加工工艺的发展,在增产汽油的同时也增加了丙烯的产量。由丙烯生产叠合汽油,提高了汽油的辛烷值,以及由丙烯烷基化生产异丙苯,用作喷气燃料的添加剂,使丙烯需要量剧增。50年代后,乙烯生产的发展联产了大量的丙烯,促进了以丙烯为原料的有机化工产品的发展,丁醇和2-乙基己醇(合称丁辛醇),丙烯腈,特别是聚丙烯等生产的开发,使丙烯逐渐成为石油化学工业中在数量上仅次于乙烯的大吨位基本原料。1980年,世界用于化工生产的丙烯产量已超过17Mt。

工业来源

西欧及日本丙烯总产量中的90%以上来自烃类裂解,其余来自炼厂气。美国追求汽油产量,烃类裂解丙烯只占54%,炼厂气丙烯占45%。此外,丙烷催化脱氢制丙烯等新方法的出现,也是丙烯的一种潜在的工业来源。

(1)炼厂气回收 在石油炼厂中催化裂化、热裂化、石油焦化等过程副产的炼厂气中都有一定量的丙烯。其中,催化裂化过程生产的丙烯占炼厂气丙烯总量的90%以上,其数量与原料规格、催化剂种类和裂化操作条件有关,一般为原料的2%~5%。

炼厂气加工回收丙烯时,一般采用油吸收法或低温精馏法,将丙烯、丙烷馏分与甲烷、乙烷等轻质烃分开,再经精密精馏得到丙烯(见彩图)。由于炼厂气中丙烯、丙烷馏分不含甲基乙炔和丙二烯,因此无需催化加氢处理,只需脱除水、硫化物等杂质,就可得聚合级丙烯。炼厂气中丙烯浓度较低,采用吸收法比低温精馏法在经济上有利。

丙烯精馏塔

(2)烃类裂解气分离 烃类裂解在得到乙烯的同时,也联产大量丙烯。丙烯产量与原料特性和裂解操作条件有关,一般为乙烯产量的40%~70%。裂解气中丙烯含量为15%~25%,可以采用油吸收法或深度冷冻法进行分离,从产品质量及能量消耗角度看,大规模烯烃装置都宜采用深冷分离法(见裂解气深冷分离)。

(3)丙烷催化脱氢 80年代,墨西哥采用胡德利工艺建设世界上第一套丙烷催化脱氢生产丙烯的大型装置,年生产能力350kt。丙烷脱氢多采用负载于Al2O3、MeAl2O4尖晶石上的贵金属(如铂、铱、铑等)或非贵金属(如铬、镍、锌等)催化剂,反应温度550~650℃,略带负压操作,采用固定床、流化床或移动床反应器。生成丙烯的选择性一般在90%以上。丙烷催化脱氢制丙烯总收率达73%~77%,工厂投资节省。因此在由炼厂气及天然气中获得大量丙烷的地区,采用此法具有较高的经济效益。

(4)煤液化 由煤直接液化所得烃类经蒸汽裂解生产乙烯、丙烯,此途径目前在石油化工发达的国家是没有经济意义的。但煤储量远比石油和天然气丰富,在特殊情况下这也是获得丙烯的一种可用资源。

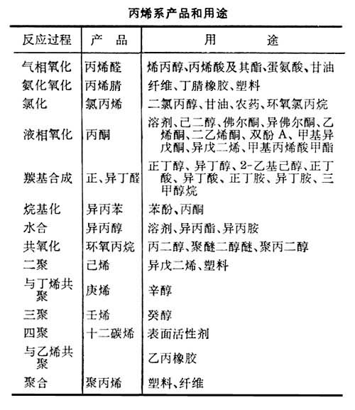
用途

丙烯是一种重要的化工原料,可生产多种有机化工产品(见表)。美国、西欧用于生产有机化工产品的丙烯比例约为聚丙烯30%,丙烯腈17%、环氧丙烷11%、异丙醇10%、异丙苯 9%、羰基合成产品8%、其他品种15%。此外,丙烯除以液化气形式直接用于燃料外,还可经叠合生成高辛烷值叠合汽油。

图 安全

高浓度的丙烯对人有麻醉作用,浓度较低时,对眼睛和皮肤有刺激作用。丙烯与空气能形成爆炸性混合物、爆炸极限 2.0%~11%(体积)。液体或气体丙烯泄漏有造成着火和爆炸的危险。液体丙烯在常温下加压贮存,可用槽车和船舶运输。

参考书目
  1. E.G.汉考克著,王杰、施祖培译:《丙烯及其工业衍生物》,化学工业出版社,北京,1982。(E.G.Hancock,Propylene and Its Industrial Derivatives,Ernest Benn,London,1973.)

参考文章