[拼音]:nongyao zhuji
[外文]:pesticide adjuvants
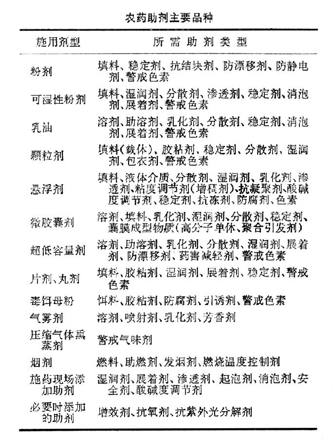
在农药剂型的加工和施用中,使用的各种辅助物料的总称,虽然是一类助剂,其本身一般没有生物活性,但是在剂型配方中或施药时是不可缺少的添加物(见表)。每种农药助剂都有特定的功能:有的起稀释原药的作用;有的可帮助原药均匀地分散在制剂中;有的可防止粒滴凝聚变大;有的可增加粒子的湿润性、粘附性或渗透性;有的可防止有效成分的分解;有的可增加施药的安全性,等等。总之,农药助剂的功能,不外乎改善农药的物理或化学性能,最大限度地发挥药效或有助于安全施药。农药助剂是随剂型加工和施药技术的进步而发展的。早期的无机农药很少使用助剂。自有机农药发展以后,各种助剂也随之发展起来。随着剂型的多样化和性能的提高,助剂也向多品种、系列化发展,以适应不同农药品种不同剂型加工的需要,并出现了专门的配方加工技术。
农药助剂接来源大体可分为:
(1)无机矿物类;
(2)生物来源的天然物质;
(3)有机合成化合物,其中又可分为表面活性物质和非表面活性物质两类。农药助剂的发展日趋精细化。中国已建立一定规模的农药助剂工业。常用助剂有以下几类:
填料和载体在剂型加工中用于稀释原药的惰性固体填充物称为填料;能吸附或承载有效成分的填料称为载体。填料不仅起稀释作用,而且还能改善物理性能,有利于原药的粉碎和分散。填料的理化性质与制剂的稳定性有关,应选择使用。粉剂加工多采用中性无机矿物如陶土、高岭土(见粘土)、硅藻土、滑石粉等。浸渍法颗粒剂采用吸油性强的活性白土、膨润土(见粘土)等。包衣法颗粒剂采用非吸油性的粒状硅砂为载体。
乳化剂一类表面活性剂,能使一种流体以极微小的液珠稳定地分散在另一种与之互不相溶的液体(例如油在水中)中,形成乳浊液。常用的有聚氧乙烯基的酯及醚等非离子表面活性剂和烷基苯磺酸盐等阴离子表面活性剂。一般采用非离子型和阴离子型复合配制的乳化剂,其比例调节到最适宜的亲水亲油平衡值(HLB值),以得到最佳乳化效果。
分散剂一类表面活性剂,其功能是保持粉粒分散,防止凝聚结团。常用的有烷基芳基磺酸盐及其甲醛缩合物、木质素磺酸盐、烷基酚聚氧乙烯基醚甲醛缩合物、硫酸盐等。
湿润剂一类表面活性剂,其功能是降低药液的表面张力,使药粒迅速湿润,并使药液容易在施用目标的表面湿润和展布,帮助药剂渗透。常用的有含皂素的皂角粉、茶子饼粉和含木质素的亚硫酸纸浆废液,以及合成的表面活性剂如聚氧乙烯基烷基芳基醚、聚氧乙烯基烷基醚、烷基苯磺酸盐、烷基萘磺酸盐等。
展着剂一类表面活性剂,其功能为增强药剂在施用目标表面的固着能力,抵抗风雨吹洗,使药效充分发挥,兼有湿展、渗透能力。常用的有非离子或阴离子表面活性剂、木质素磺酸盐、乳酪素等。在某些情况下药液中添加一些矿物油或植物油也可起展着作用。