[拼音]:shuili kexue yanjiu jigou
[外文]:scientific research institute of water resources
从事研究水利科学的基础理论,及水利生产建设中有关科学技术问题的单位。其主要任务有:
(1)开展水利科学基础理论研究;
(2)解决水利生产建设中带普遍性或关键性的技术问题;
(3)开展新技术、新材料、新学科在水利上应用的研究;
(4)推广技术革新成果和经验;
(5)开展水利事业宏观战略的研究。
20世纪20年代以后,不少国家即开始建立有关水利的科研机构。苏联于1912年创建土壤改良研究所,研究土地灌溉、 排水、 水利工程建筑等方面的问题,1931年改称水利工程科学研究所,1940年改为全苏水利工程科学研究院,研究与水工建筑物有关的基础理论和应用技术,编写技术规范、指南,预测水工科学发展趋势等;1919年建立了国家水文研究所,研究陆面的水文现象及其形成过程,研究水文情势和水平衡,研究水文计算和预报的理论和方法,收集整理全苏水文资料等。美国陆军工程兵团于1929年在密西西比州维克斯堡筹建了水道试验站,起初仅从事河工与水工模型试验,后因堤防设计施工需要,又增建了土工试验室,嗣后又续建了结构与材料试验室、环境保护试验室及河工和港工试验室,逐步发展成一所综合性多学科的水利研究中心。美国圣安东尼瀑布水力学研究室于40年代后期成立,主要从事流体力学中的基本研究,并进行主要水工建筑物试验设计和分析,以及掺气空蚀等专题研究。英国水研究中心是一个有限公司性质的研究单位。该中心几乎包揽了英国国内与水工技术有关的科研项目,并与海外有广泛的技术合作。法国的著名水利科研所有夏都国家水工试验室。日本的水利科研机构有:政府各部门设立的研究所,如建设省的土木研究所,农林水产省的农业土木试验场,科学技术厅的防灾研究中心、水利科学研究所等;大学所属的研究机构,如京都大学防灾研究所的水资源研究中心等;以及由企业设立的研究所。荷兰于1927年在代尔夫特市设立的代尔夫特水力学研究室,从事研究与水流、泥沙输移、河床演变、航运、水质等有关的工程技术问题,并从事基础理论的研究,如计算水力学、随机系统理论、信息技术及测试技术等。
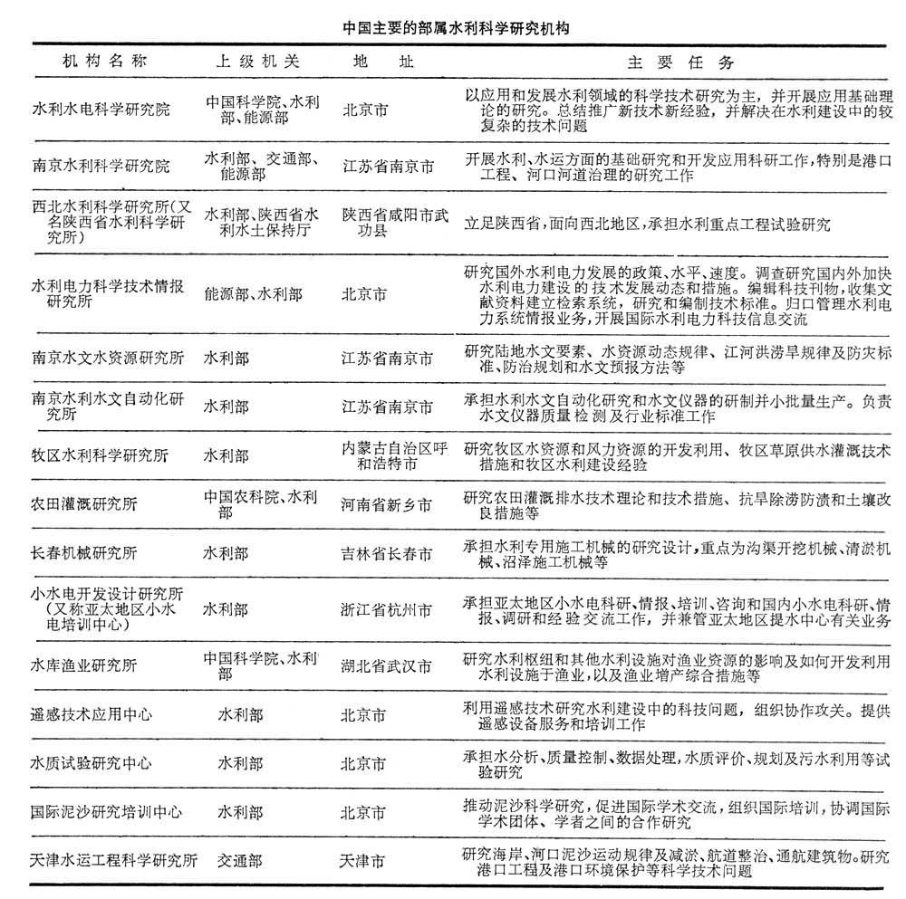
中国于1934~1935年分别在天津和南京创建第一水工试验所和中央水工试验所,从事水工模型试验等研究。中央水工试验所后即南京水利科学研究院。第一水工试验所于1956年并入水利部水利科学研究院,1958年再经合并改称水利水电科学研究院。后根据需要又创建了一些独立的水利科研所(见表)。河海大学、 武汉水利电力学院、 清华大学等也都设有水利科学研究机构,承担有关水利建设的基础理论和生产技术方面的科学研究任务。各流域机构、设计院、工程局和省级以上水利科研机构全国共有90所,其中属地方的有31所。
1978~1985年,中国的水利科研成果共获得国家发明奖5项,国家自然科学奖2项,国家农业区划委员会、国家科学技术委员会科技成果推广奖30项,1985年国家科技进步奖40项,部级奖励26项。其中长江葛洲坝水利枢纽二江和三江工程获国家科技进步特等奖,获一等奖的项目有在岩溶峡谷地区修建的乌江渡水电站、丰满水电站泄水洞进水口水下岩塞爆破、三门峡水利枢纽特种深水围堰、水电站水库优化调度理论的应用与推广。其他获奖的科研成果有河床紊流的随机理论及其应用、土的液化研究、水下钻孔彩色电视设备等项目。