[拼音]:wushui chulichang
[外文]:sewage treatment plant
在一个城市或工业区,城市污水或工业废水通过排水管道集中于一个或几个场所,在那里利用由各种处理单元组成的污水处理系统进行净化处理,达到要求后或排入水体或重复利用。这个场所就是污水处理厂,又称污水处理站。
厂址选择
污水处理厂址的选定是城市和工业区的总体规划的组成部分。厂址的选择同城市和工业区排水管道的布置、处理后污水出路密切相关,应进行深入的调查研究和技术经济比较,并应考虑以下原则:
(1)厂址必须位于给水水源的下游;如果城镇、工业区和生活区位于河流附近,厂址必须在它们的下游,而且要在夏季主风向的下风向,并应同城镇、工业区、生活区以及农村居民点保持一定的距离,但又不宜太远,以免增加管道的长度。
(2)厂址应尽可能与处理后出水的主要去向(如灌溉农田)或受纳水体靠近。
(3)充分利用地形,选择有适当坡度的地区,以满足污水处理构筑物和设备高程布置的需要,节省能源和动力。
(4)尽可能少占和不占农田,并考虑有发展的可能性。
处理工艺
污水处理厂的处理工艺流程以及处理构筑物和设备型式的选定是污水处理厂设计的重要环节。确定污水处理工艺流程的主要依据是污水所需要达到的处理程度,而处理程度则取决于处理后出水的去向。
处理后的出水如果排入水体,则污水的处理程度既要能够充分利用水体自净能力,又要防止水体遭到污染。不考虑水体自净能力,而任意采用高级处理方法是不经济的,但也不宜将水体自净能力耗尽,要留有余地。处理后污水如用于灌溉农田,污水水质应达到所要求的标准。处理后的出水如果回用于工业企业或城市建设,要考虑两种情况:直接回用;作某些补充处理后再行回用。
污水处理厂一般是以去除 BOD(生化需氧量)物质作为主要目标。在大型污水处理厂中多采用以沉淀为中心的污水一级处理和以生物处理为中心的污水二级处理。有时为了去除氮、磷等物质,还在生物处理后,进行污水三级处理。
污水处理的产物──初级沉淀池产生的污泥,由污泥处理系统处理。污泥处理系统是污水处理厂的组成部分,污泥采用需氧消化和厌氧消化两种方法处理(见污泥消化)。需氧消化多用于服务人口在 5万以下的小型污水处理厂;而厌氧消化则普遍用于大中型污水处理厂。污泥处理的程序是:污泥浓缩、污泥厌氧消化、污泥干化、焚烧。
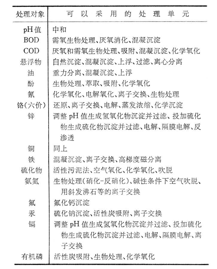
工业废水处理工艺流程的确定较为复杂,应综合考虑各方面的因素,如去除的主要对象,对处理出水水质的要求,废水的水量、水质的变化等。对各种污染物可以采用的处理单元如表:
处理工艺流程的排列顺序,是先简单后复杂;从去除对象考虑,则先去除悬浮的污染物,然后去除胶体物质和溶解性物质。
构筑物和设备
处理构筑物和设备的型式根据现场条件,如污水量、厂区面积、地形和地下水位等而定。现代的污水处理厂多用自动化仪表监测水质、水量和运行情况,参数有水温、pH值、电导率、DO(溶解氧)、BOD、COD、MLSS(混合液中的悬浮固体)浓度等。有些污水处理厂已用电子计算机控制。
世界上污水处理比较普及的国家有:美国、德意志联邦共和国、法国、英国和瑞典等。它们的城市污水处理厂建设较早,发展很快,如美国全国拥有22000多座污水处理厂,法国有6000多座,德意志联邦共和国有7700多座,英国有7000多座。日本和苏联在城市污水处理厂的建设方面,发展较迟,普及率较上述各国为低。
发展趋势
城市污水处理厂的发展趋势,除了数量上不断增加外,一是二级处理厂所占比重逐渐增大,并开始建设三级处理厂。美国和德意志联邦共和国,二级处理厂占70%以上;英国则全部为二级处理厂;日本二级处理厂占90%以上。另一个趋势是向大型发展,几个甚至十几个城镇共同建设统一的污水处理厂,如法国的阿谢尔污水处理厂就接受巴黎地区一个市和三个省的污水,日本也在发展接受几个城镇污水的“流域下水道”。
美国芝加哥市的西-西南污水处理厂是世界最大的污水处理厂之一,服务人口为260万,面积15万公顷,日处理水量340万立方米。目前,中国约有50座城市污水处理厂。