[拼音]:qiye xitong gongcheng
[外文]:industrial systems engineering
应用系统工程的思想和方法对工业企业生产经营活动进行组织与管理的技术。企业系统由人、资金、设备、原材料、任务和信息六个要素组成,它们都要满足一定的制约条件。进行经营管理首先要认识它们的制约条件,从而能动地求得在制约条件下系统的最优运转。制约分为两类,一类是经济规律的制约,一类是技术条件的制约。在制约条件下求得总体最优是企业系统工程的核心问题。企业系统工程的主要内容是:工业企业管理方法最优化、管理工具现代化和管理结构合理化。
发展简况19世纪末,工业生产逐渐从家庭手工业生产方式转变到社会化生产方式。于是生产过程的组织和管理逐渐成为专门的工作。企业管理的最初阶段是一切按照管理者的经验办事。企业管理成为一门科学则是从20世纪初开始的。 1911年美国工程师F.W.泰勒发表《科学管理原理》一书,提出泰勒制。从此企业管理进入了科学管理阶段。泰勒制规定在一定的设备条件和工作环境下工人合理操作的顺序和方法(即动作研究),以及每一操作工序的合理时间标准(即时间研究)。泰勒还研究了劳动与管理的合理分工、计件工资制度和对工人进行技术训练等问题。1913年美国企业家H.福特提出按传送带速度组织生产,在他创办的福特汽车公司的汽车装配车间采用了世界上第一条流水生产线。1916年法国工程师H.法约尔提出经营管理理论。1920年德国企业管理家M.韦伯提出组织机构论。这些理论和方法在当时都起了加强生产现场组织和管理的作用,提高了劳动生产率,但都未涉及企业生产经营系统总体最优的问题。
50年代,技术和经济的发展对企业管理提出了新的要求。
(1)生产社会化程度不断扩大,使企业生产经营活动已超越国界的限制。因此,信息和决策是否准确、及时,关系到企业的生存和发展。
(2)技术更新速度加快,要求企业不断生产新的工业产品来满足多样化的需要。
(3)工业产品朝大型化(如化工、炼油、冶金设备等)、微型化(如电子产品)、精密化、多功能化方向发展,增加了产品本身和生产技术的复杂程度。
(4)要综合运用多种学科知识和专业技术来解决工业产品开发和生产中的各种问题。
(5)企业间的竞争越来越激烈,要求企业生产经营活动更加讲究经济效果,以最少的消耗获取一定的经济效益。为了满足以上要求,企业内部的分工越来越细,相互配合和协调的要求越来越高,影响生产经营和组织管理的因素越来越多,这就要求及时进行信息反馈和作出正确决策。企业管理进入系统管理的新阶段。
第二次世界大战以后,由于运筹学、质量管理和工业工程等理论和方法在企业管理中的推广,加上计算机技术、信息科学、行为科学等的发展及其在企业管理领域的应用,特别是 40年代中期L.von贝塔朗菲提出的一般系统论的基本原理被引进管理领域。工业企业从50年代起开始注重系统管理。1956年美国麻省理工学院的J.W.福雷斯特提出工业动力学理论后,出现了许多系统管理理论学派。它们基本上属两大类型。一是管理科学学派,它从合理组织生产力角度来研究管理,认为管理是一门技术,很多问题可以通过管理程序、数学模型和优化技术等加以解决,并运用电子计算机辅助管理,以适应快速决策和实时控制的需要。二是行为管理学派,它从生产关系和行为科学等角度,也就是从对待人的角度来研究管理问题。它重视社会环境和工作环境中人的相互关系对提高工效的影响,认为管理是一门艺术,要有创造性,设法使人的行为符合生产的要求。图1反映企业系统工程发展的系谱图。
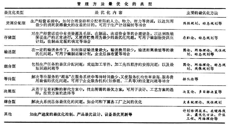
管理方法最优化
现代工业企业系统中存在着大量的管理最优化问题。现代工业企业的经营管理有多种类型,如资源分配型、存储型、输送型、组合型、等待型、决策型、综合型和其他类型等。不同类型的最优化问题可以采用不同的最优化方法来解决(见表)。
管理工具现代化广泛应用电子计算机和现代化通信设备等工具辅助管理,是系统化管理的重要标志。这可以提高管理工作的准确性、及时性、经济性和科学性,是系统工程应用的一个重要内容。在企业中,计算机辅助管理可以做以下几方面的工作:
(1)事务管理中大量的数据处理工作,如计算工资、统计报表、库存管理等。
(2)系统分析和成本效益分析等。
(3)编制生产计划、安排生产进度等。
(4)企业经济活动预测和决策工作,如利用计算机进行仿真实验。现代工业企业已广泛建立管理信息系统;和决策支持系统从事上述工作。
(5)技术管理和生产管理,如计算机辅助设计和计算机辅助制造等。
(6)计算机和现代通信设备相结合组成计算机网络,能作到自动控制和远程控制,以形成工业企业完整的自动化管理体系。
管理结构合理化合理确定工业企业管理体制和机构,是保证合理分工、协调配合、提高效率、降低费用的主要方面。管理结构一般采用递阶控制形式。递阶表示层次、等级的意思,即把控制系统分成若干层次和等级的决策单元,其特点是下级决策单元只接受上级决策单元的命令,上级不逾越下级而直接介入被控系统。整个递阶系统有一个总目标,各决策单元和谐地工作以实现总目标的最优。递阶控制结构可由两种形式实现:多层控制结构(图2)和多级控制结构(图3)。图2中,第一层是直接控制层,它根据上层决策(给定)直接控制系统的过程,并调节环境条件变化所引起的扰动。第二层是优化层,它根据给定的任务指标和约束条件,建立系统优化模型并求出最优解,据此制订控制策略并提出给定值,实现最优控制功能。第三层是自适应层,即根据市场供销情况等决定生产计划,并补偿条件变化,校正系统的最优运行。图3是工业企业常用的多级控制结构。一些国际性大型企业生产的产品日益多样化,为了在国际市场上进行竞争,又要求各方面更富有灵活性,因此大都采用一种新型的组织结构──矩阵结构(图4)。
这种组织结构的优点在于使企业管理中的纵向联系和横向联系很好地结合起来,以便加强各职能部门之间的配合,及时互通情况,共同决策,使各项专业管理能够比较灵活地执行任务,提高工作效率,对培养和发挥专业人员的工作能力和管理水平都有益处。这种结构的缺点是领导关系上的双重性,往往会带来一些矛盾。