[拼音]:shipin shengwu wuran
[外文]:biological contamination of foods
有害的病毒、细菌、真菌和寄生虫污染食品。这种污染的危害主要为:
(1)使食品腐败、变质、霉烂,破坏其食用价值;
(2)有害微生物在食品中繁殖时产生毒性代谢物,如细菌外毒素和真菌毒素,人摄入后可引起各种急性和慢性中毒;
(3)细菌随食物进入人体,在肠道内分解释放出内毒素,使人中毒;
(4)细菌随食物进入人体侵入组织,使人感染致病。
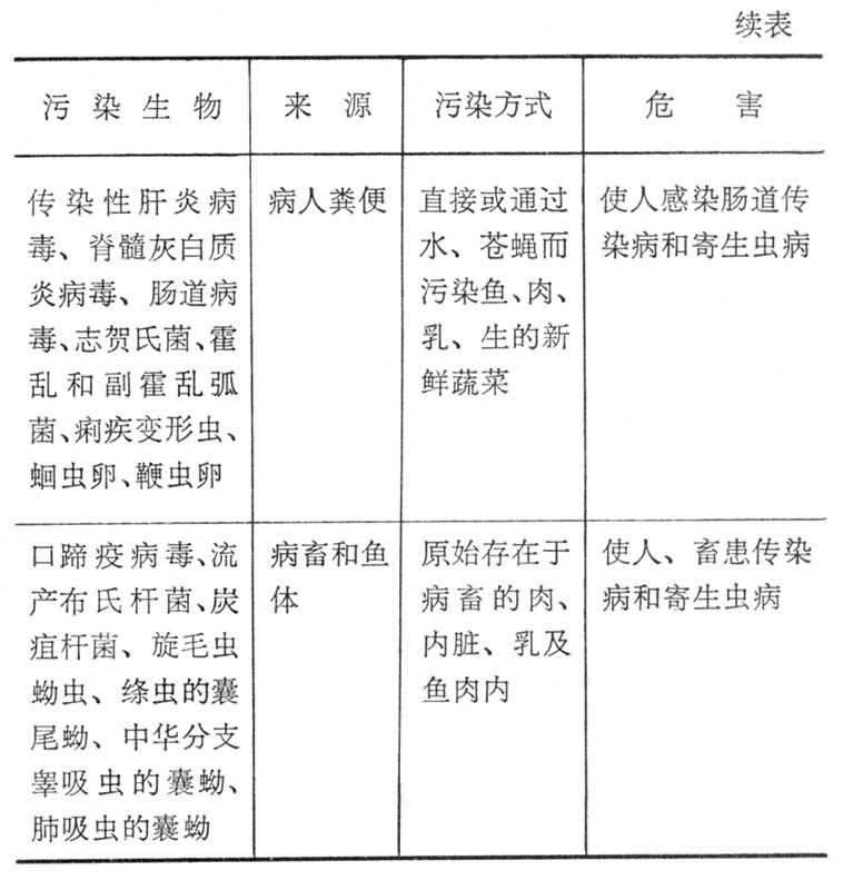
污染物种类
污染食品的微生物不是来自食品本身,而是来自食品所在的环境。1862年L.巴斯德所作的肉汁腐败实验,卓越地证实了这一点。从生物学观点来看,污染食品的微生物可分为:
(1)能在食品上繁殖并以分解食品的有机物作为营养物质来源的腐生性微生物;
(2)能在人体内或作为食品原料的动植物体内寄生、以活体内的有机物作为营养物质来源的寄生性微生物;
(3)既能在食品上腐生,也能在人体内寄生的微生物,这是微生物在长期进化过程中经过选择和适应的结果。各类食品各有其特殊的生物、物理、化学性质,在一定的外界条件下,只适于某些微生物生存。因此,微生物只有在适于其生存的条件下才能大量繁殖,引起污染。这是食品生物污染和化学污染不同的地方。
污染途径
食品生物污染源是含有微生物的土壤、水体、飘浮在空中的尘埃、人和动物的胃肠道、鼻咽和皮肤的排泄物。它们或直接污染食品,或经由人、鼠、昆虫、加工设备、用具、容器、运输工具等间接污染食品。如果动、植物感染患病,则以这种动、植物为原料加工制成的食品,也会含有大量微生物,这称为原始性污染。当然,原始性污染也是从动、植物最初受到微生物的直接或间接污染而来的。微生物污染食品的方式,取决于它们的生物学性质和在环境中的生存能力。腐生或兼有腐生和寄生特性的微生物,在环境中的生存能力强,能直接或间接污染食品;寄生性微生物在环境中的生存能力弱,只能直接污染食品或以原始污染的方式存留于食品中。
防治
防止食品生物污染,首先应注意食品原料生产区域的环境卫生,避免人畜粪便、污水和有机废物污染环境,防止和控制作为食品原料的动、植物病虫害,在收获、加工、运输、贮存、销售等各个环节防止食品污染。其次是在食品可能受到微生物污染的情况下,采取清除、杀灭微生物或抑制其生长繁殖的措施,如各种高低温和化学消毒、冷藏和冷冻、化学防腐、干燥、脱水、盐腌、糖渍、罐藏、密封包装、辐射处理等。把这些方法结合起来运用,更能起到消除或控制生物污染、保证食品质量的效果。
- 参考书目
- WHO, Health Hazards of the Human Environment,Geneva, 1972. WHO, Microbiological Aspects of Food Hygiene,Geneva, 1976.
- W. C. Frazier et al.,Food Microbiology,McGraw-Hill Book Co., New York, 1977.