[拼音]:hangkong hangtian yixue moni shiyan shebei
[外文]:aerospace medical test device and simulator
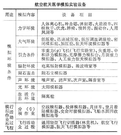
模拟空间环境条件和飞行作业内容的地面设备。供探索空间环境因素对人体的影响及其防护方法和对飞行员、航天员进行选拔与训练之用。医学模拟设备分两类:模拟环境条件的设备和模拟专项作业和飞行活动过程的设备。
航空航天中往往是多种环境因素同时出现,因此,有些模拟设备在创造主要环境因素的同时还能提供其他因素。除模拟航天所独有的环境条件的设备和针对航天专门作业和训练的设备之外,其他许多模拟设备和基础训练设备对航空航天是通用的。
人体离心机
舱体挂在大转台臂架(桁架)的远端,利用回转时的惯性离心力模拟飞行中的持续加速度。它是航空航天医学研究和飞行人员选拔、训练的基本试验设备。加速度值、加速度增长率、持续时间和作用于被试者身上的力的方向均可控制。舱体能作多自由度运动,用计算机闭环控制的高性能大型人体离心机能模拟飞机的各种机动姿态和作用于人体的加速度力。
冲击塔
在可控条件下将被试者连同座椅沿钢制塔架提升到一定高度,然后任其自由降落,与“地面”(制动装置)撞击而产生迅猛的冲击(减速)过载。用于研究人体对冲击过载的耐力及其防护装置。
弹射塔
在可控条件下用弹射器将固定在座椅上的被试者从低处快速推进,沿斜仰钢架导轨上升,以模拟航空航天弹射座椅连人员一起弹射离机的瞬间情况。用以研究人体对弹射过载的生理反应,进行飞行员弹射锻炼和试验弹射系统的动态特性。
转椅
被试者坐在椅子上以一定转速作轴向转动,以研究人在不同转速和作用方向下的前庭反应。转椅可改变被试者的姿态和头部方位,有的转椅还可作一定角度的摆动。
慢转房
精确控制整个房间平稳慢转。房内设有滑行座椅,并配备生活设备,以供多人连续多天的试验。转椅或慢转房可单独或同时产生有控制的线加速度、角加速度和科里奥利加速度,定值、定时、定向刺激前庭器官,用以研究飞行人员的晕机、定向障碍问题和进行前庭功能锻炼。
振动台
可控制振动频率、振幅、波形、最大加速度值。振动台面运动有的是一维方向,有的是多维方向。用于研究振动对人体的机械、生理和病理效应和耐力限度,并可用来试验减震和安全防护装置等。
低压舱和迅速减压舱
模拟高空低气压环境和突然失压环境。人用低压舱由主舱和过渡舱组成。主舱设有气密门、观察窗和供氧设备。主舱内的气压和气体成分均可根据要求进行调节,以模拟高空(或飞行器座舱内)低压、缺氧环境,供研究低压、缺氧影响及其对策以及进行飞行人员低压耐力选拔、锻炼之用。迅速减压舱是由相当于一定高度的大气环境突然人为地减压到更高高度的大气环境,以模拟增压座舱在高空突然破损而迅速减压的情况,供研究迅速减压对人体的影响和试验供氧器与防护服装(如加压服、航天服)的性能之用。
中和浮力模拟池
用以间接模拟空间失重环境条件。水池装备有水下照明、摄影、通话设备、供氧呼吸器和安全救护设施。模拟池能调节水温、消毒和换水。被试者潜在水中,当他的身体所受总压力(浮力)与身体重量相等时,便仿佛处于失重状态,便于研究模拟失重或接近失重条件下的生理反应。人员在水下做各种动作,以模拟在轨道上人员的出舱活动和训练在太空中组装大型构件和维修作业。
飞行模拟器
由模拟座舱、计算机系统、声响系统和舱外视景系统组成的成套设备,可逼真地模拟飞行器姿态及其有关系统的工作状态,供训练飞行员和航天员之用。座舱内部尺寸、仪表设备和布局均仿照所模拟的飞行器座舱。仪表、座(躺)椅和其他部件用飞行器实物或外表相似而能等效动作的模拟品。驾驶者操作的信息经计算机处理后输送至仪表、驾驶系统、舱体运动系统、音响系统和视景系统,作出统一协调的反应。模拟器能给驾驶者的感官以相应刺激,产生自觉和非自觉的飞行逼真感。舱外指挥台有指挥与记录装置,可给定各种“飞行”条件,设置和解除故障。航空飞行模拟器广泛用于飞行员训练。航天飞行模拟器的种类很多,对于不同类型的航天器和航天任务都可以设置各自的模拟器。
空间环境模拟器
在地面无失重条件下模拟空间高真空、冷黑和太阳强辐照环境的综合试验设备(见载人航天环境模拟器)。
- 参考书目
- R.Collacott,Simulators,International Guide,Eddison-Wesley Publ.Co,.Mass.,1973.