[拼音]:hecheng shuzhi jiaonianji
[外文]:synthetic resin adhesive
以合成树脂为基料制得的合成胶粘剂。有的合成树脂在常温下就是液体,有的合成树脂在加热时能转变成液体,它们的表面自由能比较低,容易润湿被粘物表面,而且可以通过聚合反应、熔体冷却或溶剂挥发过程由液体转变成固体(即固化),其固化物在通常使用条件下具有一定的机械强度。因此,合成树脂是很好的粘合材料。合成树脂胶粘剂中,除主要组分合成树脂外,尚需加入改善韧性的增韧剂,降低硬度的增塑剂(高沸点液体),改善工艺性能的稀释剂(能与固化剂反应的低粘度液体),提高使用寿命的防老剂,降低成本或改善导电、导热性能的填料,降低粘度的溶剂等配合剂。特别是热固性树脂胶粘剂和反应型热塑性树脂胶粘剂,还必须配有固化剂。通常,为了保证贮存稳定,将树脂和固化剂分别包装,成为双包装胶粘剂(见合成胶粘剂)。
沿革早在20世纪初,人们就把酚醛树脂用于木材的粘接,后来又扩展到金属结构的粘接。大半个世纪以来,酚醛树脂在胶粘剂工业中一直占居重要位置。20世纪40年代合成了环氧树脂。环氧树脂可常温固化,粘合力强,收缩率低,所以很快就被用作粘接材料,在各种金属和大多数非金属的粘接中得到广泛的应用。环氧树脂胶粘剂的出现,聚氨酯胶粘剂的问世和烯类聚合物在粘接技术中的应用,使粘接技术在航空、汽车、船舶、电子、机械、建筑、塑料加工等工业部门得到进一步发展。
分类按基料所用合成树脂分为三类:
(1)热固性树脂胶粘剂 加入固化剂或加热时,液态树脂经聚合反应交联成网状结构,形成不溶、不熔的固体而达到粘接目的的合成树脂胶粘剂。它的粘附性较好,其固化物具有较好的机械强度、耐热性和耐化学性;但耐冲击和弯曲性差。它是产量最大、应用最广的一类合成胶粘剂,主要包括酚醛树脂、三聚氰胺-甲醛树脂、脲醛树脂、间苯二酚- 甲醛树脂、环氧树脂等类胶粘剂(表1)。
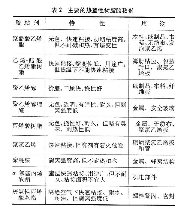
(2)热塑性树脂胶粘剂 一种液态胶粘剂,通过溶剂挥发、熔体冷却,有时也通过聚合反应,使之变成热塑性固体而达到粘接的目的。其机械性能、耐热性和耐化学性比较差,但使用方便,有较好的柔韧性。主要包括聚乙烯醇、聚醋酸乙烯酯、聚氯乙烯、聚酰胺等类胶粘剂(表2)。按固化机理,热塑性树脂胶粘剂又可分为靠溶剂挥发而固化的溶剂型胶粘剂、靠分散介质挥发而凝聚固化的乳液型胶粘剂、靠熔体冷却而固化的热熔型胶粘剂和靠化学反应而快速固化的反应型胶粘剂。
(3)改性的热固性树脂胶粘剂 热固性树脂胶粘剂比较脆,其冲击强度和剥离强度比较低,若用于粘接受力结构件,必须经过改性。改性的办法就是在热固性树脂胶粘剂中加入足够量的热塑性树脂或合成橡胶,以增加其韧性,提高抗冲和抗剥性能,达到结构胶的综合性能指标。例如:在航空工业中得到广泛应用的酚醛-缩醛、环氧-尼龙、环氧-聚砜等结构胶粘剂就是热塑性树脂改性的热固性树脂胶粘剂;酚醛-丁腈、环氧-丁腈等结构胶粘剂则是合成橡胶改性的热固性树脂胶粘剂(见橡胶-树脂胶粘剂)。