[拼音]:pengkuang huaxue jiagong
[外文]:chemical processing of borate mineral
硼矿是无机盐工业的重要原料,有水溶性和水不溶性两类。硼矿加工是先制取硼砂和硼酸,由硼砂和硼酸可制造一系列硼化合物及元素硼(图1)。
已知硼矿(见彩图)有150多种,其中重要的有天然硼砂矿(Na2O·2B2O3·10H2O),主要产于美国、中国;硬硼钙石(2CaO·3B2O3·10H2O),主要产于土耳其;硼镁石(2MgO·B2O3·H2O),主要产于苏联、中国等。中国的硼矿资源主要分布在青藏高原的盐湖及辽东半岛的营口、凤城、宽甸、集安一带。世界硼酸盐矿的储量约有355~748Mt,分布很集中,仅美国和土耳其就占世界总储量的95%左右。1981年世界硼矿的开采量为2460kt,其中美国为1340kt,是世界最大的硼矿开采国,土耳其为700~750kt,居世界第二位。
硼矿化学加工的研究始于18世纪初。1702年,G.霍姆贝用天然硼砂矿与硫酸亚铁反应首先制得了硼酸。1728年L.莱默里、1732年C.T.杰弗里分别通过加热硼砂和酸的水溶液得到了硼酸。1808年,英国人H.戴维和法国人J.-L.盖-吕萨克、L.-J.泰纳尔单独地又几乎是同时地制得了元素硼。
加工方法
因矿石组成不同而异,目前工业上使用的硼矿有水溶性和水不溶性两类。
水溶性硼矿的加工水溶性硼矿有天然硼砂矿和盐湖卤水中的硼酸矿,以天然硼砂矿为主。
(1)天然硼砂矿的精制:将天然硼砂矿破碎,用水溶解、过滤、结晶、分离、干燥即得五水硼砂和十水硼砂。目前产量最大的是美国。
(2)盐湖卤水中硼酸的提取:将含氧化硼约1%的卤水用萃取剂(多元醇在煤油中的溶液)进行萃取,用稀硫酸作反萃取剂,将硼酸从有机相中反萃出来,经蒸发、结晶、离心分离、干燥即得硼酸成品。
水不溶性硼矿的加工水不溶性硼矿种类很多,在工业上主要有硬硼钙石和硼镁石两种,其加工方法主要有酸法、碱法及碳铵法。酸法适合于含硼高的富矿;碱法既适合于富矿也适合于贫矿,由中国首先开发成功。硬硼钙石的加工还可采用直接提纯法,使氧化硼的含量富集到35%~45%,直接用于玻璃生产。
(1)酸法 可用硫酸、盐酸、硝酸。酸法浸取多在常压下进行,浸取方式有间歇式和连续式两种。将粉碎至120目左右的矿粉,在装有水的耐酸反应器中,慢慢加酸分解,再经过滤、蒸发、结晶、分离、干燥得硼酸产品。例如硼镁石用硫酸分解的反应式为:
2MgO·B2O3·H2O+2H2SO4─→2H3BO3+2MgSO4
生成的硼酸与硫酸镁难以分离完全,致使硼酸的收率低。为提高硼酸的收率,工业上采用蒸馏法或萃取法分离硼酸与硫酸镁。如果原料是硬硼钙石,则硫酸法优于盐酸法,用硫酸时能生成不溶性的硫酸钙,易于分离,故硼酸收率高。
(2)碱法 用烧碱或纯碱分解,有加压碱解法、碳碱法及多硼酸钠法。加压碱解法收率高,反应时间短,但工艺流程长(图2)。将块状硼矿石在窑内于600~800℃下煅烧脱水,经粉碎至120目,在混料罐内与过量碱混合后送入带有搅拌的碱解器内,在140℃、4MPa下反应几小时,经过滤、碳化、结晶、分离、干燥得硼砂。含纯碱的母液经苛化后回收使用。反应式为:
2MgO·B2O3+2NaOH+H2O─→2NaBO2+2Mg(OH)2
4NaBO2+CO2─→Na2B4O7+Na2CO3
Na2CO3+Ca(OH)2─→2NaOH+CaCO3
碳碱法与加压碱解法不同之处,在于把碱解与碳化合并于加压釜中进行,纯碱也无需苛化即可循环使用。多硼酸钠法的加碱量低于理论量,因而生成多硼酸钠,碱耗较低,但不能直接得到硼砂。
(3)碳铵法 与加压碱解法工艺过程相似,不同之处为用碳酸氢铵代替碱。反应压力与温度有关,并随反应的进行由高变低,开始时可达10MPa,得到的产物为硼酸铵,需经蒸馏脱氨得到硼酸,氨可循环使用。但该法流程长,氨不能完全循环,脱氨的能耗较大。
产品用途
硼化合物的消费构成各国不同。美国主要用于制造玻璃、玻璃纤维、釉药及有关工业中,用量约占美国国内消费量的一半;欧洲主要用在洗涤剂和釉药中,约占总消费量的二分之一。
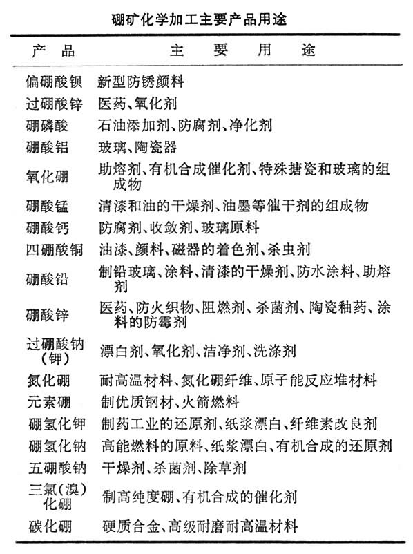
硼砂和硼酸是硼化合物系列(见表)中最主要的产品,硼砂(四硼酸钠的总称,其中重要的有十水四硼酸钠、无水四硼酸钠、五水四硼酸钠)主要用于玻璃和搪瓷工业中,可增强玻璃的紫外线透射率,提高玻璃的透明度和耐热性能,使瓷釉不易脱落且具有光泽。此外,在有色金属焊接,丝、毛织品洗涤,延迟橡胶硫化速度,织物防水、木材防腐,医用消毒以及制革、造纸等方面也有应用。硼酸可改善玻璃制品的耐热和透明性能,能提高机械强度,缩短熔融时间,主要用于制造无碱玻璃、玻璃纤维。此外,还可作防腐消毒剂、熏蒸剂、皮革后处理剂等,也可用于制造防火材料、肥皂、硼钢、陶瓷釉药、染料、颜料等。