[拼音]:getiekuang huaxue jiagong
[外文]:chemical processing of chromite ore
铬铁矿 (FeO·Cr2O3)是冶金原料,在无机盐工业中,用化学方法可将铬铁矿加工成一系列铬化合物。铬矿有30多种,其中有工业价值的主要是铬铁矿。1981年世界铬矿石开采量约为9Mt,其中在化学工业中的消费量占总消费量的20%左右。南非是最大开采地区,1981年开采量为3.09Mt。
1850年,俄国组建规模较大的(年产1000~1500t)重铬酸盐厂。1885年,美国的巴尔的摩铬工厂开始生产重铬酸钠,同期欧洲的一些国家也进行铬化合物的生产。
加工方法
铬是两性物质,以多价态存在。铬铁矿的化学加工方法有碱性氧化法、还原铬铁法。前者是工业上普遍采用的方法。两法都是先制取铬酸钠,再进一步加工成一系列铬化合物(见图)。
碱性氧化法
分为钠碱法和钾碱法,以钠碱法为主(主要用纯碱)。在实际生产中为了减少纯碱的消耗及减轻焙烧时的烧结现象,可加钙质填料焙烧。纯碱石灰氧化焙烧法虽产生的废渣量大、处理困难,但因耗碱量少、经济合理、生产稳定等因素,目前被广泛采用。此法要求铬铁矿中三氧化二铬的含量应不低于35%,硅、铝等杂质含量越少越好,因这些杂质的存在会增加碱耗、降低炉料的熔点、影响转化率和产品质量。将经选矿除去大部分杂质的200目左右的矿粉与纯碱、石灰质填料,按一定比例在混料器中混合,造粒后送入回转窑(见窑),在1100~1200℃的高温下,于氧化气氛中焙烧约 1~4h,冷却后粉碎,再用水浸取、过滤、精制得到铬酸钠溶液。焙烧过程中的主要反应为:
4(FeO·Cr2O3)+8Na2CO3+7O2─→8Na2CrO4+2Fe2O3+8CO2
在加工过程中控制各种物料的配比及焙烧条件很重要,配比由矿石的质量、有害杂质的含量而定,同时物料配比也影响焙烧条件的选择。氧化焙烧是该法的关键工序,直接影响铬的转化率、收率及经济效益。
还原铬铁法先将铬铁矿还原得到铬铁。再由铬铁加工成铬酸钠。有煅烧氧化和电解氧化两种方法:煅烧氧化是将铬铁和纯碱(或烧碱)在 800℃下进行氧化煅烧,使铬铁中的铬氧化成六价,生成铬酸钠,与铁分离;电解氧化是以铬铁作阳极、铅为阴极,在碱溶液中电解氧化,阳极不断消耗而氧化成铬酸钠。
产品用途
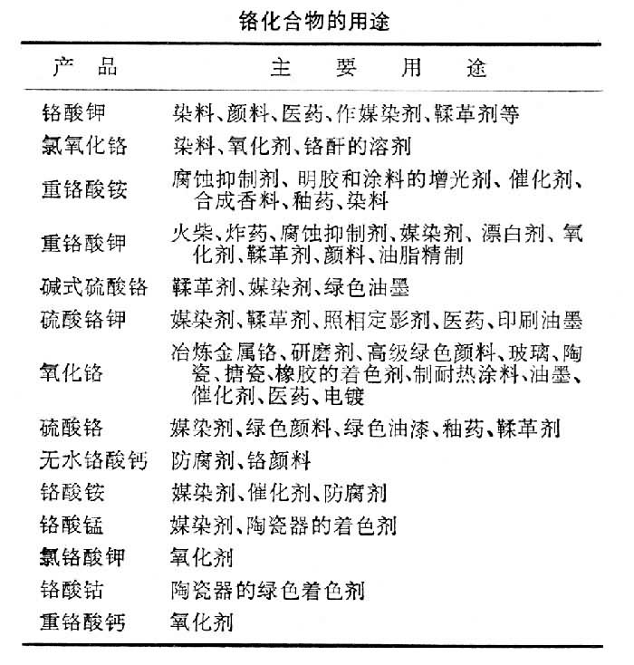
在铬化合物中最有工业价值的是铬酸的钠盐和钾盐,特别是重铬酸钠和铬酐,此外还有重铬酸钾(K2Cr2O7)、硫酸铬钾、碱式硫酸铬等,它们的用途十分广泛(见表)。