[拼音]:daodan shiyan bachang
[外文]:missile testing range
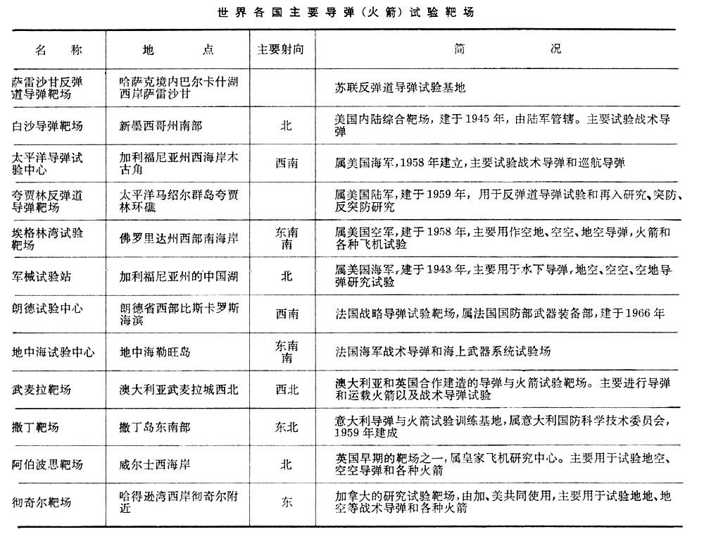
用于导弹和运载火箭发射试验的专门场区(陆域、海域、空域)。导弹试验靶场设有供导弹和运载火箭发射试验、检验、鉴定和训练用的设施。大型导弹试验靶场也可发射航天器。20世纪30年代末,德国在波罗的海沿岸岛屿建成世界上第一个导弹试验靶场(佩内明德)。1945~1946年美国和苏联分别建成了白沙靶场和卡普斯金亚尔靶场,装有改进型光学仪器、雷达和遥测设备。50年代以来到70年代末,世界各国已相继扩建和新建近百个设备完善的导弹(火箭)试验靶场(见附表)。
靶场分类
导弹试验靶场按导弹类型和任务分为弹道导弹试验靶场,地空、空空、空地导弹试验靶场,反弹道导弹试验靶场,反坦克导弹试验靶场和综合试验靶场;按使用目的分为科研试验靶场和发射训练靶场;按使用时间分为永久性试验靶场和临时性试验靶场;按配置位置分为陆上试验靶场和海上试验靶场。
靶场任务导弹试验靶场主要用于完成导弹的装配、测试和发射;对飞行中的导弹进行跟踪测量,获取数据,进行处理和分析;对导弹进行监视和安全控制;对发射试验的导弹系统进行鉴定,包括验证导弹系统方案的正确性、各系统的协调性和战术技术指标,检查设计资料、工艺资料以及试验设备配套和使用性能,检验使用部队的操作能力和维护水平;完成发射试验勤务保障和检验后勤保障能力;提出改进设计的意见或建议。
靶场组成导弹试验靶场通常由发射场区、航区和弹着区组成。
(1)发射场区:包括技术阵地、发射阵地、测量控制设施、发射勤务保障设施、后勤保障设施、行政管理和训练中心。技术阵地有各种专用和通用技术设备和设施,用以接收、贮存、装配、检测导弹(见测试区)。在发射阵地上把导弹吊装到发射台(架)上,进行系统和综合测试,加注推进剂和充注压缩气体,瞄准和装定发射诸元,实施发射(见发射区)。一个发射阵地通常建有一至数个发射工位(发射台、架)以提高发射频率或进行导弹齐射。一个导弹试验靶场可有几个甚至几十个规模不等、结构不同的发射阵地。
(2)航区:导弹从发射点至预定弹着点间的飞行“走廊”。为了对导弹进行跟踪、测量和监控,沿航区设置一系列装备有各种专用仪器的地面测量控制站。在导弹飞越海洋上空和难以通行的陆地上空时,还需使用测量船和测量飞机(见航区测控站)。
(3)弹着区:导弹弹头着落的地区。弹着区的选择取决于导弹的射程和其他因素。导弹发射试验通常使用陆上和海上两种弹着区。战术导弹多使用陆上弹着区;战略导弹则根据发射场区的位置、射程和射向使用陆上或海上弹着区。为了检验弹头的落点精度,获得弹头的监测参数和弹头的运动参数,以及进行打捞和回收,通常在弹着点附近地域或海域配置有专用测量设备、打捞和回收设备、辅助勤务设备。这些设备所获得的各种信息,用于分析再入误差、研究突防和反突防问题。