金属催化剂

以金属为活性组分的催化剂,常见的是周期表中第Ⅷ族金属和ⅠB族金属为活性组分的固体催化剂。可按下列几种方法分类。

非负载型和负载型金属催化剂

按催化剂的活性组分是否负载在载体上分类:

非负载型金属催化剂

指不含载体的金属催化剂,按组成又可分单金属和合金两类。通常以骨架金属、金属丝网、金属粉末、金属颗粒、金属屑片和金属蒸发膜等形式应用。骨架金属催化剂,是将具有催化活性的金属和铝或硅制成合金,再用氢氧化钠溶液将铝或硅溶解掉,形成金属骨架。工业上最常用的骨架催化剂是骨架镍,1925年由美国的M.雷尼发明,故又称雷尼镍。骨架镍催化剂广泛应用于加氢反应中。其他骨架催化剂还有骨架钴、骨架铜和骨架铁等。典型的金属丝网催化剂为铂网(见图)和铂-铑合金网,应用在氨化氧化生产硝酸的工艺上。

铂网的扫描电镜照片  a放大40倍  b放大375倍 负载型金属催化剂

金属组分负载在载体上的催化剂,用以提高金属组分的分散度和热稳定性,使催化剂有合适的孔结构、形状和机械强度。大多数负载型金属催化剂是将金属盐类溶液浸渍在载体上,经沉淀转化或热分解后还原制得。制备负载型金属催化剂的关键之一是控制热处理和还原条件(见催化剂制造)。

单金属和多金属催化剂

按催化剂活性组分是一种或多种金属元素分类:

单金属催化剂

指只有一种金属组分的催化剂。例如1949年工业上首先应用的铂重整催化剂,活性组分为单一的金属铂负载在含氟或氯的η-氧化铝上。

多金属催化剂

催化剂中的组分由两种或两种以上的金属组成。例如负载在含氯的γ-氧化铝上的铂-铼等双(多)金属重整催化剂。它们比前述仅含铂的重整催化剂有更优越的性能,在这类催化剂中,负载在载体上的多种金属可形成二元或多元的金属原子簇,使活性组分的有效分散度大大提高。金属原子簇化合物的概念最早是从络合催化剂中来的,将其应用到固体金属催化剂中,可以认为金属表面也有几个、几十个或更多个金属原子聚集成簇。70年代以来,根据这一概念,提出了金属原子簇活性中心的模型,用来解释一些反应的机理。在负载型和非负载型多金属催化剂中,若金属组分之间形成合金,称为合金催化剂。研究和应用较多的是二元合金催化剂,如铜-镍、铜-钯、钯-银、钯-金、铂-金、铂-铜、铂-铑等。可以通过调整合金的组成来调节催化剂的活性。某些合金催化剂的表面和体相内的组成有着明显的差异,如在镍催化剂中加入少量铜后,由于铜在表面富集,使镍催化剂原有表面构造发生变化,从而使乙烷加氢裂解活性迅速降低。合金催化剂在加氢、脱氢、氧化等方面均有应用。

金属催化剂的应用

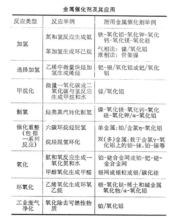
在选择和设计金属催化剂时,常考虑金属组分与反应物分子间应有合适的能量适应性和空间适应性,以利于反应分子的活化。然后考虑选择合适的助催化剂催化剂载体以及所需的制备工艺,并严格控制制备条件,以满足所需的化学组成和物理结构,包括金属晶粒大小和分布等。除贵金属外,还原态的金属催化剂均极为活泼,易于被氧化。催化剂生产厂为了贮运的方便,多以氧化物状态提供商品(见表),用户经活化处理或在使用过程中才还原成金属状态。活化的方法、条件十分重要(见催化剂使用)。有些催化剂生产厂也提供某些预还原的氨合成用的铁催化剂,以缩短用户的开工期,并保证催化剂的使用特性。

图
参考书目
  1. J.R.Anderson, Structure of Metallic Catalysts,Academic Press,London,1975.