[拼音]:xiangjiao zhipin
[外文]:rubber product
以橡胶为主要原料经过一系列加工(见橡胶加工)制得成品的总称。它们的共同特点是具有特殊的高弹性,优异的耐磨、减震、绝缘和密封等性能。橡胶工业生产的橡胶制品,种类和规格繁多,1983年中国生产的橡胶制品有5万种以上。
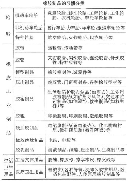
分类橡胶制品还没有统一的科学分类,习惯上分为轮胎、工业制品和生活卫生用品(见表)。其中,产值和耗胶量占重要地位的是轮胎、胶鞋、胶带和胶管,有时把这四大类制品以外的称为橡胶杂品。
按原材料分,橡胶制品可分为干胶制品及胶乳制品两大类。凡以干胶为原料制得的橡胶制品统称干胶制品,如轮胎、胶带、胶管等。这类产品产量占橡胶制品产量的90%以上。凡直接从胶乳制得的产品统称胶乳制品,如胶乳手套、气球、海绵等。这类产品产量不到橡胶制品总产量的10%。
按生产方法分,橡胶制品可分为模型制品和非模型制品。凡橡胶在金属模型中定型并硫化的制品,均可统称为模型制品,如轮胎、橡胶密封制品及橡胶减震制品等。但在橡胶工业中习惯地将模型制品理解为除轮胎以外的橡胶模型制品。凡不在模型中定型并硫化的产品,统称为非模型制品,如胶带、胶管、胶布、胶辊等。有的橡胶制品(如胶鞋等)可用模型法和非模型法生产。
原材料橡胶制品的性能取决于其结构和材料。许多橡胶制品,如轮胎、胶带、胶管、胶布制品等,采用橡胶与帘布(见帘子线)或金属的复合结构。后两者通常起骨架作用,保证制品的强度和刚度。因此,橡胶制品的原材料,除各种橡胶和橡胶助剂外,还有纺织物和金属件。主要原料橡胶则根据制品的要求而选择,如一般的轮胎、胶鞋、运输带、三角带、胶管等主要使用天然橡胶、丁苯橡胶、顺丁橡胶等;有特殊性能要求(如要求耐高低温、耐油、耐臭氧、耐酸碱等)的橡胶制品,则主要使用特种橡胶,如丁腈橡胶、聚氨酯橡胶、硅橡胶、氟橡胶等。近年来,还广泛使用橡胶塑料共混物(在橡胶中混入聚乙烯、聚氯乙烯、乙烯-醋酸乙烯酯树脂等)和不需要硫化的热塑性橡胶。
用途许多橡胶制品可作为最终产品直接用于日常生活、文体活动和医疗卫生等方面,常见的如胶鞋、雨衣、擦字橡皮、橡皮玩具、热水袋、防毒面具、气褥子、充气帐篷等。更多的橡胶制品用做各种机械装备、仪器仪表、交通运输工具、建筑物等的零部件。以汽车为例,一辆汽车用的橡胶制品有近二百件,包括轮胎、座垫、门窗密封条、雨刷胶条、风扇带、水箱胶管、刹车胶管、防尘套、各种密封件、减震件等。又如液化气罐减压阀中有橡胶膜片,电子计算器中有导电橡胶按钮,冰箱门密封要用磁性橡胶条,彩色电视机中约有十余件橡胶制品。总之,橡胶制品对于日常生活、国防和国民经济各部门都有重要的意义。