[拼音]:weishengsu
[外文]:vitamin
调节动物及人体正常代谢和生理机能,使之正常生长发育的一类有机化合物。维生素与碳水化合物、脂肪和蛋白质3大物质不同,在天然食物中仅占极少比例,但又为人体所必需。维生素大多不能在体内合成,必须从食物中摄取。维生素本身不提供热能。
维生素的发现及研究简况人类是通过医学实践,逐步发现维生素的存在。很早以前,喜欢食米的东方人,特别是常吃精米者,易患脚气病的事实,就引起了人们的注意。航海业发展早的国家如美国,发现他们的海员在海上以饼干和咸肉为主食,发生坏血病很普遍。但当时,人们认为有粮、油、肉类(即当今所说的碳水化合物、脂肪、蛋白质)就是“全食”,错误地将脚气病和坏血病等看成是由毒物引起的。1747年,英国海军军官J.林德首次给12名士兵橘子汁吃,结果治好了他们的坏血病。1880年日本海军用鲜肉和奶粉来代替部分精米,用以减少脚气病的发病率。1901年荷兰内科医生G.赫瑞于斯用粗米外皮的水提取物治愈了脚气病,使人们开始意识到,除了主要营养成分之外,尚有一些微量物质对动物和人的生命也是必要的。1905年荷兰奥吹特大学的R.哈林教授发现,以纯的酪蛋白、清蛋白、米粉、肉蛋白、盐喂养的小白鼠,仅活4周,便全部死掉;若在上述纯食中添加少许普通牛奶,小鼠就可正常生活。最著名的试验是1906年英国剑桥大学F.G.赫博金斯教授领导进行的。对饲以“纯食”的,已处于生命危险状态的小鼠,每天喂给1/3茶匙牛奶,几天后便见好转,喂给鲜蔬菜也同样有效。但将牛奶或蔬菜碳化后(成灰分)再喂给则不行。这不仅说明生命需要象牛奶或蔬菜中存在的天然成分,而且说明这类成分是有机物。赫博金斯教授为此获得了诺贝尔奖。1907~1911年间进行了许多类似的实验。到1912年,波兰籍生物化学家C.芬克博士,在伦敦首次提出维生素(vitamin)这个词,其含意为维持生命。1913年,美国威斯康星大学的M.戴维斯从奶油和蛋黄中分离出生命的“必须物”(维生素A),奥斯本等人也从鱼肝油中发现了类似物质。两年之后,科学家陆续发现这类物质,将其分为脂溶性和水溶性两大类,并在小鼠、豚鼠(荷兰猪)、鸡、鸽以至人身上进行试验。1922年,芬克博士发表了以《维生素》为题的专著,这是第一部论述维生素的书籍。1928年,首次分离出维生素C,30年代开始人工合成维生素并投入生产。
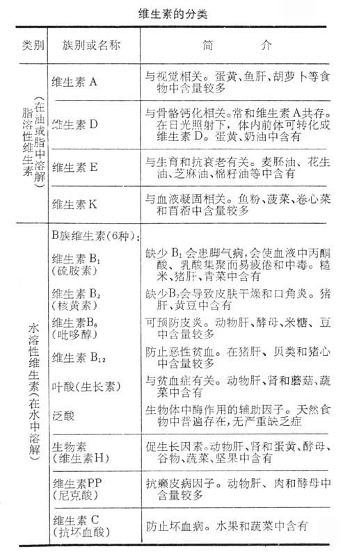
分类维生素可按其溶解特性分为两大类,每类中有若干种(见表)。
在食品加工中的应用
在食品加工中,必须注意维生素在产品中的含量和它们在加工中的变化,尽量减少维生素的损失,以保证消费者从食品中得到必要的维生素。特别是婴幼儿和老年人对维生素有特殊的需要,因此常在婴幼儿和老年人食品中添加某种或某几种维生素,制成强化食品(见食品营养强化剂),如牛奶中加入维生素D及维生素A。一些发达国家对强化食品的要求等还定有法规。选择用维生素强化的食品要根据个人的需要,不宜滥用。