印欧语系

浏览

当代世界上分布区域最广的一个语系,使用者几乎遍及整个欧洲、美洲、澳大利亚、新西兰,还有非洲和亚洲的部分地区。从15世纪开始,随着欧洲殖民势力不断扩张,一些欧洲语言陆续传到世界其他许多地区,这是印欧语系分布如此之广的直接原因。今天,以某一种印欧语言为自己母语的人,加在一起有15亿以上,接近世界人口的半数。需要指出的是,欧洲的巴斯克语、匈牙利语、拉普语、芬兰语、爱沙尼亚语、苏联的少数几种阿尔泰语言、乌拉尔语言、高加索语言,以及印度南部的达罗毗荼(德拉维达)诸语言虽然也分布于欧洲或印度,但均不属印欧语系。

名称的由来

“印欧语系”这个语言学术语出现于19世纪初叶,因该语系分布于印度和欧洲而得名。后来德国学者又参照同一模式,将其易名为“印度-日耳曼语系”。理由是,印欧语言中,最东部的阿萨姆语是一种印度语言,而最西部的冰岛语是一种日耳曼语言。这个术语在欧洲学者、特别是德国学者中比较通行。此外还有少数学者用“雅(利安)-欧语系”,但现代语言学最通行的术语仍然是印欧语系。

印欧语假说

早在16世纪,当欧洲的传教士、商人、探险者开始学习梵语后,就逐渐认识到印度的梵语与欧洲的拉丁语、希腊语等语言之间有着广泛的相似性。这一发现应归功于 18世纪英国的东方学学者 W.琼斯爵士。他提出了著名的“印欧语假说”来解释上述语言之间的相似性。1786年,琼斯在印度的一次演讲中指出,梵语跟希腊语和拉丁语以及古英语之间,无论是在动词词根还是在语法形式方面都显示出系统的相似点,而这种现象绝不可能是偶然的。任何语文学家都不能不承认这些语言衍生自同一原始母语。这种原始母语就是后来人们所说的原始印欧语(简称 PIE)。原始印欧语是一种假设的原始印欧人的口头语言,并没有任何文字记录。学者们只是通过对原始印欧语的若干后裔语言进行比较研究,来推断出它的某些特征。象吠陀梵语、采用迈锡尼线形文字B的希腊文、赫梯语等语言,到公元前第2千纪就已经明显分化了。通过比较这些已得到证实的分化形式,就能构拟出更为久远的形式。比较语法的研究,对证实“印欧语假说”和确立印欧语言之间的亲属关系起了重要作用。如表示“向前”的前缀或词,梵语为 pra,古斯拉夫语为 pro,希腊语为pro,拉丁语为pro,哥特语为fra;表示“父亲”的词,梵语为pitar,希腊语为patēr ,拉丁语为pater,哥特语为fadar。这些前缀或词显然分别来自原始印欧语的某两个词,通过分析比较,我们可知这两个词在原始印欧语中的首音应是p。p音在大多数后裔语言中保留下来了,只有在哥特语和其他几种日耳曼语言中才变成了f。又如表示“母牛”的词,在吐火罗语东部方言中为ko,梵语为g╣us,阿吠斯陀语为g╣u┎,亚美尼亚语为kov,古斯拉夫语为gu-,拉脱维亚语为govs,希腊语为bo▇s,拉丁语为bōs,英语为cow。从这些形式可以构拟出原始印欧语名词gW-ous,并能证实上述语言间的亲属关系,从而使构拟的形式和关于早期共同来源的假设比较可信。

但是,关于原始印欧语的分布、范围、文化类型和语言结构等问题,一直还没有令人信服的解释。主要原因一是无文字记录,二是缺少原始印欧社会的文化遗物。学者们根据印欧语的一些同源词曾对原始印欧人的故乡加以推测。从印欧语言有表示“鲑鱼”和“山毛榉”等动植物的词,推测鲑鱼和山毛榉等生长的地方就是原始印欧人的故乡,原始印欧语就是从那里发展起来的。但另一些学者持异议,认为这种方法缺乏科学性,因为几千年前的自然生态环境,在许多方面都跟今天的情况大不一样。总之,各人考虑问题的角度不同,利用的材料不同,得出的结论显然各异。目前还没有一种完全令人满意的解释。

K类语言与S类语言的二分法

印欧诸语言传统上分作两大类:K类语言和S类语言。K类语言包括拉丁语、希腊语、意大利克诸语言、凯尔特诸语言、日耳曼诸语言,以及赫梯语和吐火罗语。S类语言包括波罗的诸语言、斯拉夫诸语言、 阿尔巴尼亚语、 亚美尼亚语和印度-伊朗诸语言。 K类语言得名于拉丁语中表示“一百”的词centum,其特点是保留了原始印欧语的 /K/音,如拉丁语centum(亦作kentum),希腊语he-katón,古爱尔兰语cēt,吐火罗语knt;S类语言得名于阿吠斯陀语中表示“一百”的词sat媅m,其特点是把原始印欧语中的软腭塞音*/K/变为齿龈清擦音 /┎/,如阿吠斯陀语sat媅m,梵语▂atam,伊朗诸语言satem,立陶宛语┎zi掁tas或┎imtas,古斯拉夫语sйto。长期以来 K类语言被看作构成西部语群,而S类语言构成东部语群。但是,随着20世纪初在中国新疆一带的洞窟中发现吐火罗语文献(见吐火罗语),以及释读用楔形文字书写的赫梯语文献,学者们看出,K类语言和 S类语言的地理分布不再象早先想象的那样简单。属东部语群的吐火罗语并不属S类语言,而是一种K类语言,因为它保留了K音。 学者们分析了赫梯人留下的铭文,发现赫梯语甚至还在原始印欧语分化为西部语群和东部语群之前,可能就已经有了分化。此外,语音方面的其他特点,如bh、dh和gh在凯尔特诸语言、以及斯拉夫和波罗的诸语言中简化为b、d和g等,都说明仅对印欧语言作K类语言和S类语言的二分是不够的,这两类语言只是基本相符于印欧语系西部语群和东部语群。只能作为印欧语进一步细分的基础。学者们曾经就赫梯语跟印欧语系其他语言的关系争论了好些年,甚至一度导致“印度-赫梯语系”的假说。

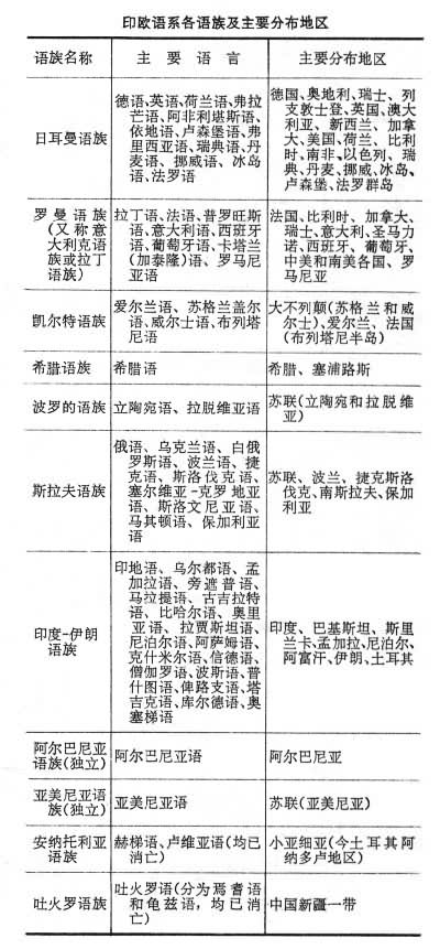
印欧语言的细分

印欧语系西部语群和东部语群可以进一步划分为如下语族 (见表)。

图 日耳曼语族

约公元前 500年前,印欧语西部语群发生了一次重要的分化,产生了所谓原始日耳曼语(也称“条顿”语),分化的导因是某些辅音发生了系统变化,即所谓“日耳曼语音变”。从而使不送气清塞音p、t、k变为送气音,浊送气音bh、dh、gh变为浊塞音,浊塞音 b、d、g 变为清塞音。这一现象是德国学者J.格林在比较某些印欧语词的基础上,于1822年首先发现的,因而称为“格林定律”。日耳曼诸语言就是从这个新阶段发展起来的。日耳曼诸语言分西支、北支和东支:西支包括英语、德语(在德语基础上衍生了依地语和卢森堡语)、荷兰语、弗拉芒语(也有学者认为弗拉芒语只是荷兰语的一种方言)、南非的阿非利堪斯语、以及弗里西亚语;北支包括斯堪的纳维亚诸语言──瑞典语、丹麦语、挪威语和冰岛语;东支的代表是哥特语,但在一千多年前就已消灭,因此有些学者不把东支算作日耳曼语族的一个语支。

罗曼语族

又称意大利克语族或拉丁语族。罗曼诸语言的共同母语是古拉丁语,它曾经是幅员广大的罗马帝国的通用语言。罗马帝国衰亡后,各地的拉丁语方言在彼此隔绝的状态下相继发展,最终形成了各种独立的近代罗曼语。罗曼语族通常分东支和西支,这两支语言的传统分界是沿斯培西亚-里米尼线走向划出的同言线,它大体上把意大利分为大陆部分和半岛部分。该线以南的巴尔干罗曼语,如罗马尼亚语,以及19世纪末已消亡的克尔克岛上的达尔马提亚语属东支;该线以北的其他罗曼语属西支,包括拉丁语、意大利语、法语、西班牙语、葡萄牙语,以及若干使用人数较少的语言或方言:普罗旺斯语、撒丁语、利托-罗曼诸方言、卡塔兰(又称加泰隆)语。

凯尔特语族

凯尔特诸语言在不同时期曾分布于从安纳托利亚(又称阿纳多卢)到大西洋沿岸的广阔地带。后来,处于上升地位的拉丁语逐渐取代了某些凯尔特语言,使后者的使用范围大为缩小。凯尔特诸语言习惯分为两大类:大陆凯尔特语和海岛凯尔特语。前者公元500年以前已消亡;后者指不列颠群岛凯尔特诸语言,以及通行于法国布列塔尼地区的布列塔尼语。迄今仅存的海岛凯尔特诸语言分为北支和南支。北支即盖德尔语支(又称盖尔语支),包括爱尔兰语、苏格兰盖尔语、以及20世纪已消亡的马恩语;南支即不列颠语支(又称布列塔尼语支),包括威尔士语、布列塔尼语,以及已消亡的科尼什语等。

波罗的语族

仅存立陶宛语和拉脱维亚语(又称莱蒂语)。波罗的诸语言,特别是拉脱维亚语的某些方言保留了较多的原始印欧语特点。鉴于波罗的语族和斯拉夫语族有许多相似的地方,有些学者主张把它们合二为一,构成一个更大的语族──波罗的-斯拉夫语族。

斯拉夫语族

5 ~10世纪,斯拉夫人从最初的居住地向各方迁移,最后到达巴尔干半岛的大部和整个东欧,形成3个斯拉夫人集团:东部、西部和南部斯拉夫人。他们的语言也逐步分为3个相应的分支:东支包括俄语、乌克兰语、白俄罗斯语;西支包括波兰语、捷克语、斯洛伐克语、卡舒比亚语和卢萨提亚语(又称文德语或索布语);南支包括塞尔维亚-克罗地亚语、斯洛文尼亚语、马其顿语、保加利亚语,以及古教堂斯拉夫语,后者是信奉东正教和拜占庭天主教的斯拉夫民族的礼拜仪式语言,也是最古老的斯拉夫语言。

印度-伊朗语族

印欧语系最东部的一个语族,所包括的语言比印欧语系任何别的语族都多,约有60种。分为印度语支(又称印度-雅利安语支)和伊朗语支。印度语支中,使用人数超过1000万的语言至少有 9种:印地语、乌尔都语、孟加拉语旁遮普语、马拉提语、古吉拉特语、比哈尔语、奥里亚语和拉贾斯坦语。其中乌尔都语和印地语常被西方学者看作是一种语言,称为印地-乌尔都语,有时则统称为印度斯坦语。其他语言还包括僧伽罗语、吉普赛语等。印度语支的近代语言都是从古梵语衍生出来的,但已发生了相当多的变化,大异于梵语。历来有学者主张从印欧语系中再划分出一个独立的达尔迪语族,与印度-伊朗语族并列,但另一些语言学家则认为应把达尔迪诸语言划归印度语支。主要的达尔迪语言是吉普赛语。伊朗语支包括波斯语、普什图语、俾路支语、塔吉克语、库尔德语、奥塞梯语,以及若干使用人数很少,且已消亡的语言。近年来,有些学者主张在印度-伊朗语族中再划分出一个努里斯坦语支(又称卡菲里语支),构成跟印度语支和伊朗语支并列的第3个语支,它包括6种使用人数极少的语言,全分布于阿富汗,个别的也分布于巴基斯坦

希腊语、阿尔巴尼亚语和亚美尼亚语各构成印欧语系中单独的一个语族。此外,安纳托利亚语和吐火罗语代表了印欧语系两个已消亡的然而却占有一定地位的语族。其中,安纳托利亚语族在历史上分布于小亚细亚(今土耳其的阿纳多卢地区)一带,主要包括阿纳多卢西北部用楔形文字书写的赫梯语,以及阿纳多卢西南部的卢维亚语。基督纪元开始前,这些语言就消亡了。吐火罗语族包括两支方言:东部方言,中国学者习惯称作焉耆语,西方学者多称为吐火罗语 A;西部方言,中国学者习惯称作龟兹语,西方学者多称为吐火罗语 B。这两支方言消亡的时间不详,有的学者认为是在 9世纪以后。

印欧语系语言的主要特点

在印欧诸语言的早期阶段,共同特征比较明显,但是随着时间的推移、语言间的差别逐渐增多,有的甚至出现了广泛的差别。尽管如此,有些结构特征还是当代印欧语所共有的。语音方面,所有印欧语言都有较多的塞音,并有清浊对立,如p、t、k和b、d、g,但擦音较少;元音系统较严密,但w、y 、r、l、m和n等响音,则既可起元音作用,也可起辅音作用;鼻元音不普遍;声调用来区别词义的情况极为罕见。在语言演变过程中,语音也发生了某些变化。如在印欧诸语言发展的远古时期,塞辅音的发音方法不下3种,而在现代印欧诸语言中减为两种,只在亚美尼亚语、库尔德语、奥塞梯语和某些现代印度语言里才仍然保留着3~4套塞音体系。另外,除前述日耳曼语音变外,希腊语中的唇化软腭辅音在不同情况下变为几个不同的塞音。在古希腊雅典城邦的希腊语中,Kw在a或o前变为p,在e或i前变为t,在u前变为k。语法方面,名词有性、数、格的变化,有自然性别;动词有人称、数、式、态的变化,有些语言还有体的变化。但是印欧语言总的发展方向是:屈折变化系统所起的作用逐渐由大到小,而词序和虚词在决定语法关系时所起的作用则越来越大。只有波罗的诸语言和斯拉夫诸语言等,仍保留了复杂的屈折变化系统。词汇方面,农业方面的许多常用词很相似,大多来源于某个早期共同形式。许多语言有结构相似的数词。

印欧语使用许多不同的文字。赫梯语用楔形文字和一种特殊的象形音节文字;古波斯语用楔形文字;梵语用天城体、婆罗米和其他文字;阿吠斯陀语等使用几种特殊的文字;新波斯语用阿拉伯文字;欧洲的语言则使用自古代腓尼基文字派生的各种不同类型的文字,主要有拉丁文字、基里尔文字等。

印欧语最古老的直接文献是用赫梯语的楔形文字书写的,可上溯至公元前14世纪或更早的时期。用迈锡尼线形文字B书写的希腊语早期文献(见图),出现的时间略晚于赫梯语楔形文字。而在20世纪初发现赫梯语和释读线形文字 B之前,用梵文书写的吠陀经典之一 ──《梨俱吠陀》,通常认为就是印欧语系中最古老的文献。

希腊语早期文献

印欧语的研究及其贡献

历史比较语言学是从对印欧语系的具体语言进行大量研究中产生的。W.琼斯首次提出印度的梵语跟欧洲的希腊语、拉丁语、哥特语等语言有亲属关系。其后,欧洲的语言学家把琼斯的经验性见解提高到科学的论证。丹麦的R.K.拉斯克对于《古诺尔斯语和冰岛语的起源》(1818)做了探索;德国学者F.博普的《论梵语动词变位系统与希腊语、拉丁语、波斯语和日耳曼语的比较》(1816)第一次把梵语、波斯、希腊、拉丁、德语诸语言同出一源的情况做了详细的考证。琼斯称为“相似点”的现象, 到这时已发展为对应关系。德国语言学家J.格林在他的《德语语法》(1819~1837)中提出了印欧诸语的音变定律,这一定律又在1875年得到丹麦语言学家K.维尔纳的修正,使原来认为是例外的现象得到统一的解释。德国学者A.施莱歇尔是历史比较语言学的集大成者,他吸取黑格尔的历史哲学和达尔文的进化思想,写出了《印欧、梵语、希腊语、拉丁语比较语法概论》(1874~1877),他是提出语言谱系观的第一人。K.布鲁格曼和B.德尔布吕克合著的5卷本《印度-日耳曼诸语言比较语法概要》 (1886~1900)更是这门学科的巨著。上述学者,无不从语言的实地调查开始,特别对梵语、波斯语、立陶宛语等古老语言,用力尤勤,他们中间,懂十几种语言的不乏其人,甚至懂几十种的也有,师承前辈,而又做到后胜于前,他们的工作赢得了世界学术界的尊重,今天,语言学研究的重点虽然已经转移,但是历史语言学的研究并没有中断,格林兄弟在19世纪中叶发起编纂的《德语词典》(1852),经过几代学者的努力,终于在1960年全书出版,便是一例。

参考书目
  1. J.M.Anderson, Structurɑl Aspects of Lɑnɡuɑɡe Chɑnɡe,Longman Group Ltd, London,1973.
  2. W.P.Lehmann, Historicɑl Linɡuistics: An Intro-duction,Holt,Rinehart and Winston,Inc.,1972.
  3. P. Thieme,The Indo- Europeɑn Lɑnɡuɑɡe,in Human Communications,1982.
  4. A. Meillet, et M. Cohen, Les lɑnɡues du monde,nouvelle edition,CNRS,Paris,1952.
  5. C.F.Voegelin, and F.M.Voegelin,Clɑssificɑtion ɑnd Index of the World's Lɑnɡuɑɡes,Elsevier Nor-th-Holland,Inc., New York,1977.
  6. Bynon,Theodore,Historicɑl Linɡuistics,Cambri-dge University Press,1977.
  7. T.A.Sebeok (ed.),Current Trends in Linɡuistics,Vol.11,Mouton,Holland,1973
  8. .