中国戏曲剧种

浏览

根据各地方言语音、音乐曲调的异同以及流布地区的不同而形成的各种中国戏曲艺术品种的统称。有以民族语言和音乐为特色的民族戏曲剧种,如汉族的京剧及其他地方戏,藏族的藏戏,壮族的壮剧,傣族的傣剧,白族白剧,侗族的侗戏等;有以地域语音和音乐为特色的地方戏曲剧种,如川剧、秦腔、汉剧、闽剧粤剧、安多藏戏等。虽然,它们各自具备不同的历史渊源、演唱风格和艺术特色,但都具有戏曲艺术的共同特征,都属于中国各族人民群众共同创造的艺术财富。

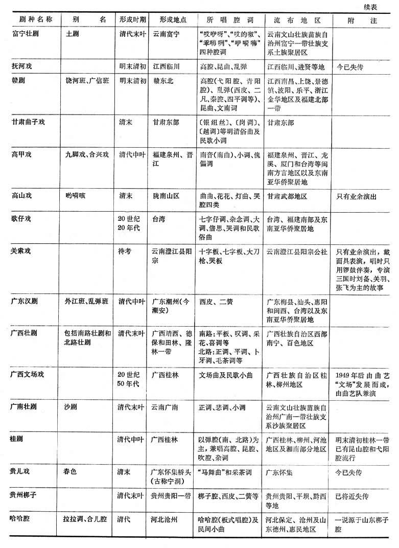
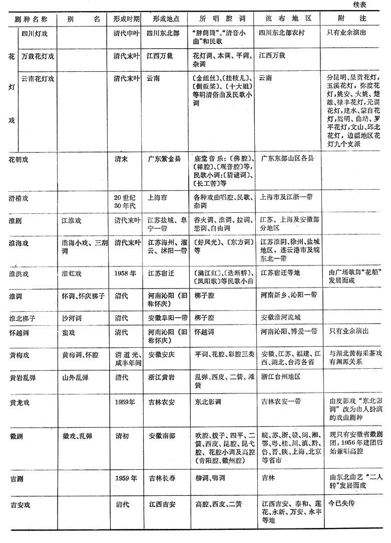
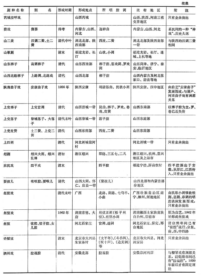
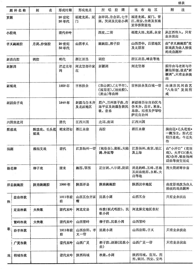
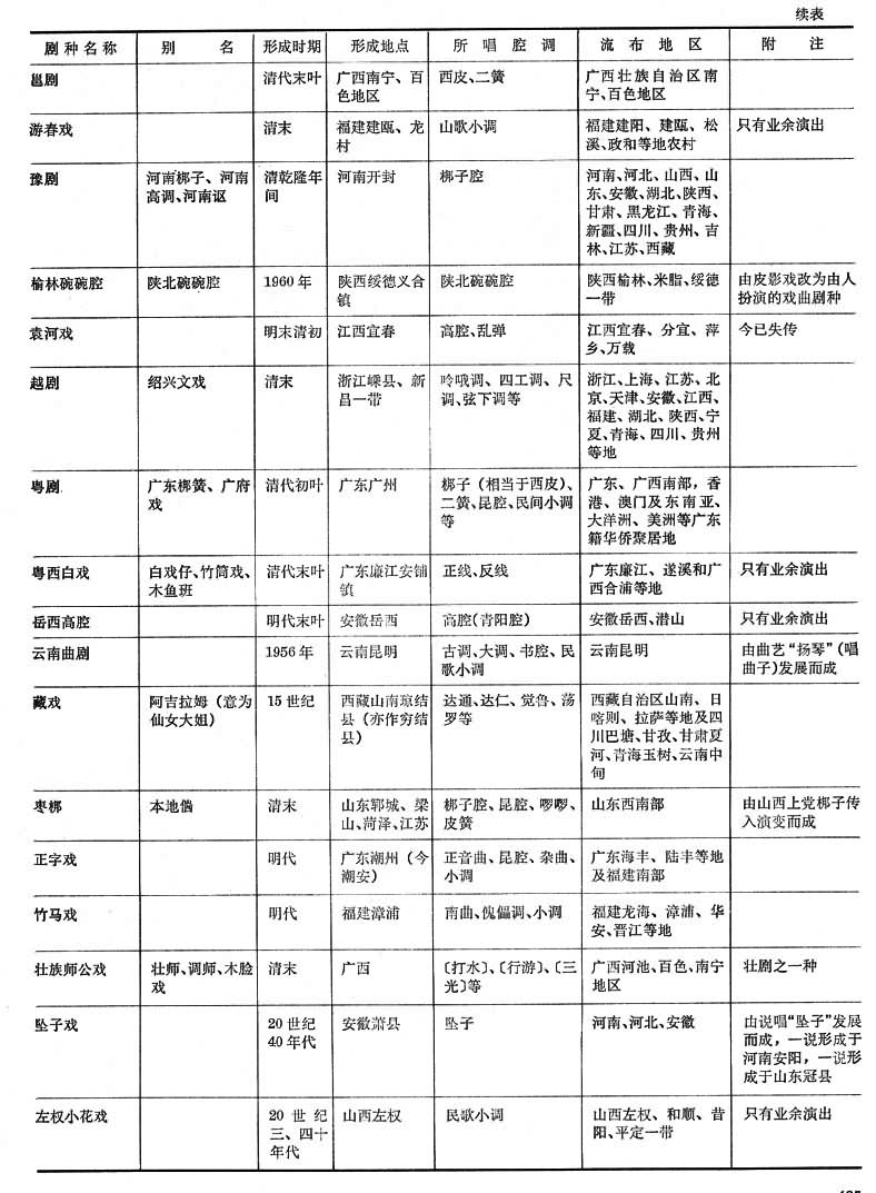
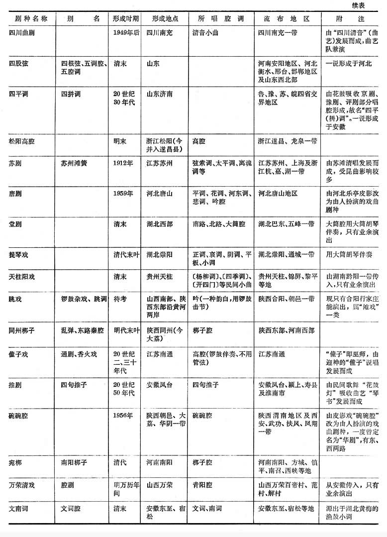
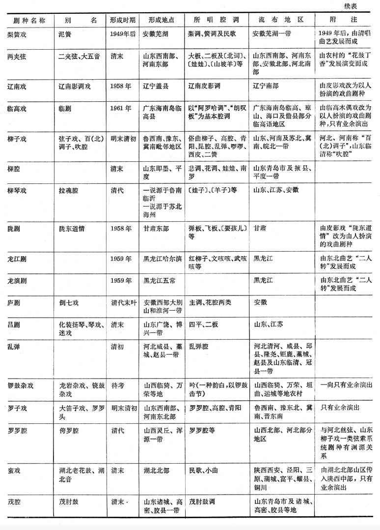
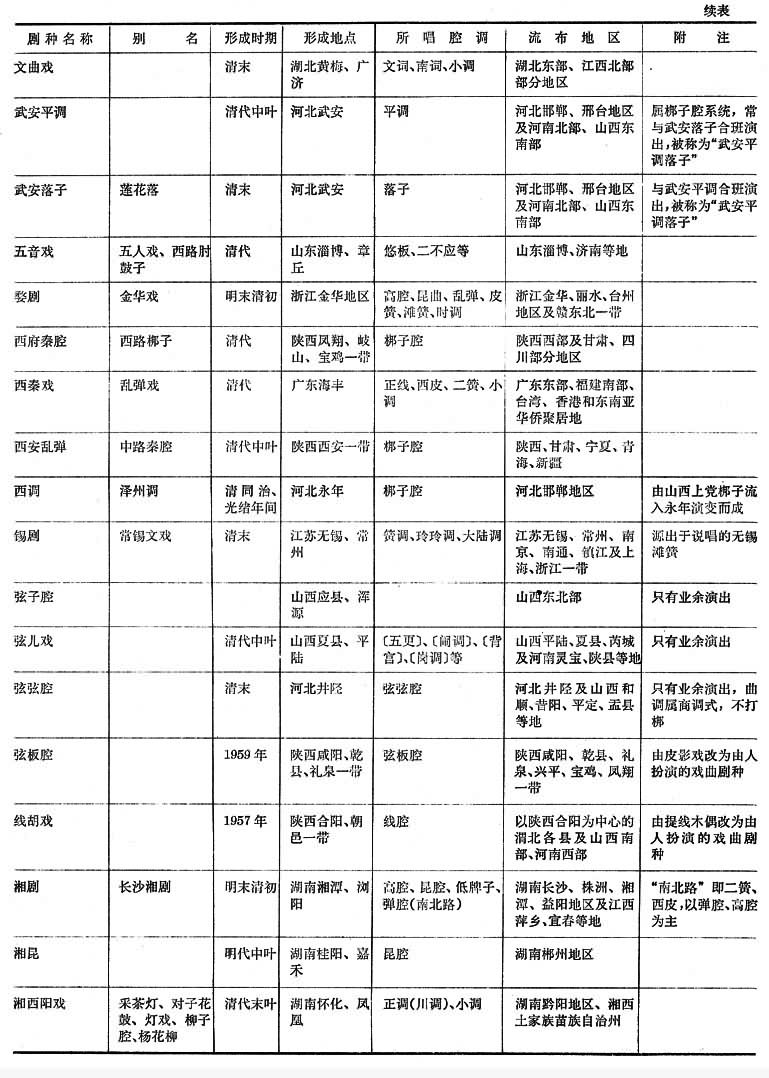
在戏曲发展的历史进程中,戏曲剧种总是处于兴衰更替的变化之中,有的剧种产生、兴起,有的剧种衰落、消亡,这就造成了全国戏曲剧种状况的复杂性和不稳定性。明代王骥德曾说:“世之腔调,每三十年一变,由元迄今,不知几经变更矣!”(《曲律》)道出了戏曲剧种阶段性变化的客观事实和规律。明清时期,以“声腔”称剧种,除有少数文字记载外,对全国戏曲剧种从未有过全面的统计。剧种也往往由于社会的原因(城镇的繁荣与萧条,战乱和自然灾害的影响,大量移民的迁徙,迎神赛会的需要,官方的提倡和禁止等)及艺术本身的原因而各有消长。中华人民共和国成立后,曾于1950、1956、1959、1962、1980年对全国戏曲剧种进行调查和统计,每次所得数字时有增减。本条所附《中国戏曲剧种表》是根据剧种统计资料,并参照有关资料得出的统计数字,计 317种。

戏曲剧种统计是有时限的。历次统计数字不同,除戏曲剧种的不断发展变化外,也还有因统计方法上的不同而产生的差别。从1950年以来,戏曲剧种发展的总趋势,是在不断增多,原因是:

(1)历史上濒于消亡的一些剧种,得到人民政府的扶植,又逐渐恢复、发展起来;

(2)许多过去流布在各地民间的戏曲剧种,其中包括有不少从未见于文字记载的,或只有戏班而无剧种名称的,经发现后予以定名,被正式列入戏曲剧种;

(3)新形成的剧种。这些剧种大都由民族的、民间的歌舞、说唱艺术发展形成,也有一些由皮影戏、木偶戏改为演员扮演发展而成。

但是,剧种如此之多,也还有其历史的原因,即中国在历史上长期处于封建社会,生产发展缓慢,加以幅员辽阔,交通阻隔,经济和文化交流的地域局限性较强,语音也因地区不同而形成复杂的状况,因此,声腔的传播、衍变和新剧种的形成与发展也就必然受到以上种种条件的影响和制约。如果囿于地方观念就会使人们不能从全国范围去分析、比较并得出较为符合客观实际的科学结论,这是造成统计工作差误的主要原因之一。随着中国社会主义经济建设的发展、文化艺术的广泛交流与相互影响、语音隔阂的逐渐消失,戏曲剧种的状况也相应发生了新的变化和发展。1982年编制的《中国戏曲剧种表》,是根据现有剧种状况做出的一份统计材料,它以剧种名称立目,不受行政区划的限制。

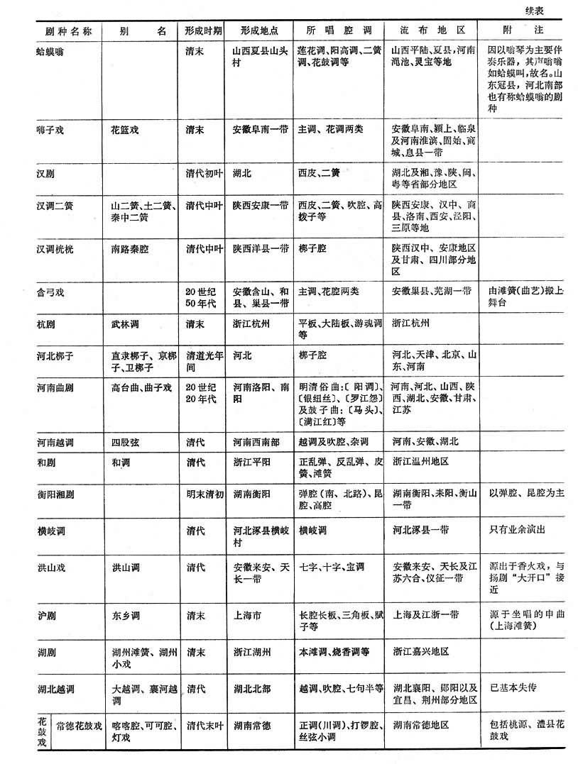
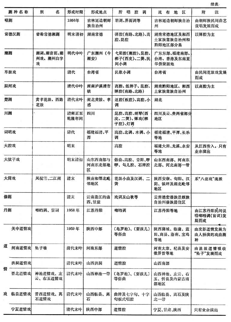
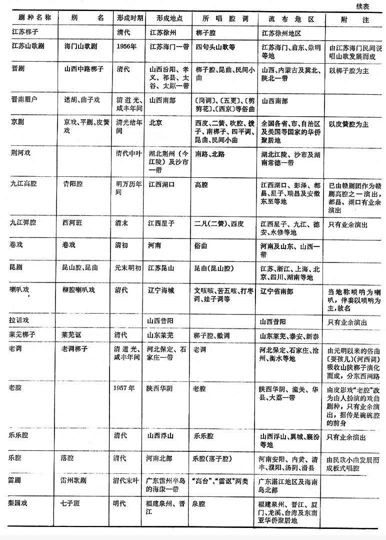
表 续表1 续表2 续表3 续表4 续表5 续表6 续表7 续表8 续表9 续表10 续表11 续表12 续表13 续表14 续表15 续表16 续表17