唐代陵墓

浏览

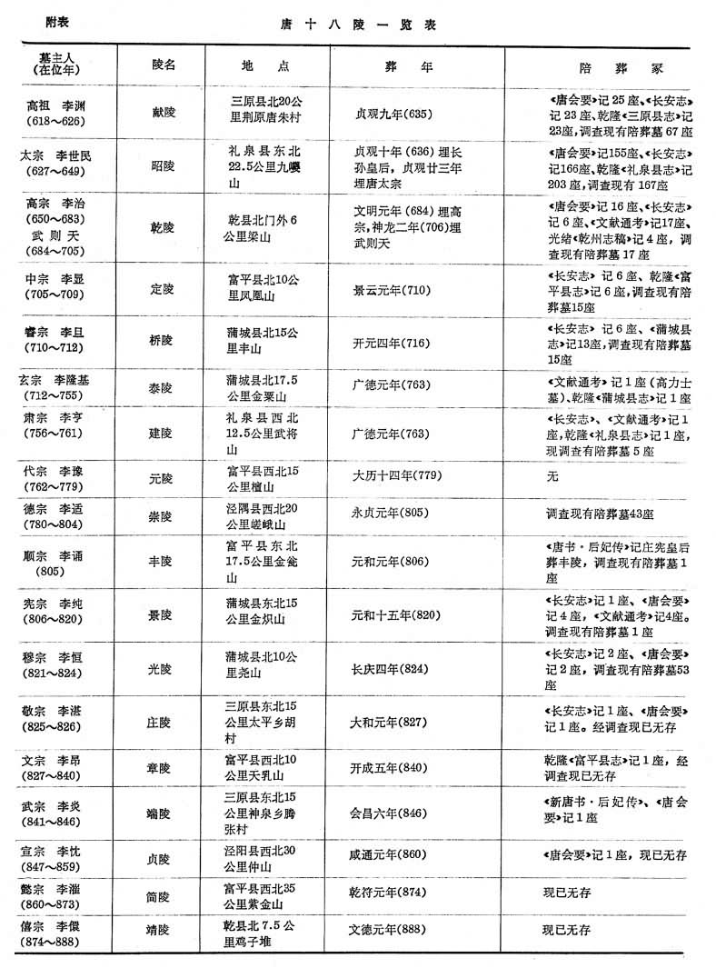
唐代帝陵除昭宗李晔陵和哀帝李祝陵分别在河南渑池和山东菏泽外,其余18座陵墓集中分布在陕西省乾县、礼泉、泾阳、三原、富平、蒲城6县,东西绵延100余公里。除乾陵外,其余各陵均被盗掘。1961年,国务院公布昭、乾2陵为全国重点文物保护单位。(参见附表)

陵墓规模和调查

据宋敏求《长安志》记载,昭陵和贞陵周围一百二十里;乾陵周围八十里;泰陵周围七十六里;定、桥、建、元、崇、丰、景、光、庄、章、端、简、靖等13陵周围四十里;献陵周围二十里。清代陕西巡抚毕沅曾对18陵进行整修,树立题碑。1953年开始,陕西省文物管理委员会多次进行调查,重点勘查了献陵、昭陵、乾陵、桥陵和建陵。

唐陵分布图 图 陵园布局

唐代陵园的平面布局,自乾陵开始形成定制。墓室在山南的半腰处,高踞陵园北部,为全陵主体建筑,四周筑围墙,为内城墙,四面有门。其外设外城墙,南面有3道门,石刻群(石狮、王宾像、碑石、石人、石马、鸵鸟和华表)置于由南而北的第二、三道门之间。第一道门外分布着皇族和文武大臣的陪葬墓。内城南门内修筑献殿,昭陵献殿遗址曾出土屋脊上的鸱吻。此外,昭陵因山南地形险阻,在陵北玄武门内修筑1座祭坛,是举行大典的场所,为唐18陵中所仅有。

献陵封土堆高21米,东西宽150米,南北长120米,系用土夯筑。桥陵陵园包括整个凤凰山,南墙长2871米,西墙长2836米,北墙东至2433米处为沟壑所断,东墙长2303米。整个平面呈规矩的带把的刀形,方向 2度,面积约852.7万平方米。建陵的内城东墙长1524米,北墙长879米,西墙长1373米,南墙长1050米,陵园面积15万多平方米。

建筑遗迹

各陵的西南面发现有建筑遗迹,文献称之为“陵下宫”(俗称皇城)。可能是当时守陵官员和宫人居住的地方。昭陵的下宫遗址,平面呈长方形,东西宽237米,南北长234米,周围墙基厚约3.5米,地面上保存大型柱础多块。建陵的下宫遗址有南北长30米的砖瓦片堆积层,砖瓦的形制与陵园各角楼及献殿遗址的相同。

陵墓石刻

唐18陵石刻是中国古代雕刻艺术的重要宝库之一,其题材和雕刻手法均大大超过了以前的陵墓石刻,既有圆雕,也有浮雕和线雕。献、昭二陵为唐初所建,制度未定,石刻题材与乾陵以后的16陵迥然不同,献陵的四门各有一对石虎,内城南门之南有石犀和石华表各一对。昭陵由于山南地形险阻,石刻群均集中在陵北山后的司马门内,有唐高宗永徽年间所立的14尊“蕃酋”像,在东西两庑还有唐太宗生前所乘的6匹战马的浮雕──昭陵六骏(见彩图)。自乾陵以后,石刻群的组合基本固定,按性质不同,可分6类:

(1)狮子;

(2)石人石马和马伕;

(3)翼兽和北门六马;

(4)“蕃酋”像;

(5)华表;

(6)碑石、无字碑和述圣记碑。唐18陵石刻大致可分为4期:

(1)初唐时期,献、昭陵石刻群组合尚无定制,献陵使用石虎守陵,石刻风格雄健有力,继承魏晋南北朝时期的风格。

(2)盛唐时期,包括乾、定、桥3陵,石刻群组合制度化,石刻群气魄雄伟。

(3)中唐以后,包括泰、建、元、崇、丰、景、光、庄等8陵,石人中出现相对而立的文臣和拄剑武将,石马矮小,石刻制作粗疏、体态无力、线条松散,说明安史乱后,唐王朝政治、经济由盛转衰。

(4)晚唐时期的章、端、贞、简、靖5陵,石刻体态瘦小,神情萎靡不振,反映了唐王朝政治、经济窘困,已濒临灭亡。在勘查中曾发现石匠的题名,如献陵的石犀上有“武德拾年九月十一日石匠小汤二记”,乾陵隧道上的填石中有石匠的人名“焦才”、“常黄”、“常惠”等。唐陵现存的碑石,计献陵2座、昭陵41座、乾陵2座、桥陵5座、泰陵1座,是研究唐代历史和书法艺术的珍贵资料。

飒露紫 白蹄乌 什伐赤 唐献陵石虎 唐献陵石犀 陪葬墓

陪葬是唐代皇室埋葬制度的一个重要组成部分,是封建帝王给予皇室人物和文武大臣的一种特殊的优遇和荣誉,也是用以笼络人心,巩固政权的一种手段。贞观二十年(646)又进一步规定了父祖陪陵,子孙从葬的制度。在18陵的范围内,陵园区和陪葬墓有严密的区划。各陵陪葬墓的数目,文献记载与实地调查结果多不符合。要弄清其准确数字,还有待于考古发掘工作。陪葬墓的外形,主要有3种:

(1)封土堆呈覆斗形,四周有围墙,南门有1对土阙,阙南立石刻,一般为皇室人物的墓葬,如昭陵的常乐公主墓、城阳公主墓,乾陵的章怀太子墓懿德太子墓永泰公主墓等。

(2)圆锥形墓。多为文武大臣,少数为皇族,这种类型数量最多。

(3)象山形墓。仿照汉茂陵卫青霍去病墓的形制修筑,昭陵的李靖墓起冢象征铁山、积石山,李墓起冢象征阴山、铁山、乌德犍山。此外,还有一些墓较特殊,如昭陵的新城公主墓和魏徵墓,分别葬于九嵕山梁的东西两侧,依山为墓,墓前有土阙和石碑;献、定、桥、庄4陵各有1座,崇陵有5座2冢相连的并蒂形陪葬墓;昭陵的高士廉墓等则无封土堆。

唐桥陵石翼兽
参考书目
  1. 陕西省文物管理委员会贺梓城:“关中唐十八陵”调查记,《文物资料丛刊》1980年3期。
  2. 昭陵文物管理所:昭陵陪葬墓调查记,《文物》1977年10期。
  3. 陕西省文物管理委员会:唐乾陵勘查记,《文物》1960年4期。
  4. 陕西省文物管理委员会:唐桥陵探测简报,《文物》1966年1期。