《“十四五”国家应急体系规划》全文(本文有删减)
为全面贯彻落实习近平总书记关于应急管理工作的一系列重要指示和党中央、国务院决策部署,扎实做好安全生产、防灾减灾救灾等工作,积极推进应急管理体系和能力现代化,根据《中华人民共和国国民经济和社会发展第十四个五年规划和2035年远景目标纲要》,制定本规划。
一、规划背景
(一)“十三五”时期取得的工作进展。“十三五”时期,各地区、各有关部门以习近平新时代中国特色社会主义思想为指导,认真贯彻落实党中央、国务院决策部署,推动应急管理事业改革发展取得重大进展,防范化解重大安全风险能力明显提升,各项目标任务如期实现。
应急管理体系不断健全。改革完善应急管理体制,组建应急管理部,强化了应急工作的综合管理、全过程管理和力量资源的优化管理,增强了应急管理工作的系统性、整体性、协同性,初步形成统一指挥、专常兼备、反应灵敏、上下联动的中国特色应急管理体制。深化应急管理综合行政执法改革,组建国家矿山安全监察局,加强危险化学品安全监管力量。建立完善风险联合会商研判机制、防范救援救灾一体化机制、救援队伍预置机制、扁平化指挥机制等,推动制修订一批应急管理法律法规和应急预案,全灾种、大应急工作格局基本形成。
应急救援效能显著提升。稳步推进公安消防部队、武警森林部队转制,组建国家综合性消防救援队伍,支持各类救援队伍发展,加快构建以国家综合性消防救援队伍为主力、专业救援队伍为协同、军队应急力量为突击、社会力量为辅助的中国特色应急救援力量体系。对标全灾种、大应急任务需要,加大先进、特种、专用救援装备配备力度,基本建成中央、省、市、县、乡五级救灾物资储备体系,完善全国统一报灾系统,加强监测预警、应急通信、紧急运输等保障能力建设,灾害事故综合应急能力大幅提高,成功应对了多次重特大事故灾害,经受住了一系列严峻考验。
安全生产水平稳步提高。不断强化党政同责、一岗双责、齐抓共管、失职追责的安全生产责任制,严格省级人民政府安全生产和消防工作考核,开展国务院安全生产委员会成员单位年度安全生产工作考核,完善激励约束机制。持续开展以危险化学品、矿山、消防、交通运输、城市建设、工业园区、危险废物等为重点的安全生产专项整治。逐步建立安全风险分级管控和隐患排查治理双重预防工作机制,科技强安专项行动初见成效。按可比口径计算,2020年全国各类事故、较大事故和重特大事故起数比2015年分别下降43.3%、36.1%和57.9%,死亡人数分别下降38.8%、37.3%和65.9%。
防灾减灾能力明显增强。建立自然灾害防治工作部际联席会议制度,实施自然灾害防治九项重点工程,启动第一次全国自然灾害综合风险普查,推进大江大河和中小河流治理,实施全国地质灾害防治、山洪灾害防治、重点火险区综合治理、平安公路建设、农村危房改造、地震易发区房屋加固等一批重点工程,城乡灾害设防水平和综合防灾减灾能力明显提升。与“十二五”时期相比,“十三五”期间全国自然灾害因灾死亡失踪人数、倒塌房屋数量和直接经济损失占国内生产总值比重分别下降37.6%、70.8%和38.9%。
(二)面临的形势。“十四五”时期,我国发展仍然处于重要战略机遇期。以习近平同志为核心的党中央着眼党和国家事业发展全局,坚持以人民为中心的发展思想,统筹发展和安全两件大事,把安全摆到了前所未有的高度,对全面提高公共安全保障能力、提高安全生产水平、完善国家应急管理体系等作出全面部署,为解决长期以来应急管理工作存在的突出问题、推进应急管理体系和能力现代化提供了重大机遇。但同时也要看到,我国是世界上自然灾害最为严重的国家之一,灾害种类多、分布地域广、发生频率高、造成损失重,安全生产仍处于爬坡过坎期,各类安全风险隐患交织叠加,生产安全事故仍然易发多发。
风险隐患仍然突出。我国安全生产基础薄弱的现状短期内难以根本改变,危险化学品、矿山、交通运输、建筑施工等传统高危行业和消防领域安全风险隐患仍然突出,各种公共服务设施、超大规模城市综合体、人员密集场所、高层建筑、地下空间、地下管网等大量建设,导致城市内涝、火灾、燃气泄漏爆炸、拥挤踩踏等安全风险隐患日益凸显,重特大事故在地区和行业间呈现波动反弹态势。随着全球气候变暖,我国自然灾害风险进一步加剧,极端天气趋强趋重趋频,台风登陆更加频繁、强度更大,降水分布不均衡、气温异常变化等因素导致发生洪涝、干旱、高温热浪、低温雨雪冰冻、森林草原火灾的可能性增大,重特大地震灾害风险形势严峻复杂,灾害的突发性和异常性愈发明显。
防控难度不断加大。随着工业化、城镇化持续推进,我国中心城市、城市群迅猛发展,人口、生产要素更加集聚,产业链、供应链、价值链日趋复杂,生产生活空间高度关联,各类承灾体暴露度、集中度、脆弱性大幅增加。新能源、新工艺、新材料广泛应用,新产业、新业态、新模式大量涌现,引发新问题,形成新隐患,一些“想不到、管得少”的领域风险逐渐凸显。同时,灾害事故发生的隐蔽性、复杂性、耦合性进一步增加,重特大灾害事故往往引发一系列次生、衍生灾害事故和生态环境破坏,形成复杂多样的灾害链、事故链,进一步增加风险防控和应急处置的复杂性及难度。全球化、信息化、网络化的快速发展,也使灾害事故影响的广度和深度持续增加。
应急管理基础薄弱。应急管理体制改革还处于深化过程中,一些地方改革还处于磨合期,亟待构建优化协同高效的格局。防汛抗旱、抗震救灾、森林草原防灭火、综合减灾等工作机制还需进一步完善,安全生产综合监管和行业监管职责需要进一步理顺。应急救援力量不足特别是国家综合性消防救援队伍力量短缺问题突出,应急管理专业人才培养滞后,专业队伍、社会力量建设有待加强。科技信息化水平总体较低,风险隐患早期感知、早期识别、早期预警、早期发布能力欠缺,应急物资、应急通信、指挥平台、装备配备、紧急运输、远程投送等保障尚不完善。基层应急能力薄弱,公众风险防范意识、自救互救能力不足等问题比较突出,应急管理体系和能力与国家治理体系和治理能力现代化的要求存在很大差距。
二、总体要求
(一)指导思想。以习近平新时代中国特色社会主义思想为指导,全面贯彻落实党的十九大和十九届历次全会精神,增强“四个意识”、坚定“四个自信”、做到“两个维护”,坚持系统观念,统筹推进“五位一体”总体布局,协调推进“四个全面”战略布局,坚定不移贯彻新发展理念,坚持稳中求进工作总基调,坚持人民至上、生命至上,坚持总体国家安全观,更好统筹发展和安全,以推动高质量发展为主题,以防范化解重大安全风险为主线,深入推进应急管理体系和能力现代化,坚决遏制重特大事故,最大限度降低灾害事故损失,全力保护人民群众生命财产安全和维护社会稳定,为建设更高水平的平安中国和全面建设社会主义现代化强国提供坚实安全保障。
(二)基本原则。坚持党的领导。加强党对应急管理工作的集中统一领导,全面贯彻党的基本理论、基本路线、基本方略,把党的政治优势、组织优势、密切联系群众优势和社会主义集中力量办大事的制度优势转化为应急管理事业发展的强大动力和坚强保障。
坚持以人为本。坚持以人民为中心的发展思想,始终做到发展为了人民、发展依靠人民、发展成果由人民共享,始终把保护人民群众生命财产安全和身体健康放在第一位,全面提升国民安全素质和应急意识,促进人与自然和谐共生。
坚持预防为主。健全风险防范化解机制,做到关口前移、重心下移,加强源头管控,夯实安全基础,强化灾害事故风险评估、隐患排查、监测预警,综合运用人防物防技防等手段,真正把问题解决在萌芽之时、成灾之前。
坚持依法治理。运用法治思维和法治方式,加快构建适应应急管理体制的法律法规和标准体系,坚持权责法定、依法应急,增强全社会法治意识,实现应急管理的制度化、法治化、规范化。
坚持精准治理。科学认识和系统把握灾害事故致灾规律,统筹事前、事中、事后各环节,差异化管理、精细化施策,做到预警发布精准、抢险救援精准、恢复重建精准、监管执法精准。
坚持社会共治。把群众观点和群众路线贯穿工作始终,加强和创新社会治理,发挥市场机制作用,强化联防联控、群防群治,普及安全知识,培育安全文化,不断提高全社会安全意识,筑牢防灾减灾救灾的人民防线。
(三)主要目标。总体目标:到2025年,应急管理体系和能力现代化建设取得重大进展,形成统一指挥、专常兼备、反应灵敏、上下联动的中国特色应急管理体制,建成统一领导、权责一致、权威高效的国家应急能力体系,防范化解重大安全风险体制机制不断健全,应急救援力量建设全面加强,应急管理法治水平、科技信息化水平和综合保障能力大幅提升,安全生产、综合防灾减灾形势趋稳向好,自然灾害防御水平明显提升,全社会防范和应对处置灾害事故能力显著增强。到2035年,建立与基本实现现代化相适应的中国特色大国应急体系,全面实现依法应急、科学应急、智慧应急,形成共建共治共享的应急管理新格局。
应急管理体制机制更加完善。领导体制、指挥体制、职能配置、机构设置、协同机制更趋合理,应急管理队伍建设、能力建设、作风建设取得重大进展,应急管理机构基础设施、装备条件大幅改善,工作效率、履职能力全面提升。县级以上应急管理部门行政执法装备配备达标率达到80%。
灾害事故风险防控更加高效。安全风险分级管控与隐患排查治理机制进一步完善,多灾种和灾害链综合监测、风险早期感知识别和预报预警能力显著增强,城乡基础设施防灾能力、重点行业领域安全生产水平大幅提升,危险化学品、矿山、交通运输、建筑施工、火灾等重特大安全事故得到有效遏制,严防生产安全事故应急处置引发次生环境事件。灾害事故信息上报及时准确,灾害预警信息发布公众覆盖率达到90%。
大灾巨灾应对准备更加充分。综合救援、专业救援、航空救援力量布局更加合理,应急救援效能显著提升,应急预案、应急通信、应急装备、应急物资、应急广播、紧急运输等保障能力全面加强。航空应急力量基本实现2小时内到达灾害事故易发多发地域,灾害事故发生后受灾人员基本生活得到有效救助时间缩短至10小时以内。
应急要素资源配置更加优化。科技资源、人才资源、信息资源、产业资源配置更趋合理高效,应急管理基础理论研究、关键技术研究、重大装备研发取得重大突破,规模合理、素质优良的创新型人才队伍初步形成,应急管理科技信息化水平明显提高,“一带一路”自然灾害防治和应急管理国际合作机制逐步完善。县级以上应急管理部门专业人才占比达到60%。
共建共治共享体系更加健全。全社会安全文明程度明显提升,社会公众应急意识和自救互救能力显著提高,社会治理的精准化水平持续提升,规范有序、充满活力的社会应急力量发展环境进一步优化,共建共治共享的应急管理格局基本形成。重点行业规模以上企业新增从业人员安全技能培训率达到100%。
三、深化体制机制改革,构建优化协同高效的治理模式
(一)健全领导指挥体制。按照常态应急与非常态应急相结合,建立国家应急指挥总部指挥机制,省、市、县建设本级应急指挥部,形成上下联动的应急指挥部体系。按照综合协调、分类管理、分级负责、属地为主的原则,健全中央与地方分级响应机制,明确各级各类灾害事故响应程序,进一步理顺防汛抗旱、抗震救灾、森林草原防灭火等指挥机制。将消防救援队伍和森林消防队伍整合为一支正规化、专业化、职业化的国家综合性消防救援队伍,实行严肃的纪律、严密的组织,按照准现役、准军事化标准建设管理,完善统一领导、分级指挥的领导体制,组建统一的领导指挥机关,建立中央地方分级指挥和队伍专业指挥相结合的指挥机制,加快建设现代化指挥体系,建立与经济社会发展相适应的队伍编制员额同步优化机制。完善应急管理部门管理体制,全面实行准军事化管理。
(二)完善监管监察体制。推进应急管理综合行政执法改革,整合监管执法职责,组建综合行政执法队伍,健全监管执法体系。推动执法力量向基层和一线倾斜,重点加强动态巡查、办案等一线执法工作力量。制定应急管理综合行政执法事项指导目录,建立完善消防执法跨部门协作机制,构建消防安全新型监管模式。制定实施安全生产监管监察能力建设规划,负有安全生产监管监察职责的部门要加强力量建设,确保切实有效履行职责。加强各级矿山安全监察机构力量建设,完善国家监察、地方监管、企业负责的矿山安全监管监察体制。推进地方矿山安全监管机构能力建设,通过政府购买服务方式为监管工作提供技术支撑。
(三)优化应急协同机制。强化部门协同。充分发挥相关议事协调机构的统筹作用,发挥好应急管理部门的综合优势和各相关部门的专业优势,明确各部门在事故预防、灾害防治、信息发布、抢险救援、环境监测、物资保障、恢复重建、维护稳定等方面的工作职责。健全重大安全风险防范化解协同机制和灾害事故应对处置现场指挥协调机制。
强化区域协同。健全自然灾害高风险地区,以及京津冀、长三角、粤港澳大湾区、成渝城市群及长江、黄河流域等区域协调联动机制,统一应急管理工作流程和业务标准,加强重大风险联防联控,联合开展跨区域、跨流域风险隐患普查,编制联合应急预案,建立健全联合指挥、灾情通报、资源共享、跨域救援等机制。组织综合应急演练,强化互助调配衔接。
(四)压实应急管理责任。强化地方属地责任。建立党政同责、一岗双责、齐抓共管、失职追责的应急管理责任制。将应急管理体系和能力建设纳入地方各级党政领导干部综合考核评价内容。推动落实地方党政领导干部安全生产责任制,制定安全生产职责清单和年度工作清单,将安全生产纳入高质量发展评价体系。健全地方政府预防与应急准备、灾害事故风险隐患调查及监测预警、应急处置与救援救灾等工作责任制,推动地方应急体系和能力建设。
明确部门监管责任。严格落实管行业必须管安全、管业务必须管安全、管生产经营必须管安全要求,依法依规进一步夯实有关部门在危险化学品、新型燃料、人员密集场所等相关行业领域的安全监管职责,加强对机关、团体、企业、事业单位的安全管理,健全责任链条,加强工作衔接,形成监管合力,严格把关重大风险隐患,着力防范重点行业领域系统性安全风险,坚决遏制重特大事故。
落实生产经营单位主体责任。健全生产经营单位负责、职工参与、政府监管、行业自律、社会监督的安全生产治理机制。将生产经营单位的主要负责人列为本单位安全生产第一责任人。以完善现代企业法人治理体系为基础,建立企业全员安全生产责任制度。健全生产经营单位重大事故隐患排查治理情况向负有安全生产监督管理职责的部门和职工大会(职代会)“双报告”制度。推动重点行业领域规模以上企业组建安全生产管理和技术团队,提高企业履行主体责任的专业能力。实施工伤预防行动计划,按规定合理确定工伤保险基金中工伤预防费的比例。
严格责任追究。健全灾害事故直报制度,严厉追究瞒报、谎报、漏报、迟报责任。建立完善重大灾害调查评估和事故调查机制,坚持事故查处“四不放过”原则,推动事故调查重点延伸到政策制定、法规修订、制度管理、标准技术等方面。加强对未遂事故和人员受伤事故的调查分析,严防小隐患酿成大事故。完善应急管理责任考评指标体系和奖惩机制,定期开展重特大事故调查处理情况“回头看”。综合运用巡查、督查等手段,强化对安全生产责任落实情况的监督考核。
四、夯实应急法治基础,培育良法善治的全新生态
(一)推进完善法律法规架构。加快完善安全生产法配套法规规章,推进制修订应急管理、自然灾害防治、应急救援组织、国家消防救援人员、矿山安全、危险化学品安全等方面法律法规,推动构建具有中国特色的应急管理法律法规体系。支持各地因地制宜开展应急管理地方性法规规章制修订工作。持续推进精细化立法,健全应急管理立法立项、起草、论证、协调、审议机制和立法后实施情况评估机制。完善应急管理规章、规范性文件制定制度和监督管理制度,定期开展规范性文件集中清理和专项审查。完善公众参与政府立法机制,畅通公众参与渠道。开展丰富多样的普法活动,加大典型案例普法宣传。
(二)严格安全生产执法。加大危险化学品、矿山、工贸、交通运输、建筑施工等重点行业领域安全生产执法力度,持续推进“互联网+执法”。综合运用“四不两直”、异地交叉执法、“双随机、一公开”等方式,加大重点抽查、突击检查力度,建立健全安全生产典型执法案例报告制度,严厉打击非法生产经营行为。全面推行行政执法公示、执法全过程记录、重大执法决定法制审核三项制度,以及公众聚集场所投入使用、营业前消防安全检查告知承诺制。健全安全生产行政处罚自由裁量标准,细化行政处罚等级。严格事故前严重违法行为责任追究,严格执行移送标准和程序,规范实施行政执法与刑事司法衔接机制。加强执法监督,完善内外部监督机制。
(三)推动依法行政决策。将应急管理行政决策全过程纳入法治化轨道,对一般和重大行政决策实行分类管理。完善公众参与、专家论证、风险评估、合法性审查、集体讨论决定等法定程序和配套制度,健全并实施应急管理重大行政决策责任倒查和追究机制。定期制定和更新决策事项目录和标准,依法向社会公布。建立依法应急决策制度,规范启动条件、实施方式、尽职免予问责等内容。深化应急管理“放管服”改革,加强事前事中事后监管和地方承接能力建设,积极营造公平有序竞争的市场环境。
(四)推进应急标准建设。实施应急管理标准提升行动计划,建立结构完整、层次清晰、分类科学的应急管理标准体系。构建完善应急管理、矿山安全等相关专业标准化技术组织。针对灾害事故暴露出的标准短板,加快制修订一批支撑法律有效实施的国家标准和行业标准,研究制定应急管理领域大数据、物联网、人工智能等新技术应用标准,鼓励社会团体制定应急产品及服务类团体标准。加快安全生产、消防救援领域强制性标准制修订,尽快制定港区消防能力建设标准,开展应急管理相关国家标准实施效果评估。推动企业标准化与企业安全生产治理体系深度融合,开展国家级应急管理标准试点示范。鼓励先进企业创建应急管理相关国际标准,推动标准和规则互认。加大应急管理标准外文版供给。
五、防范化解重大风险,织密灾害事故的防控网络
(一)注重风险源头防范管控。加强风险评估。以第一次全国自然灾害综合风险普查为基准,编制自然灾害风险和防治区划图。加强地震构造环境精细探测和重点地区与城市活动断层探察。推进城镇周边火灾风险调查。健全安全风险评估管理制度,推动重点行业领域企业建立安全风险管理体系,全面开展城市安全风险评估,定期开展重点区域、重大工程和大型油气储存设施等安全风险评估,制定落实风险管控措施。开展全国工业园区应急资源和能力全面调查,指导推动各地建设工业园区应急资源数据库。
科学规划布局。探索建立自然灾害红线约束机制。强化自然灾害风险区划与各级各类规划融合,完善规划安全风险评估会商机制。加强超大特大城市治理中的风险防控,统筹县域城镇和村庄规划建设,严格控制区域风险等级及风险容量,推进实施地质灾害避险搬迁工程,加快形成有效防控重大安全风险的空间格局和生产生活方式布局。将城市防灾减灾救灾基础设施用地需求纳入当地土地利用年度计划并予以优先保障。完善应急避难场所规划布局,健全避难场所建设标准和后评价机制,严禁随意变更应急避难场所和应急基础设施的使用性质。
(二)强化风险监测预警预报。充分利用物联网、工业互联网、遥感、视频识别、第五代移动通信(5G)等技术提高灾害事故监测感知能力,优化自然灾害监测站网布局,完善应急卫星观测星座,构建空、天、地、海一体化全域覆盖的灾害事故监测预警网络。广泛部署智能化、网络化、集成化、微型化感知终端,高危行业安全监测监控实行全国联网或省(自治区、直辖市)范围内区域联网。完善综合风险预警制度,增强风险早期识别能力,发展精细化气象灾害预警预报体系,优化地震长中短临和震后趋势预测业务,提高安全风险预警公共服务水平。建立突发事件预警信息发布标准体系,优化发布方式,拓展发布渠道和发布语种,提升发布覆盖率、精准度和时效性,强化针对特定区域、特定人群、特定时间的精准发布能力。建立重大活动风险提示告知制度和重大灾害性天气停工停课停业制度,明确风险等级和安全措施要求。推进跨部门、跨地域的灾害事故预警信息共享。
(三)深化安全生产治本攻坚。严格安全准入。加强工业园区等重点区域安全管理,制定危险化学品、烟花爆竹、矿山、工贸等“禁限控”目录,完善危险化学品登记管理数据库和动态统计分析功能,推动建立高危行业领域建设项目安全联合审批制度,强化特别管控危险化学品全生命周期管理。建立更加严格规范的安全准入体系,加强矿用、消防等设备材料安全管理,优化交通运输和渔业船舶等安全技术和安全配置。严格建设项目安全设施同时设计、同时施工、同时投入生产和使用制度,健全重大项目决策安全风险评估与论证机制。推动实施全球化学品统一分类和标签制度。
加强隐患治理。完善安全生产隐患分级分类排查治理标准,制定隐患排查治理清单,实现隐患自查自改自报闭环管理。建立危险化学品废弃报告制度。实行重大事故隐患治理逐级挂牌督办、及时整改销号和整改效果评价。推动将企业安全生产信息纳入政府监管部门信息平台,构建政府与企业多级多方联动的风险隐患动态数据库,综合分析研判各类风险、跟踪隐患整改清零。研究将安全风险分级管控和隐患排查治理列入企业安全生产费用支出范围。
深化专项整治。深入推进危险化学品、矿山、消防、交通运输、建筑施工、民爆、特种设备、大型商业综合体等重点行业领域安全整治,解决影响制约安全生产的薄弱环节和突出问题,督促企业严格安全管理、加大安全投入、落实风险管控措施。结合深化供给侧结构性改革,推动安全基础薄弱、安全保障能力低下且整改后仍不达标的企业退出市场。统筹考虑危险化学品企业搬迁和项目建设审批,优先保障符合条件企业的搬迁用地。持续推进企业安全生产标准化建设,实现安全管理、操作行为、设施设备和作业环境规范化。推动淘汰落后技术、工艺、材料和设备,加大重点设施设备、仪器仪表检验检测力度。推动各类金融机构出台优惠贷款等金融类产品,大力推广新技术、新工艺、新材料和新装备,实施智能化矿山、智能化工厂、数字化车间改造,开展智能化作业和危险岗位机器人替代示范。强化危险废物全过程监管,动态修订《国家危险废物名录》,修订危险废物鉴别、贮存以及水泥窑协同处置污染控制等标准,制定完善危险废物重点监管单位清单。建立废弃危险化学品等危险废物监管协作和联合执法工作机制,加强危险废物监管能力与应急处置技术支持能力建设。
(四)加强自然灾害综合治理。
改善城乡防灾基础条件。开展城市重要建筑、基础设施系统及社区抗震韧性评价及加固改造,提升学校、医院等公共服务设施和居民住宅容灾备灾水平。加强城市防洪排涝与调蓄设施建设,优化和拓展城市调蓄空间。增强公共设施应对风暴和地质灾害的能力,完善公共设施和建筑应急避难功能。统筹规划建设公共消防设施,加密消防救援站点。实施农村危房改造和地震高烈度设防地区农房抗震改造,逐步建立农村低收入人口住房安全保障长效机制。完善农村道路安全设施。推进自然灾害高风险地区居民搬迁避让,有序引导灾害风险等级高、基础设施条件较差、防灾减灾能力较弱的乡村人口适度向灾害风险较低的地区迁移。
提高重大设施设防水平。提升地震灾害、地质灾害、气象灾害、水旱灾害、海洋灾害、森林和草原火灾等自然灾害防御工程标准和重点基础设施设防标准。加强城市内涝治理,实施管网和泵站建设与改造、排涝通道建设、雨水源头减排工程。科学布局防火应急道路和火灾阻隔网络。完善网络型基础设施空间布局,积极推进智能化防控技术应用,增强可替代性,提升极端条件下抗损毁和快速恢复能力。加快推进城市群、重要口岸、主要产业及能源基地、自然灾害多发地区的多通道、多方式、多路径交通建设,提升交通网络系统韧性。推进重大地质灾害隐患工程治理,开展已建治理工程维护加固。开展重点岸段风暴潮漫滩漫堤联合预警,推进沿海地区海堤达标和避风锚地建设,构建沿海防潮防台减灾体系。加强国家供水应急救援基地建设。防范海上溢油、危险化学品泄漏等重大环境风险,提升应对海洋自然灾害和突发环境事件能力。加快京津冀平原沉降综合防治和地质灾害安全管理。
六、加强应急力量建设,提高急难险重任务的处置能力
(一)建强应急救援主力军国家队。坚持党对国家综合性消防救援队伍的绝对领导,践行“对党忠诚、纪律严明、赴汤蹈火、竭诚为民”重要训词精神,对标应急救援主力军和国家队定位,严格教育、严格训练、严格管理、严格要求,全面提升队伍的正规化、专业化、职业化水平。积极适应“全灾种、大应急”综合救援需要,优化力量布局和队伍编成,填补救援力量空白,加快补齐国家综合性消防救援队伍能力建设短板,加大中西部地区国家综合性消防救援队伍建设支持力度。加强高层建筑、大型商业综合体、城市地下轨道交通、石油化工企业火灾扑救和地震、水域、山岳、核生化等专业救援力量建设,建设一批机动和拳头力量。发挥机动力量优势,明确调动权限和程序、与属地关系及保障渠道。加大先进适用装备配备力度,强化多灾种专业化训练,提高队伍极端条件下综合救援能力,增强防范重大事故应急救援中次生突发环境事件的能力。发展政府专职消防员和志愿消防员,加强城市消防站和乡镇消防队建设。加强跨国(境)救援队伍能力建设,积极参与国际重大灾害应急救援、紧急人道主义援助。适应准现役、准军事化标准建设需要和职业风险高、牺牲奉献大的特点,完善国家综合性消防救援队伍专门保障机制,提高职业荣誉感和社会尊崇度。
(二)提升行业救援力量专业水平。强化有关部门、地方政府和企业所属各行业领域专业救援力量建设,组建一定规模的专业应急救援队伍、大型工程抢险队伍和跨区域机动救援队伍。完善救援力量规模、布局、装备配备和基础设施等建设标准,健全指挥管理、战备训练、遂行任务等制度,加强指挥人员、技术人员、救援人员实操实训,提高队伍正规化管理和技战术水平。加强各类救援力量的资源共享、信息互通和共训共练。健全政府购买应急服务机制,建立政府、行业企业和社会各方多元化资金投入机制,加快建立应急救援队伍多渠道保障模式。加强重点国际铁路、跨国能源通道、深海油气开发等重大工程安全应急保障能力建设。
(三)加快建设航空应急救援力量。用好现有资源,统筹长远发展,加快构建应急反应灵敏、功能结构合理、力量规模适度、各方积极参与的航空应急救援力量体系。引导和鼓励大型民航企业、航空货运企业建设一定规模的专业航空应急队伍,购置大型、重型航空飞行器,提高快速运输、综合救援、高原救援等航空应急能力。采取直接投资、购买服务等多种方式,完善航空应急场站布局,加强常态化航空力量部署,增加森林航空消防飞机(直升机)机源和数量,实现森林草原防灭火重点区域基本覆盖。完善航空应急救援空域保障机制和航空器跨区域救援协调机制。支持航空应急救援配套专业建设,加强航空应急救援专业人才培养。
(四)引导社会应急力量有序发展。制定出台加强社会应急力量建设的意见,对队伍建设、登记管理、参与方式、保障手段、激励机制、征用补偿等作出制度性安排,对社会应急力量参与应急救援行动进行规范引导。开展社会应急力量应急理论和救援技能培训,加强与国家综合性消防救援队伍等联合演练,定期举办全国性和区域性社会应急力量技能竞赛,组织实施分级分类测评。鼓励社会应急力量深入基层社区排查风险隐患、普及应急知识、就近就便参与应急处置等。推动将社会应急力量参与防灾减灾救灾、应急处置等纳入政府购买服务和保险范围,在道路通行、后勤保障等方面提供必要支持。
七、强化灾害应对准备,凝聚同舟共济的保障合力
(一)强化应急预案准备。完善预案管理机制。修订突发事件应急预案管理办法,完善突发事件分类与分级标准,规范预警等级和应急响应分级。加强应急预案的统一规划、衔接协调和分级分类管理,完善应急预案定期评估和动态修订机制。强化预案的刚性约束,根据突发事件类别和级别明确各方职责任务,强化上下级、同级别、军队与地方、政府与企业、相邻地区等相关预案之间的有效衔接。建设应急预案数字化管理平台,加强预案配套支撑性文件的编制和管理。
加快预案制修订。制定突发事件应急预案编制指南,加强预案制修订过程中的风险评估、情景构建和应急资源调查。修订国家突发事件总体应急预案,组织指导专项、部门、地方应急预案修订,做好重要目标、重大危险源、重大活动、重大基础设施安全保障应急预案编制工作。有针对性地编制巨灾应对预案,开展应急能力评估。
加强预案演练评估。制定突发事件应急预案评估管理办法和应急演练管理办法,完善应急预案及演练的评估程序和标准。对照预案加强队伍力量、装备物资、保障措施等检查评估,确保应急响应启动后预案规定任务措施能够迅速执行到位。加强应急预案宣传培训,制定落实应急演练计划,组织开展实战化的应急演练,鼓励形式多样、节约高效的常态化应急演练,重点加强针对重大灾害事故的应急演练,根据演练情况及时修订完善应急预案。
(二)强化应急物资准备。优化应急物资管理。按照中央层面满足应对特别重大灾害事故的应急物资保障峰值需求、地方层面满足启动本行政区域Ⅱ级应急响应的应急物资保障需求,健全完善应急物资保障体系,建立中央和地方、政府和社会、实物和产能相结合的应急物资储备模式,加强应急物资资产管理,建立健全使用和管理情况的报告制度。建立跨部门应急物资保障联动机制,健全跨区域应急物资协同保障机制。依法完善应急处置期间政府紧急采购制度,优化流程、简化手续。完善各类应急物资政府采购需求标准,细化技术规格和参数,加强应急物资分类编码及信息化管理。完善应急物资分类、生产、储备、装卸、运输、回收、报废、补充等相关管理规范。完善应急捐赠物资管理分配机制,规范进口捐赠物资审批流程。
加强物资实物储备。完善中央、省、市、县、乡五级物资储备布局,建立健全包括重要民生商品在内的应急物资储备目录清单,合理确定储备品类、规模和结构并动态调整。建立完善应急物资更新轮换机制。扩大人口密集区域、灾害事故高风险区域和交通不便区域的应急物资储备规模,丰富储备物资品种、完善储备仓库布局,重点满足流域大洪水、超强台风以及特别重大山洪灾害应急的物资需要。支持政企共建或委托企业代建应急物资储备库。
提升物资产能保障。制定应急物资产能储备目录清单,加强生产能力动态监控,掌握重要物资企业供应链分布。实施应急产品生产能力储备工程,建设区域性应急物资生产保障基地。选择符合条件的企业纳入产能储备企业范围,建立动态更新调整机制。完善鼓励、引导重点应急物资产能储备企业扩能政策,持续完善应急物资产业链。加强对重大灾害事故物资需求的预判研判,完善应急物资储备和集中生产调度机制。
(三)强化紧急运输准备。
加强区域统筹调配,建立健全多部门联动、多方式协同、多主体参与的综合交通应急运输管理协调机制。制定运输资源调运、征用、灾后补偿等配套政策,完善调运经费结算方式。深化应急交通联动机制,落实铁路、公路、航空应急交通保障措施。依托大型骨干物流企业,统筹建立涵盖铁路、公路、水运、民航等各种运输方式的紧急运输储备力量,发挥高铁优势构建力量快速输送系统,保障重特大灾害事故应急资源快速高效投送。健全社会紧急运输力量动员机制。加快建立储备充足、反应迅速、抗冲击能力强的应急物流体系。优化紧急运输设施空间布局,加快专业设施改造与功能嵌入,健全应急物流基地和配送中心建设标准。发挥不同运输方式规模、速度、覆盖优势,构建快速通达、衔接有力、功能适配、安全可靠的综合交通应急运输网络。加强交通应急抢通能力建设,进一步提高紧急运输能力。加强紧急运输绿色通道建设,完善应急物资及人员运输车辆优先通行机制。建设政企联通的紧急运输调度指挥平台,提高供需匹配效率,减少物资转运环节,提高救灾物资运输、配送、分发和使用的调度管控水平。推广运用智能机器人、无人机等高技术配送装备,推动应急物资储运设备集装单元化发展,提升应急运输调度效率。
(四)强化救助恢复准备。健全灾害救助机制。完善自然灾害救助标准动态调整机制。加强灾后救助与其他专项救助相衔接,完善救灾资源动员机制,推广政府与社会组织、企业合作模式,支持红十字会、慈善组织等依法参与灾害救援救助工作。健全受灾群众过渡安置和救助机制,加强临时住所、水、电、道路、通信、广播电视等基础设施建设,保障受灾群众基本生活。针对儿童特点采取优先救助和康复措施,加强对孕产妇等重点群体的关爱保护。对受灾害影响造成监护缺失的未成年人实施救助保护。引导心理援助与社会工作服务参与灾害应对处置和善后工作,对受灾群众予以心理援助。
规范灾后恢复重建。健全中央统筹指导、地方作为主体、灾区群众广泛参与的重特大自然灾害灾后恢复重建机制。科学开展灾害损失评估、次生衍生灾害隐患排查及危险性评估、住房及建筑物受损鉴定和资源环境承载能力评价,完善评估标准和评估流程,科学制定灾后恢复重建规划。优先重建供电、通信、给排水、道路、桥梁、水库等基础设施,以及学校、医院、广播电视等公益性服务设施。完善灾后恢复重建的财税、金融、保险、土地、社会保障、产业扶持、蓄滞洪区补助政策,强化恢复重建政策实施监督评估。加强灾后恢复重建资金管理,引导国内外贷款、对口支援资金、社会捐赠资金等参与灾后恢复重建,积极推广以工代赈方式。
八、优化要素资源配置,增进创新驱动的发展动能
(一)破解重大瓶颈难题。深化应用基础研究。聚焦灾害事故防控基础问题,强化多学科交叉理论研究。开展重大自然灾害科学考察与调查。整合利用中央和地方政府、企业以及其他优势科技资源,加强自主创新和“卡脖子”技术攻关。实施重大灾害事故防治、重大基础设施防灾风险评估等国家科技计划项目,制定国家重大应急关键技术攻关指南,加快主动预防型安全技术研究。
研制先进适用装备。加快研制适用于高海拔、特殊地形、原始林区等极端恶劣环境的智能化、实用化、轻量化专用救援装备。鼓励和支持先进安全技术装备在应急各专业领域的推广应用,完善《推广先进与淘汰落后安全技术装备目录》动态调整机制。着力推动一批关键技术装备的统型统配、认证认可、成果转化和示范应用。加快航天、航空、船舶、兵器等军工技术装备向应急领域转移转化。
搭建科技创新平台。以国家级实验室建设为引领,加快健全主动保障型安全技术支撑体系,完善应急管理科技配套支撑链条。整合优化应急领域相关共性技术平台,推动科技创新资源开放共享,统筹布局应急科技支撑平台,新增具备中试以上条件的灾害事故科技支撑基地10个以上。完善应急管理领域科技成果使用、处置收益制度,健全知识、技术、管理、数据等创新要素参与利益分配的激励机制,推行科技成果处置收益和股权期权激励制度。
增进国际交流合作。加强与联合国减少灾害风险办公室等国际组织的合作,推动构建国际区域减轻灾害风险网络。有序推动“一带一路”自然灾害防治和应急管理国际合作机制建设,创办国际合作部长论坛。推进中国—东盟应急管理合作。积极参与国际大科学装置、科研基地(中心)建设。
(二)构建人才集聚高地。
加强专业人才培养。建立应急管理专业人才目录清单,拓展急需紧缺人才培育供给渠道,完善人才评价体系。实施应急管理科技领军人才和技术带头人培养工程。加强应急管理智库建设,探索建立应急管理专家咨询委员会和重特大突发事件首席专家制度。将应急管理纳入各类职业培训内容,强化现场实操实训。加强注册安全工程师、注册消防工程师等职业资格管理,探索工程教育专业认证与国家职业资格证书衔接机制。依托应急管理系统所属院校,按程序和标准筹建应急管理类大学,建强中国消防救援学院。鼓励各地依托现有资源建设一批应急管理专业院校和应急管理职业学院。加强应急管理学科专业体系建设,鼓励高校开设应急管理相关专业。加强综合型、复合型、创新型、应用型、技能型应急管理人才培养。实施高危行业领域从业人员安全技能提升行动,严格执行安全技能培训合格后上岗、特种作业人员持证上岗制度,积极培养企业安全生产复合型人才和岗位能手。提升应急救援人员的多言多语能力,依托高校、科研院所、医疗机构、志愿服务组织等力量建设专业化应急语言服务队伍。
加强干部队伍建设。坚持党管干部原则,坚持好干部标准,贯彻落实新时代党的组织路线,建立健全具有应急管理职业特点的“选、育、管、用”干部管理制度,树立讲担当重担当、重实干重实绩的用人导向,选优配强各级应急管理领导班子。将应急管理纳入地方党政领导干部必修内容,开发面向各级领导干部的应急管理能力培训课程。完善应急管理干部素质培养体系,建立定期培训和继续教育制度,提升应急管理系统干部政治素养和业务能力。加大专业人才招录和培养力度,提高应急管理干部队伍专业人才比例。推进应急管理系统、国家综合性消防救援队伍干部交流,加强优秀年轻干部发现培养和选拔使用。建立健全符合应急管理职业特点的待遇保障机制,完善职业荣誉激励、表彰奖励和疗休养制度。
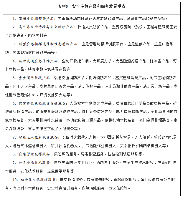
(三)壮大安全应急产业。优化产业结构。以市场为导向、企业为主体,深化应急管理科教产教双融合,推动安全应急产业向中高端发展。采用推荐目录、鼓励清单等形式,引导社会资源投向先进、适用、可靠的安全应急产品和服务。加快发展安全应急服务业,发展智能预警、应急救援救护等社区惠民服务,鼓励企业提供安全应急一体化综合解决方案和服务产品。
推动产业集聚。鼓励有条件的地区发展各具特色的安全应急产业集聚区,加强国家安全应急产业示范基地建设,形成区域性创新中心和成果转化中心。充分发挥国家安全应急产业示范基地作用,提升重大突发事件处置的综合保障能力,形成区域性安全应急产业链,引领国家安全应急技术装备研发、安全应急产品生产制造和安全应急服务发展。
支持企业发展。引导企业加大应急能力建设投入,支持安全应急领域有实力的企业做强做优,培育一批在国际、国内市场具有较强竞争力的安全应急产业大型企业集团,鼓励特色明显、创新能力强的中小微企业利用现有资金渠道加速发展。
(四)强化信息支撑保障。
广泛吸引各方力量共同参与应急管理信息化建设,集约建设信息基础设施和信息系统。推动跨部门、跨层级、跨区域的互联互通、信息共享和业务协同。强化数字技术在灾害事故应对中的运用,全面提升监测预警和应急处置能力。加强空、天、地、海一体化应急通信网络建设,提高极端条件下应急通信保障能力。建设绿色节能型高密度数据中心,推进应急管理云计算平台建设,完善多数据中心统一调度和重要业务应急保障功能。系统推进“智慧应急”建设,建立符合大数据发展规律的应急数据治理体系,完善监督管理、监测预警、指挥救援、灾情管理、统计分析、信息发布、灾后评估和社会动员等功能。升级气象核心业务支撑高性能计算机资源池,搭建气象数据平台和大数据智能应用处理系统。推进自主可控核心技术在关键软硬件和技术装备中的规模应用,对信息系统安全防护和数据实施分级分类管理,建设新一代智能运维体系和具备纵深防御能力的信息网络安全体系。
九、推动共建共治共享,筑牢防灾减灾救灾的人民防线
(一)提升基层治理能力。以网格化管理为切入点,完善基层应急管理组织体系,加强人员力量配备,厘清基层应急管理权责事项,落实基层政府及相关部门责任。加强和规范基层综合性应急救援队伍、微型消防站建设,推动设立社区、村应急服务站,培养发展基层应急管理信息员和安全生产社会监督员,建立完善“第一响应人”制度。指导基层组织和单位修订完善应急预案。引导乡镇(街道)、村(社区)防灾减灾基础设施建设有序发展,增强城乡社区综合服务设施应急功能。统筹防灾减灾救灾和巩固拓展脱贫攻坚成果,防止因灾致贫返贫。推动国家安全发展示范城市、全国综合减灾示范县(市、区、旗)和全国综合减灾示范社区创建工作,新增全国综合减灾示范社区3000个以上,充分发挥示范引领作用。指导生产经营单位加强应急管理组织建设,推动监管和服务向小微企业延伸。
(二)加强安全文化建设。深化理论研究,系统阐述新时代应急管理的丰富内涵、核心理念和重大任务,编发应急管理理论释义读本。选树、宣传英雄模范,发挥精神引领、典型示范作用。推动将安全素质教育纳入国民教育体系,把普及应急常识和自救逃生演练作为重要内容。繁荣发展安全文化事业和安全文化产业,扩大优质产品供给,拓展社会资源参与安全文化建设的渠道。推动建立公众安全科普宣教媒体绿色通道,加强基于互联网的科普宣教培训,增强科普宣教的知识性、趣味性、交互性。推动安全宣传进企业、进农村、进社区、进学校、进家庭,推进消防救援站向社会公众开放,结合防灾减灾日、安全生产月、全国消防日等节点,开展形式多样的科普宣教活动。建设面向公众的应急救护培训体系,加强“红十字博爱家园”建设,推动建立完善村(社区)、居民家庭的自救互救和邻里相助机制。推动学校、商场、地铁、火车站等人员密集场所配备急救箱和体外除颤仪。做好应急状态下的新闻宣传和舆论引导,主动回应社会关切。
(三)健全社会服务体系。实行企业安全生产信用风险分类管理制度,建立企业安全生产信用修复机制,依法依规公布安全生产领域严重失信主体名单并实施失信联合惩戒。支持行业协会制定行约行规、自律规范和职业道德准则,建立健全职业规范和奖惩机制。鼓励行业协会、专业技术服务机构和保险机构参与风险评估、隐患排查、管理咨询、检验检测、预案编制、应急演练、教育培训等活动。推进检验检测认证机构市场化改革,支持第三方检测认证服务发展,培育新型服务市场。强化保险等市场机制在风险防范、损失补偿、恢复重建等方面的积极作用,探索建立多渠道多层次的风险分担机制,大力发展巨灾保险。鼓励企业投保安全生产责任保险,丰富应急救援人员人身安全保险品种。
十、实施重大工程项目,夯实高质量发展的安全基础
(一)管理创新能力提升工程。1.应急救援指挥中心建设。
建成国家应急指挥总部,完善调度指挥、会商研判、模拟推演、业务保障等设施设备及系统。按照就近调配、快速行动、有序救援的原则推进区域应急救援中心工程建设,健全完善指挥场所、综合救援、物资储备、培训演练、装备储备、航空保障场所及配套设施。建设综合应急实训演练基地,完善室内理论教学、室外实操实训、仿真模拟救援等设施设备。完善国家应急医学研究中心工作条件。推进国家、省、市、县四级综合指挥调度平台和地方应急指挥平台示范建设,实现各级政府与行业部门、重点救援队伍互联互通、协调联动。建设重点城市群、都市圈应急救援协同调度平台。
2.安全监管监察能力建设。
制定执法装备配备标准,配齐配强各级各行业领域安全监管监察执法队伍装备,持续改善执法工作保障条件。提升安全监管监察执法大数据应用水平。建成危险化学品、矿山、城市安全、金属冶炼、油气等重大事故防控技术支撑基地。升级优化危险化学品登记管理系统。建成矿用新装备新材料安全准入分析验证实验室和火灾事故调查分析实验室,完善设备全生命周期认证溯源管理系统。充分利用现有设施,完善监管监察执法装备测试、验证、维护、校验平台和智能化矿山安全监管监察辅助决策支撑平台,加强省级安全生产技术支撑中心实验室和分区域安全生产综合技术支撑中心实验室建设。
(二)风险防控能力提升工程。3.灾害事故风险区划图编制。
开展全国地震活动断层探察,编制第六代全国地震区划图。开展全国地质灾害风险普查,编制全国地质灾害风险区划图和防治区划图。开展台风、暴雨、暴雪等气象灾害和风暴潮、海啸等海洋灾害风险调查,编制不同尺度的危险性分布和风险评估分布图。开展安全生产重点行业领域专项调查。研发区域综合风险评估、自然灾害与事故灾难耦合风险评估等关键技术,编制城市公共安全风险评估、重大风险评估和情景构建等相关技术标准。建设灾害事故风险调查、典型风险与隐患排查数据库,建设全国灾害评估与区划系统。
4.风险监测预警网络建设。
实施自然灾害监测预警信息化工程,建设国家风险监测感知与预警平台,完善地震、地质、气象、森林草原火灾、海洋、农业等自然灾害监测站网,增加重点区域自然灾害监测核心基础站点和常规观测站点密度,完善灾害风险隐患信息报送系统。建设沙尘暴灾害应急处置信息管理平台,在主要沙尘源区试点布设沙尘暴自动监测站。升级覆盖危险化学品、矿山、烟花爆竹、尾矿库、工贸及油气管道等重点企业的监测预警网络。推进城市电力、燃气、供水、排水管网和桥梁等城市生命线及地质灾害隐患点、重大危险源的城乡安全监测预警网络建设。加快完善城乡安全风险监测预警公共信息平台,整合安全生产、自然灾害、公共卫生等行业领域监测系统,汇聚物联网感知数据、业务数据以及视频监控数据,实现城乡安全风险监测预警“一网统管”。建设基于云架构的新一代国家突发事件预警信息发布系统。稳步推进卫星遥感网建设,开发应急减灾卫星综合应用系统和自主运行管理平台,推动空基卫星遥感网在防灾减灾救灾、应急救援管理中的应用。
5.城乡防灾基础设施建设。
实施地震易发地区学校、医院、体育馆、图书馆、养老院、儿童福利机构、未成年人救助保护机构、精神卫生福利机构、救助管理机构等公共设施和农村房屋抗震加固。推动基于城市信息模型的防洪排涝智能化管理平台建设。在重点城市群、都市圈和自然灾害多发地市及重点县区,依托现有设施建设集应急指挥、应急演练、物资储备、人员安置等功能于一体的综合性应急避难场所。加强城乡公共消防设施和城镇周边森林草原防火设施建设,开展政府专职消防队伍、地方森林草原消防队伍、企业专职消防队伍达标创建。加强农田、渔港基础设施建设和农村公路、隧道、乡镇渡口渡船隐患整治,实施公路安全生命防护工程、高速公路护栏提质改造和农村公路危桥改造。深入推进农村公路平交路口“一灯一带”示范工程。开展行业单位消防安全示范建设,实施高层建筑、大型商业综合体、城市地下轨道交通、石油化工企业、老旧居民小区等重点场所和易地扶贫搬迁安置场所消防系统改造,打通消防车通道、楼内疏散通道等“生命通道”。
6.安全生产预防工程建设。
实施化工园区安全提质和危险化学品企业安全改造工程,以危险工艺本质安全提升与自动化改造、安全防护距离达标改造、危险源监测预警系统建设为重点,推进化工园区示范创建,建设化工园区风险评估与分级管控平台。推进城镇人口密集区危险化学品生产企业搬迁改造。开展煤矿瓦斯综合治理和水害、火灾、冲击地压等重大灾害治理。基本完成尾矿库“头顶库”安全治理及无生产经营主体尾矿库、长期停用尾矿库闭库治理。实施“工业互联网+安全生产”融合应用工程,建设行业分中心和数据支撑平台,建立安全生产数据目录。
(三)巨灾应对能力提升工程。7.国家综合性消防救援队伍建设。
依托国家综合性消防救援队伍,建设一批国家级特种灾害救援队、区域性机动救援队、搜救犬专业救援队,在重点化工园区、危险化学品储存量大的港区所在地建设石油化工、煤化工等专业应急救援队。实施综合性消防救援装备现代化工程,补齐常规救援装备,升级单兵防护装备,加强适用于极端条件和特种类型灾害事故的单兵实时监测、远程供水、举高喷射、破拆排烟、清障挖掘等先进专业装备配备。支持区域中心城市、中西部地区和东北三省消防救援战勤装备物资建设,支持“三区三州”消防救援站配备高原抢险救援车等专用车辆装备。建设国家级综合消防救援训练基地,以及地震救援、水域救援、化工救援、森林草原防灭火、航空灭火救援、抗洪抢险等国家级专业训练基地和一批区域性驻训备勤保障基地。
8.国家级专业应急救援队伍建设。
依托应急管理部自然灾害工程抢险机构,以及水利水电建设、建筑施工领域大型企业,在洪涝、地质灾害发生频率高的地区建设区域性应急救援工程抢险队伍。依托森工企业、地方政府森林消防骨干队伍,加强黑龙江大兴安岭、内蒙古大兴安岭、吉林长白山、云南昆明、四川西昌等重点林区区域性机械化森林消防力量建设。大力提升四川、云南、西藏、新疆等地震易发高发区区域地质地震灾害救援能力。依托中央企业、地方国有骨干企业,加强矿山排水、重点地区危险化学品、重大油气储备基地及储备库、长江中上游水上、重点铁路隧道、海上油气开采应急救援队伍建设。补充更新国家级安全生产应急救援队伍关键救援装备。加强灾害事故应急救援现场技术支撑保障力量建设。完善中国救援队和中国国际救援队基础训练、航空救援、水上搜寻、应急医学救援等训练设施,配备专业救援车辆及装备。
9.地方综合性应急救援队伍建设。
结合区域性应急救援力量建设,依托现有安全生产、防灾减灾应急救援队伍和政府专职消防队伍,重点调整优化省级和地市级综合性应急救援力量,完善应急救援装备储运设施和体能、专业技战术、装备实操、特殊灾害环境适应性等训练设施,补充配备通用应急救援、应急通信、应急勘测、个体防护等装备,拓展地震搜救、抗洪抢险、火灾扑救等救援功能。
10.航空应急救援队伍建设。
提升航空综合救援能力,建设具备高原救援、重载吊装、远程侦察等能力的航空应急救援和航油航材应急保障力量。完善应急救援航空调度信息系统。建设航空应急科研基地。完善一批运输、通用机场,配备航空消防、气象保障、航油储备、夜间助航、检修维修等保障设施设备。新建应急救援飞行器维修维护基地,以及集航空应急救援训练、培训、演练、保障、服务等功能于一体的综合航空应急服务基地。完善森林航空护林场站布局,改造现有航空护林场站,新建一批全功能航站和护林机场;在森林火灾重点区域,合理布设野外停机坪和直升机临时起降场、灭火取水点和野外加油站。
11.应急物资装备保障建设。
充分利用仓储资源,依托现有中央和地方物资储备库,建设综合应急物资储备库。在交通枢纽城市、人口密集区域、易发生重特大自然灾害区域建设一批综合性国家储备基地。建设完善国家综合性消防救援队伍应急物资储备库及战勤保障站。在关键物流枢纽建设应急物资调运平台和区域配送中心,依托大型快递物流企业建设一批综合应急物资物流基地。完善国家应急资源管理平台和应急物资保障数据库,汇聚应急物资信息。
(四)综合支撑能力提升工程。12.科技创新驱动工程建设。
建设重大自然灾害风险综合防范、重特大生产安全事故防控、复合链生灾害事故防治、城市安全与应急、矿山重大灾害治理、防汛抗旱应急技术、应急医学救援等国家级实验室和部级实验室。建设地震科学实验场和地震动力学国家重点实验室。实施大灾巨灾情景构建工程。建设火灾防治、消防救援装备、防汛抗旱和气象灾害防治、应急救援机器人检测、无人机实战验证、应急通信和应急装备物联网、大型石油储罐火灾抢险救援、城市跨类灾害事故防控、煤矿深部开采与冲击地压防治、高瓦斯及突出煤矿灾害防治等研究基地。依托现有机构完善危险化学品安全研究支撑平台。优化自然灾害领域国家野外科学观测研究站布局。建设应急管理领域国家科技资源共享服务平台和重点灾害地区综合防灾减灾技术支撑平台。完善区域地球表层、巨灾孕育发生机理等模拟系统和国际灾害信息管理平台。
13.应急通信和应急管理信息化建设。
构建基于天通、北斗、卫星互联网等技术的卫星通信管理系统,实现应急通信卫星资源的统一调度和综合应用。提高公众通信网整体可靠性,增强应急短波网覆盖和组网能力。实施智慧应急大数据工程,建设北京主数据中心和贵阳备份数据中心,升级应急管理云计算平台,强化应急管理应用系统开发和智能化改造,构建“智慧应急大脑”。采用5G和短波广域分集等技术,完善应急管理指挥宽带无线专用通信网。推动应急管理专用网、电子政务外网和外部互联网融合试点。建设高通量卫星应急管理专用系统,扩容扩建卫星应急管理专用综合服务系统。开展北斗系统应急管理能力示范创建。
14.应急管理教育实训工程建设。
完善应急管理大学(筹)、中国消防救援学院和应急管理干部培训学院等院校的教学、培训、科研等设施。升级改造国家安全监管监察执法综合实训华北基地,补充油气输送管道、城市地下燃气管道、地下空间等专业领域及工贸、建筑施工等行业安全生产监管实训设施设备。改善安全监管执法人员资格考试场地条件。建设国家综合性消防救援队伍康复休整基地,完善训练伤防治、康复医疗、心理疏导、轮训休整等设备及设施。
15.安全应急装备推广应用示范。
实施安全应急装备应用试点示范和高风险行业事故预防装备推广工程,引导高危行业重点领域企业提升安全装备水平。在危险化学品、矿山、油气输送管道、烟花爆竹、工贸等重点行业领域开展危险岗位机器人替代示范工程建设,建成一批无人少人智能化示范矿井。通过先进装备和信息化融合应用,实施智慧矿山风险防控、智慧化工园区风险防控、智慧消防、地震安全风险监测等示范工程。针对地震、滑坡、泥石流、堰塞湖、溃堤溃坝、森林火灾等重大险情,加强太阳能长航时和高原型大载荷无人机、机器人以及轻量化、智能化、高机动性装备研发及使用,加大5G、高通量卫星、船载和机载通信、无人机通信等先进技术应急通信装备的配备和应用力度。
(五)社会应急能力提升工程。16.基层应急管理能力建设。
实施基层应急能力提升计划,开展基层应急管理能力标准化建设,为基层应急管理工作人员配备常用应急救援装备和个体防护装备,选取条件较好的区域建设基层移动指挥中心、基层综合应急救援服务站。编制完善应急管理培训大纲、考核标准和相关教材,开展各级应急管理工作人员专业知识培训。推进应急广播系统建设,开展农村应急广播使用人员培训和信息发布演练。在交通不便或灾害事故风险等级高的乡镇开展应急物资储备点(库)建设。
17.应急科普宣教工程建设。
实施应急科普精品工程,利用传统媒体、网站和新媒体平台等载体,面向不同社会群体开发推广应急科普教材、读物、动漫、游戏、影视剧、短视频等系列产品。建设数字防灾减灾教育资源公共服务平台、标准化应急知识科普库、公众科普宣教平台和应急虚拟体验馆。利用废弃矿山、搬迁化工企业旧址和遗留设施等,建设安全生产主题公园、体验基地;依托科技馆、城市森林公园、灾害遗址公园等设施,建设一批集灾害事故科普教育、法规政策宣传、应急体验、自救互救模拟等功能于一体的安全文化教育基地;分级建设一批应急消防科普教育基地。
十一、组织实施
(一)加强组织领导。各地区、各有关部门要根据职责分工,结合实际制定规划涉及本地区、本部门的主要目标任务实施方案,细化措施,落实责任,加强规划实施与年度计划的衔接,明确规划各项任务的推进计划、时间节点和阶段目标。健全跨地区、跨部门规划实施协同配合机制,密切工作联系、强化统筹协调,确保规划实施有序推进,确保重大举措有效落地,确保各项目标如期实现。
(二)加强投入保障。充分发挥重点工程项目的引导带动作用,按照事权与支出责任相适应的原则,加强资源统筹,在充分利用现有资源的基础上,完善财政和金融政策。各级财政结合财政收支情况,对规划实施予以合理保障。统筹资金使用,整合优化资源,形成政策合力。发挥政策导向作用,努力消除地区和城乡差异,引导多元化资金投入。
(三)加强监督评估。加强规划实施监测评估,将规划任务落实情况作为对地方和有关部门工作督查考核评价的重要内容。地方政府要加强对本地区规划实施情况的监督检查。应急管理部要组织开展规划实施年度监测、中期评估和总结评估,跟踪进展情况,分析存在的问题,提出改进建议,加强督促落实,重要情况及时向国务院报告。







