高分子胶粘剂

浏览

高分子化合物为主体的一类胶粘材料,也称高分子粘合剂或高分子粘结剂,如浆糊、鳔胶、环氧胶等。

早在一两千年前,人们就已利用天然高分子胶粘剂来制造生产工具和各种工艺品等,但合成高分子胶粘剂的使用,却只有四、五十年的历史。现在胶粘剂不仅能用来粘接纸张、织物、木材、皮革、玻璃等非金属材料,也能粘接各种金属,在航空航天、机械、轻纺、建筑、木材加工等工业,以及文物古迹的修补保护等方面都得到广泛的应用。

按来源分类

天然高分子胶粘剂

来源于动、植物,如皮胶、骨胶、血朊胶以及淀粉胶、蛋白胶、树脂胶、橡胶等。这类胶粘剂原料来源广泛,加工简便;缺点是不耐潮湿和霉菌,强度也不理想,应用范围受到一定限制。

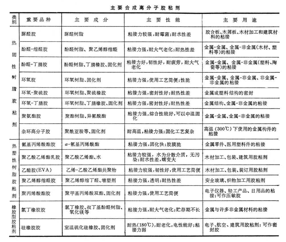
合成高分子胶粘剂

以合成聚合物或预聚体、单体为主体材料制成的胶粘剂。这类胶粘剂可按要求设计,品种繁多,性能优异(见表)。

图

按化学组成分类

热固性树脂胶粘剂

以热固性树脂如酚醛树脂、环氧树脂等为主要原料制成。它可在指定条件下进一步聚合或交联,固化成不溶、不熔的固态胶接层。这类胶具有较高的胶粘强度和耐热、耐化学介质性能,多用于胶接结构部件。由于一般的热固性树脂固化后较脆,故常用弹性体或热塑性树脂改性,以提高其疲劳强度和剥离强度。

热塑性树脂胶粘剂

以热塑性树脂如聚甲基丙烯酸酯、聚乙烯醇缩醛等为主要原料制成。它受热变软,冷却变硬,可溶于适当溶剂,有较好的粘附性和弹性,但耐热性和刚性都比较差,只能用于非结构部件的胶接。

橡胶型胶粘剂

以合成橡胶或改性的天然橡胶如氯丁橡胶、丁腈橡胶、聚硫橡胶等为原料制成。它硫化后具有优异的弹性,但机械强度较低,耐热性不高,多用于胶接柔软的或热膨胀系数相差悬殊的材料,如金属与非金属材料的粘接。

按使用性能分类

结构胶粘剂

是20世纪40年代为适应飞机制造业的需要而发展起来的。其胶接接头具有高的机械强度。它不仅能胶接长期承受一定动、静载荷的结构件,而且还具有一定的耐热、耐液体介质、耐老化、耐疲劳及低蠕变等性能。常用的品种有:酚醛-缩醛、酚醛-丁腈、酚醛-环氧等。

快速固化胶粘剂

α-氰基丙烯酸酯单体为主要成分制成。由于单体分子中有很强的电负性基团(氰基和酯基),很容易在痕量水或弱碱的催化下进行负离子聚合,在常温、常压下几分钟即能快速固化。这类胶的粘度低,透明性好,使用方便,对金属和多数非金属均有较好的粘附性,广泛用于仪器仪表胶接和外科手术中;缺点是有刺激味,性脆,不耐热。

丙烯酸酯反应性胶粘剂

以丙烯酸酯单体和橡胶、丙烯腈-丁二烯-苯乙烯共聚物(ABS 树脂)或氯磺化聚乙烯等弹性体为主体,使用时加入过氧化物和适当促进剂,使丙烯酸酯与弹性体接枝共聚合而固化。其特点是固化快,收缩率低,可粘接带油表面,粘接工艺简便,粘接接头剥离强度较高,是一种有发展前途的胶粘剂。

厌氧胶

一种在氧气存在时抑制固化,隔绝氧气时自行固化的胶粘剂,例如丙烯酸酯厌氧胶,其主要成分是丙烯酸双酯,配有引发剂、促进剂、稳定剂等。这类胶多用于紧固螺栓、轴套装配、填隙密封等。

热熔胶

在熔融状态下涂布,冷却后变成固态的一种热塑性胶粘剂。它的主体原料是烯类单体的共聚物(如乙醋胶等)、聚酰胺、聚氨酯等,主要用于包装、化工及轻工制品等方面。

压敏胶

一种能长期保持粘性,可在轻微压力下立即与多数固体表面粘合的粘弹性胶粘剂。其中,橡胶型压敏胶以天然橡胶、聚异丁烯、丁基橡胶等为主要原料,为了提高其耐热性和持久性,多将橡胶部分硫化,另外加入树脂胶料以提高其粘着性;聚丙烯酸酯型压敏胶主要以丙烯酸酯类为原料,最大优点是耐老化性好,近年来发展较快。此外,热塑性弹性体也是有前途的压敏胶原料。由于压敏胶使用方便,已广泛用于包装、医药、电器绝缘和日常生活等方面。

密封胶

起填充缝隙、密封和连接作用。常用的胶料有:聚硫橡胶、硅橡胶、氟橡胶和聚丙烯酸酯等,主要用于航空、航天、船舶中电子元件和机械设备的密封和填隙。

随着合成高分子材料的发展,胶粘剂目前正朝着高强度、耐高温、高耐久性、低毒以及工艺简便、成本低廉的方向发展。为了减少溶剂的毒害,溶剂型胶粘剂将逐步被水剂胶粘剂(水溶型和水分散型)和无溶剂胶粘剂所取代;根据自动化、连续化生产的需要,将发展快速固化胶粘剂;为节约能源,将发展常温和中温固化胶粘剂,高频、微波和紫外线固化新工艺也在积极开发中。

参考书目
  1. 杨玉昆等编著:《合成胶粘剂》,科学出版社,北京,1980。