[Æ´Òô]£ºdizhen liedu
[ÍâÎÄ]£ºseismic intensity
µØÕð·¢Éúʱ£¬ÔÚ²¨¼°·¶Î§ÄÚÒ»¶¨µØµãµØÃæÕ𶯵ļ¤Áҳ̶ȡ£Õâ¸ö¸ÅÄîµÄ½¨Á¢ÊǺ͡°µØÕðÁÒ¶È±í¡±µÄ±à¶©ÁªÏµÔÚÒ»ÆðµÄ¡£ÁҶȱíͨ³£°ÑÔÚµØÃæÉϸÐÊܵ½µÄµØÕðÇ¿Áҳ̶ȣ¬´ÓÎ޸е½»ÙÃ𣬻®·ÖΪÈô¸É¡°¶È¡±£¬ÒÔºê¹ÛµÄµØÕðÓ°Ï죬ÈçÈ˵ĸоõ£¬ÎïÌåµÄ·´Ó¦£¬½¨ÖþÎïµÄÆÆ»µ£¬µØÃæ¾°¹ÛµÄ±ä»¯µÈÏÖÏó£¬×÷Ϊ»®·ÖÁҶȵıêÖ¾¡£Òò´ËÒ²ÓÐÈ˰ÑÁҶȶ¨ÒåΪµØÕðÆÆ»µÐԵij߶ȣ¬»òΪµØÕðÔì³ÉµÄÓ°ÏìµÄ³ß¶È¡£¾¡¹ÜÌá·¨²»Ò»£¬µ«Æäº¬Òå»ù±¾ÉÏÊÇÒ»Öµġ£
µØÕðÁÒ¶ÈÓ¦µ±Í¬µØÕðÕð¼¶ÑϸñÇø·Ö¡£¶ÔÓÚij´ÎµØÕð£¬Õð¼¶ÊǸöÒ»¶¨µÄÊýÖµ£¬ÊÇÖ¸µØÕðËùÊͷŵÄÄÜÁ¿µÄ¼¶±ð¶øÑÔ£¬´ú±í×ÅÕâ´ÎµØÕðµÄ´óС¡£ÁÒ¶ÈÔòÔÚͬһ´ÎµØÕðÖÐÒòµØ¶øÒì¡£Ò»°ãÕðÖÐËùÔÚµØÇøÁÒ¶È×î¸ß£¬³ÆÎª¼«ÕðÇø¡£Ëæ×ÅÕðÖоàµÄÔö´ó£¬ÁÒ¶È×ܵÄÇ÷ÊÆÊÇÖð½¥½µµÍ£¬µ«ÓÉÓÚÖÖÖÖÆäËûÒòËØµÄÓ°Ï죬ÄÑÃâÓÐÆð·ü²»¶¨µÄ±ä»¯¡£
ÁҶȱíµÄÑݱä
×îÔç³öÏÖµÄÁҶȱíÊǼÓ˹Ëþ¶ûµÏ(J.Gastaldi)ÔÚ 1564ÄêÒâ´óÀû°¢¶û±°Ë¹É½µØÕðʱËùʹÓõÄÁÒ¶È±í¡£ÒԺ󼸰ÙÄ꣬¸÷¹úÑо¿ÕßÂ½ÐøÐÞ¶©Á˼¸Ê®ÖÖÁÒ¶È±í£¬µ«Ö»Óм¸ÖÖÁ÷ÐÐÓÚÊÀ¡¢1874¡«1878ÄêÒâ´óÀûÂÞÎ÷£¨M.S.de Rossi£©±àÖÆ³ÉµÚÒ»¸öÓÐʵÓüÛÖµµÄÁÒ¶È±í£»1881Ä꣬ÈðÊ¿¸£À×¶û(F.A.Forel)Ò²¶ÀÁ¢µØÌá³öÒ»¸öÄÚÈÝÏàËÆµÄÁÒ¶È±í¡£¶þÈËÓÚ1883ÄêÁªÃû·¢±íÁËÂÞÎ÷£¸£À×¶ûÁÒ¶È±í£¬¹²·Ö10¶È£¬ÖÁ½ñ»¹Á÷ÐÐÓÚÅ·ÖÞijЩµØÇø¡£1888ÄêÃÀ¹ú»ô¶ûµÇ(E.S.Holden)Ìá³öµØÕðÁ¦µÄ¸ÅÄÈÏΪ½¨ÖþÎïÖ®ËùÒÔÔâÊܵØÕðÆÆ»µÊÇÓÉÓÚµØÕðÁ¦µÄ×÷Ó㬲¢¸øÂÞÎ÷£¸£À×¶ûÁҶȱíÅäÉÏÁ˼ÓËٶȵ±Á¿¡£1902ÄêÒâ´óÀûÂó¼ÓÀû(G.Mercalli)¶ÔÂÞÎ÷-¸£À×¶ûÁҶȱí×÷Á˸Ľø¡£1904ÄêÒâ´óÀû¿²¿¨Äá(A. Cancani)ÓÖ°ÑÂó¼ÓÀûËù¸Ä½øµÄÁҶȱí´Ó10¶ÈÀ©Õ¹Îª12¶È£¬²¢²Î¿¼ÁËÃ×¶û¶÷(J.Milne)ºÍ´óÉ·¿¼ªµÄÑо¿½á¹û£¬¸øÃ¿¶ÈÅäÉϼÓËٶȵ±Á¿¡£Õâ¾ÍÊÇÂó¼ÓÀû-¿²¿¨ÄáÁÒ¶È±í¡£1912Ä꣬µÂ¹úÎ÷±´¸ñ(A.Sieberg)ÔÙ½«Âó¼ÓÀûÁҶȱíÐ޸ģ¬°Ñ±íÖÐ×î¸ßÁÒ¶È·ÖΪÈý¶È³ÉΪÂó¼ÓÀû-¿²¿¨Äá-Î÷±´¸ñÁÒ¶È±í£¬µ«±íÖÐÎÞ¼ÓËٶȵ±Á¿¡£ÒÔÉϼ¸ÖÖÁҶȱíÖÁ½ñ¶¼»¹ÔÚÅ·ÖÞʹÓá£1931Ä꣬ÎéµÂ(H.O.wood)ºÍŦÂü(F.Neumann)ÓÖ½«Âó¼ÓÀû-¿²¿¨Äá-Î÷±´¸ñÁҶȱí¼ÓÒԸĽø£¬³ÆÎªÐ޸ĵÄÂó¼ÓÀû(ModifiedMercalli)ÁÒ¶È±í£¬¼ò³Æ M.MÁÒ¶È±í¡£ÕâÊÇĿǰÔÚÃÀ¹úºÍÐí¶àÆäËû¹ú¼ÒͨÐеÄÁÒ¶È±í¡£
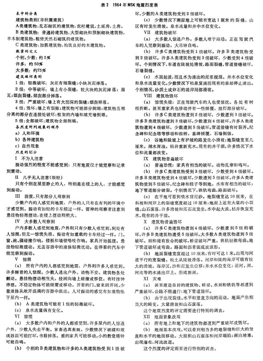
Ðí¶à¹ú¼Ò¶©ÓоßÓб¾¹úÌØÉ«µÄÁÒ¶È±í¡£ÈÕ±¾ÑØÓÃÈÕ±¾ÆøÏóÌüÁÒ¶È±í£¬ÒÔÎÞ¸ÐΪÁã¶È£¬½«Óиз¶Î§·ÖΪ 7¶È¡£ËÕÁª×Ô50Äê´ú³õÒÔÀ´²ÉÓÃËÕÁª¿ÆÑ§ÔºµØÇòÎïÀíÑо¿Ëù±à¶©µÄÁÒ¶È±í£¬·Ö12¶È£¬Í¬¹ú¼Êϰ¹ßÒ»Ö¡£ÖйúÓÚ1957ÄêÖÆ¶©ÁË¡¶ÐµÄÖйúµØÕðÁÒ¶È±í¡·£¬Í¬ËÕÁªµÄÁҶȱíÏà½ü¡£1980ÄêÓֱඩÁË¡¶ÖйúµØÕðÁҶȱí(1980)¡·£¨¼û±í1£©£¬¶Ôǰ±í×÷Á˺ܴó¼ò»¯£¬²¢¼ÓÈëÁ˼ÓËٶȺÍËٶȵij߶ȡ£1964Ä꣬ÓÉÓÚÒªÇóÖÆ¶©Ò»¸öÈ«ÊÀ½çͨÓõÄÁҶȱíµÄºôÉù¸ßÕÇ£¬ÔÚ¹ú¼ÊµØÕðѧºÍµØÕ𹤳̻áÒéÉϲÉÓÃ÷µÂΤ½Ü·ò(§³.§££®§®§Ö§Õ§Ó§Ö§Õ§Ö§Ó)¡¢Ê©Åî»ôÒÁ¶û(W.Sponheuer)ºÍ¿¨¶ûÄá¿Ë(V. Karnik)ÈýÈËÆð²ÝµÄÁҶȱí×÷ΪÊÔÐеĹú¼ÊÁÒ¶È±í£¬¼ò³ÆMSKÁÒ¶È±í£¨¼û±í2£©£¬Õâ¸ö±í¸½ÓжÔÓ¦ÓÚÁҶȵĵØÃæ¼ÓËÙ¶È¡¢ËٶȺ͵ØÕð¼ÆÎ»ÒÆ¡£
ÁÒ¶ÈÎïÀí±ê×¼µÄÑо¿
ÁҶȱíÖ÷ÒªÊÇÒÔµØÕðÔì³ÉµÄºê¹ÛÏÖÏóÀ´»®·ÖÁҶȵġ£ÕâÊÇÓÉÓÚµØÕð·¢Éúʱ£¬ºÜÄÑËæ´¦È¡µÃµØÃæÔ˶¯µÄÒÇÆ÷¼Ç¼£¬ÈËÃDz»µÃ²»´Óºê¹ÛÏÖÏóÀ´ÅбðÁҶȸߵ͡£µ«ºê¹ÛÁÒ¶È±í£¬²»ÂÛ¶©µÃÈçºÎÍêÉÆ£¬ÖÕ²»Äܳ¬Ô½¶¨ÐԵĽçÏÞ£¬ÔÙÔò²»ÄÜÅųý¹Û²ìÕßµÄÖ÷¹ÛÒòËØ¡£Òò´ËѰÕÒͬÕðº¦ÏÖÏóÃÜÇÐÏà¹Ø£¬²¢±ãÓÚÓÃÒÇÆ÷²â¶¨µÄÁÒ¶ÈÎïÀí±ê×¼Ò»Ö±ÊÇÈËÃÇ×·ÇóµÄÄ¿±ê¡£Ê×Ïȱ»Ñо¿µÄÎïÀíÁ¿ÊǵØÃæ¼ÓËÙ¶È·åÖµ¡£³ö·¢µãÊÇÈÏΪµØÕðÆÆ»µÏÖÏóÄ˵ØÕð¹ßÐÔÁ¦ËùÔì³É£¬¶ø¹ßÐÔÁ¦¾ö¶¨ÓÚµØÃæ¼ÓËÙ¶È¡£×îÔç´óÉ·¿¼ª´ÓµØÕðʱ±®Ê¯Çãµ¹Çé¿öÍÆËãÁҶȵļÓËٶȵ±Á¿¡£ÒÔºó´ÓµØÃæ¼ÓËٶȵÄʵ¼Ê¼Ç¼ȥѰÕÒ¼ÓËÙ¶È·åֵͬÁҶȵÄͳ¼Æ¹ØÏµµÄÑо¿ºÜ¶à£¬µ«½á¹û²»Ò»¡£Ëæ×Ź۲â×ÊÁϵĻýÀÛ£¬¶ÔÓ¦ÓÚÒ»¶¨ÁҶȵÄͳ¼ÆÆ½¾ù¼ÓËÙ¶ÈÊýÖµÓв»¶ÏÔö´óÖ®ÊÆ£¬µ«Ê¼ÖÕ±£³ÖÁÒ¶ÈÿÔöÒ»¶È£¬¼ÓËÙ¶È´óÖ¼ӱ¶µÄ¹æÂÉ¡£Ëúó±»Ñо¿µÄÎïÀíÁ¿ÊǵØÃæËÙ¶È·åÖµ¡£ÕâÊÇÓÉÓÚ±¬Õ¨Ð§Ó¦ÊÇÒÔµØÃæËÙ¶È·åֵΪ³ß¶È£¬¶øÇÒËٶȱêÖ¾×ŵØÕ𲨴«µÝµÄ¶¯ÄÜ¡£ÔÚ60Äê´úŦÂüÌá³öÁ˶ÔÓ¦ÓÚÁҶȵÄËÙ¶ÈÖ¸±ê£¬µ«ÒÔºóÓиüеÄÊý¾Ý¡£
30Äê´ú£¬µØÕð·´Ó¦Æ×£¨¼´µ¥Öʵã°ÚÔÚµØÕð×÷ÓÃϵķ´Ó¦£¬ÈçÖʵãµÄÎ»ÒÆ¡¢ËÙ¶È¡¢¼ÓËٶȵÈÓë°ÚµÄƵÂÊ¡¢×èÄáµÄ¹ØÏµ£©ÀíÂÛ½¨Á¢ºó£¬±´Äá°Â·ò(H.Benioff)ÓÚ1934ÄêÌá³öÒÔÁã×èÄáÎ»ÒÆ·´Ó¦Æ×ÇúÏßÔÚÒ»¶¨ÆµÂÊ·¶Î§ÄÚËù°üº¬µÄÃæ»ý×÷ΪÁҶȱê×¼£¬ÈÏΪÕâ¸öÖµ¿ÉÒÔ·´Ó³µØÕðÆÆ»µÁ¦µÄ×ÛºÏЧӦ¡£ÆäºóÓÐÁ½¸ö¼ûÖîʵʩµÄ·½°¸¡£ÆäÒ»ÊÇ÷µÂΤ½Ü·ò½¨ÒéµÄ¡°ÒÇÆ÷ÁÒ¶È¡±¡£ËûÉè¼ÆÁËÒ»¸öµØÕð¼Æ£¬ÓÉÒ»¸öË«×ÔÓɶÈÇòÃæ°Ú¹¹³É£¬ÖÜÆÚȡΪ0.25Ã룬¶ÔÊýË¥¼õȡΪ0.50¡£È¡°ÚÔÚµØÕðʱµÄ×î´óÎ»ÒÆÎªÁÒ¶ÈÖ¸±ê£¬ÒòΪËüÏóÕ÷×ÅÆÕͨ½¨ÖþÔÚµØÕðʱµÄ×î´ó°Ú¶¯¡£ÁíÒ»ÊǺÀ˹ÄÉ(G.W.Housner)Ìá³öµÄ¡°Æ×ÁÒ¶È¡±£¬¼´ËÙ¶È·´Ó¦Æ×ÇúÏßÔÚÖÜÆÚ0.1¡«2.5ÃëÇø¼äÄÚËù°üº¬µÄÃæ»ý¡£Ëû¸ù¾Ý´óÁ¿¼ÆË㣬ÈÏΪÔÚ´ËÖÜÆÚÇø¼ä£¬ËÙ¶È·´Ó¦Æ×ÖµÊDZ仯²»´óµÄ£¬Òò¶øÉè¼ÆÁËÒ»¸öÏàÓ¦µÄ²â¶¨ËÙ¶ÈÆ×Æ½¾ùÖµµÄµØÕð¼Æ¡£Æä¹¹ÔìÔÀíºÍ÷µÂΤ½Ü·òµØÕð¼ÆÏàËÆ£¬Ö»ÊÇÖÜÆÚÈ¡0.75Ã룬×èÄáÈ¡10£¥ÁÙ½ç×èÄá¡£
ÔçÔÚ±¾ÊÀ¼Í³õ¾ÍÓÐÈËÈÏΪµØÕðÓ°ÏìµÄ´óС¾ö¶¨ÓÚµ¥Î»Ê±¼äÄÚµØÕð²¨Í¨¹ý²¨Ç°µ¥Î»Ãæ»ý´«µÝµÄÄÜÁ¿¡£Î¤Ë¹ÌؼӵÂ(H. M. Westergaard£¬1933)½¨ÒéÒÔµ¥Î»Ìå»ýµÄ×î´ó¶¯ÄÜ×÷ΪÁҶȱê×¼¡£Ã·µÂΤ½Ü·ò(1961)¼ÆËãÁ˵ØÕðÄÜÁ¿ÃܶȺ͵ØÕðÁҶȵĹØÏµ£¬²¢ÁÐÈëËû×Ô¼º±à¶©µÄÁÒ¶È±í¡£»¹ÓÐһЩ½¨ÒéµÄÁҶȱê×¼£¬²»ÊÇÖ±½Ó±íʾµØÕð²¨ÄÜÁ¿£¬¶øÊÇ´ÓËüÑÜÉú³öÀ´µÄ£¬Èç¼ÓËÙ¶ÈÆ½·½¶Ôʱ¼äµÄ»ý·Ö¡¢¼ÓËٶȾù·½¸ùµÈ¡£ÓÉÓÚÈκε¥Òò×Ӻͺê¹ÛÁҶȵÄͳ¼ÆÏà¹ØÐÔ¶¼²»¹»ÀíÏ룻Êý¾ÝµÄÀëÉ¢¶ÈºÜ´ó£¬Ðí¶àÑо¿ÕßÖð½¥ÇãÏòÓÚÓöàÒò×ÓÀ´±íʾÁÒ¶È£¬ÖÂÁ¦ÓڰѵØÃæÔ˶¯µÄÕñ·ù¡¢ÆµÂÊ¡¢³ÖÐøÊ±¼äµÄÌØÕ÷¶¼·´Ó³µ½ÁҶȵıê×¼ÖÐÈ¥£»Ò²ÓеÄÑо¿ÕßÊÔͼÓò»Í¬µÄÒò×ÓÀ´ÊÊÓ¦²»Í¬µÄÇé¿ö¡£×ÜÖ®£¬Ê²Ã´ÎïÀíÁ¿ÊÇÁҶȵÄ×î¼Ñ±ê×¼»¹ÊǸö̽Ë÷ÖеÄÎÊÌ⣬ÓдýÓÚͨ¹ý½øÒ»²½µÄÀíÂÛ̽ÌÖºÍʵ¼Ê¹Û²âÀ´Ä±Çó½â¾ö¡£
µØÕðÁҶȵÄÓ¦ÓÃ
ÔÚµØÕð·¢ÉúÖ®ºó£¬¿ÉÒÔ¸ù¾Ý¸÷µØÁÒ¶ÈµÄÆÀ¶¨»æÖƵÈÕðÏßͼÒÔ·´Ó³µØÕðÓ°ÏìµÄȫò¼°ÆäË¥¼õ¹æÂÉ;¿ÉÒÔ´ÓµÈÕðÏßͼµÄÐÎÌ¬ÍÆÂÛÕðÔ´»úÖÆµÄÌØÕ÷;´ÓÁҶȵķֲ¼Òì³£Ñо¿³¡µØÌõ¼þ¶ÔµØÃæÕ𶯵ÄÓ°Ï죻»¹¿ÉÒÔÒÔÁÒ¶ÈΪ±³¾°À´×ܽὨÖþÎïµÄ¿¹Õð¾Ñé¡£¹Å´úµÄÀúÊ·µØÕð×ÊÁÏ£¬Ò»°ãÖ»ÓеØÕðÏÖÏóµÄÃèÊö£¬Ã»ÓÐÒÇÆ÷¼Ç¼£¬Ò²Ö»ÓÐͨ¹ýºê¹ÛÁҶȵĸÅÄîÀ´¼ÓÒÔÕûÀíºÍÀûÓá£ÔÚ·ÀÓùµØÕð·½Ã棬ȫÊÀ½ç¸÷¹úͨ³£°Ñ¹úÍÁ»®·ÖΪµØÕðΣÏճ̶Ȳ»Í¬µÄµØÇø£¬½¨Á¢²»Í¬µÄÉè·À±ê×¼£¬³ÆÎªÁÒ¶ÈÇø»®¡£½¨ÖþÎïµÄ¿¹ÕðÉè¼ÆÍ¨³£ÊÇÔÚÒ»¶¨µØÕðÁÒ¶È£¨ºê¹ÛÁÒ¶È»òµØÃæÔ˶¯ÎïÀí²ÎÊý£©µÄǰÌáϽøÐС£
Õâ¸öÁÒ¶ÈµÄÆÀ¶¨ÐèÒª½øÐÐÌØ±ðµÄµ÷²é¡£