[拼音]:renjiguanxi huodong zhongile lilun
[外文]:κонцепция деятельностного опосредствования межличностныⅹ отнощений
苏联社会心理学中的一种群体心理学理论,形成于20世纪60年代中期至70年代中期,最初曾称为群体积极性的层次测定观点。代表人是Α.Β.彼得罗夫斯基。
彼得罗夫斯基在他所著的《集体的社会心理学》中指出,他的理论的基本思想是,解释群体内部和集体内部过程、相互作用和相互关系的一切现象都要以它们随群体活动的目的、价值和内容而转移为基础。并认为,以活动为中介是集体形成的因素,它决定某群体可能从属的类型,是集体内部过程复杂的多水平结构的原因,产生大量的人际关系现象(集体成员自决、价值定向一致、群体有效情绪认同、参照性等)。他的这种理论开辟了用实验手段研究人际关系的道路。他从这种理论观点出发解释有关群体的各种问题。
群体及其形成彼得罗夫斯基从活动中介理论出发,把群体定义为:群体是人们的共同体,他们按某个或某些特征结合在一起,而这些特征都与他们所进行的包括交往的共同活动有关。虽然广义地说,按某种特征结合起来的人们的共同体都可称为群体,但在这个定义中强调的则是所进行的共同活动。彼得罗夫斯基认为,人们之结合成为群体,是因为他们要在群体中从事共同活动。这种共同活动指向于一定的社会目的。群体则是这种共同活动的主体。由于群体成员所从事的共同活动在内容和形式上具有一致性,才产生如群体的兴趣、需要、目的、规范、价值、舆论等这样一些群体心理特征,才产生群体成员间的亲近感、团结性等心理共同性。同时,由于参加具有社会意义的共同活动,群体也就把社会和成员个人联系起来。所以,共同活动是群体得以形成的根本原因,群体成员参加共同活动是他们形成心理共同性的先决条件。这样,群体也就成了真正的社会心理现象,成了社会心理学的研究对象。
群体的类型和发展水平彼得罗夫斯基把群体划分为4种类型(或发展水平),即①松散群体:指个人间的关系不以共同活动的内容为中介的共同体,如公共汽车上或晚会上人们的偶然聚会。
(2)联合群体或合作群体:指个人间的关系以对每个人有个人意义的共同活动内容为中介的群体,如达到一定团结水平的学习小组,每个人的成就和报酬有赖于共同努力的生产班组等。
(3)集体:指个人间的关系以有个人意义和社会价值的共同活动内容为中介的群体。
(4)小集团:指个人间的关系以对成员有个人意义、但其目标妨碍社会利益的(有时是反社会的)共同活动内容为中介的群体,如犯罪集团。彼得罗夫斯基用图来表示不同类型群体的典型特征(见图)。
图中Ⅰ表示高度团结的集体──共同活动符合社会进步的要求,在决定个人间关系中起中介作用的程度高;Ⅱ表示联合群体或合作群体──共同活动符合社会进步的要求,但在决定个人间关系中起中介作用的程度低;Ⅲ表示组织严密的犯罪集团──共同活动是反社会的,在决定个人间关系中起中介作用的程度高;Ⅳ表示组织松散的犯罪团伙──共同活动是反社会的,在决定个人间关系中起中介作用的程度低,甚或没有;Ⅴ表示典型的松散群体──共同活动的性质、在决定个人间关系中所起的中介作用都处于O点上。这样,现实社会生活中的各种各样的群体就都可以在图中找到自己的相应位置。彼得罗夫斯基划分群体的方法强调了共同活动所起的中介作用,同时又考虑了共同活动的社会方向性。
集体中人际关系的层次分析苏联社会心理学特别注意研究集体问题。认为集体是群体发展的高级形式。彼得罗夫斯基把集体中的人际关系归纳为3个层次,即①表层:在这个层次上,个人间的关系是建立在直接接触、情感联系的基础之上的比较表面的关系,如好感和反感、群体的相容、动作的协调、接触的难易、趣味是否相投等。一般来说,社会测量就是在这个层次上进行的。
(2)深层:在这个层次上,个人间的关系是以群体共同活动的内容和价值为中介的。在这里,人与人的关系表现为把别人看成是群体共同活动的参加者、工作上的同志。
(3)核心层:在这个层次上,所有群体成员都接受群体共同活动的统一目的,并在此基础上发展群体的内部关系。这是群体内人际关系发展的最高水平,正因为达到了这种水平,群体才变成了集体。
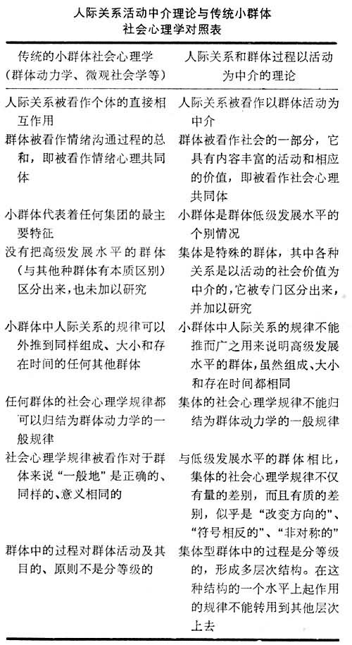
与传统的小群体社会心理学相对照彼得罗夫斯基认为,人际关系活动中介理论在一些基本观点方面,实际上是与整个传统的小群体社会心理学相对立的。他把两者在研究群体心理上的方法论区别列成对照表。