鱼病

致病因素作用于鱼体时鱼的正常生命活动受扰乱的现象。鱼病广义上还包括其他水生动物的病害。由于鱼病的流行对渔业生产的威胁十分严重,故研究鱼病的病原、病因、发病机理和防治手段,以控制其流行,具有重要经济意义。

防治简史

中国在公元前 5世纪时的《养鱼经》中,就指出养鱼的周围环境必须适合养殖鱼类的生活习性,鱼才能健康成长。至北宋,苏轼的《物类相感志》中有“鱼瘦而生白点者名虱,用枫树皮投水中则愈”的记载,其中的“虱”就是常见的鱼寄生虫小瓜虫。明代《农政全书》载有“鱼虱如小豆大,似团鱼,……凡取鱼,见鱼瘦,宜细检视之,有,则以松毛遍池中浮之,则除”。进一步描述了鱼类寄生虫鲺的形态和防治方法。

将鱼病作为一门学科进行研究始于19世纪。20世纪30年代国际上很多学者对疖疮病、粘细菌性鱼病的病原学、病理学、流行病学和药物防治等作了较多的研究。50年代后欧、美国家又研究了普遍流行的鱼类寄生虫病,如由粘孢子虫引起的旋转病、小瓜虫病、车轮虫病、复口吸虫病和锚头鳋病等的生物学和防治方法。与此同时,在K.沃尔夫1957年首次分离到传染性胰脏坏死病毒(IPNV)后,国际上开始了对鱼类病毒的系统研究,除分离病毒病原、研究病毒病的发生和传播外,还重点研制弱毒化、非活化疫苗以进行预防。

中国于1953年由倪达书在浙江建立了第一个鱼病研究机构──菱湖鱼病工作站。此后全国各地对细菌性肠炎病、赤皮病、斜管虫病、小瓜虫病等20余种主要鱼病的病原生物学、病理学和流行病学等进行了研究并提出了防治方法,还进行了全国主要河流、湖泊的鱼病病原区系调查和疫苗研制等。

种类

按不同的病原大致可分为传染性鱼病、侵袭性鱼病和非寄生物引起的鱼病3大类。

传染性鱼病

由病毒或细菌、真菌等植物性病原引起。广义上还包括寄生的单细胞藻类引起的疾病。这类鱼病所造成的损失约占鱼病总体损失的60%。

(1)病毒性鱼病。往往引起鱼类大量死亡,对淡水养鱼业影响严重。目前尚缺乏有效的控制方法。根据病毒的形态及其寄生在细胞内所形成的包涵体的位置,可作出病理学诊断。中国淡水鱼病毒病主要有草鱼出血病、青鱼出血病和鲤痘疮病等。

(2)细菌性鱼病。由于鱼体皮肤能分泌粘液,鱼体内又有一定的免疫力,细菌通常难以侵入。但当水体中鱼类密度增加、水质条件恶化、饲养管理不当、鱼体有损伤、鱼类抵抗力降低时,细菌性鱼病也常发生和流行,造成鱼类大量死亡。中国淡水鱼的细菌性鱼病,主要有粘细菌性烂鳃病、白头白嘴病、赤皮病、打印病等,多数可防治。

(3)真菌性鱼病。由水生真菌寄生于鱼的皮肤、鳃或卵上引起。中国主要有肤霉病、鳃霉病等。但健康和未受伤的鱼体通常不受感染。

(4)寄生藻类引起的鱼病。只有极少数单细胞藻类可成为寄生性的病原,使草鱼、鲢、鳙、金鱼等致病。在中国仅发现嗜酸卵甲藻(Oodiniumacidophilum)病,发生在酸性水质的鱼池中。

侵袭性鱼病

由动物性病原引起。按病原通常有下列几类:

(1)原生动物病。如小瓜虫、鱼波豆虫、斜管虫、车轮虫等寄生于体表,能使鱼患病,严重时引起鱼类大量死亡。

(2)单殖吸虫病。单殖吸虫除少数营腔寄生外,绝大部分寄生在鱼类体表和鳃上,如三代虫、指环虫、双身虫等。尤其是在鱼苗、鱼种阶段,常因大量寄生而影响鱼的生长发育,甚至引起幼鱼大批死亡。

(3)复殖吸虫病。除少数种类的复殖吸虫寄生在软体动物和甲壳动物外,绝大多数均寄生在脊椎动物体内。其中大部分对鱼为害不大。但有些种类如复口吸虫、侧殖吸虫等大量寄生时,可使草鱼、青鱼、鲢、鳙等大量死亡。

(4)绦虫病。在中国鱼类中,已发现寄生的绦虫种类不多;但在广东和广西,草鱼种往往遭受九江头槽绦虫严重感染,能引起大量死亡。中国各地水库和湖泊鱼类常患舌状绦虫病或双线绦虫病,对产量也有不同程度的影响。

(5)线虫病。寄生于鱼类的线虫种类较多,既有成虫,也有幼虫。幼虫多在鱼体内形成胞囊,要转寄生在食鱼的鸟、兽体中才能发育为成虫。在中国鱼类受毛细线虫、嗜子宫线虫、华鱼线虫等严重感染时能引起鱼病甚至死亡。

(6)棘头虫病。棘头虫是专性的内寄生虫,多数种类的成虫寄生在各种脊椎动物的消化道中。在中国的鱼类中已发现的棘头虫种类不多,鲤长棘吻虫对鲤,乌苏里似棘头吻虫对草鱼鱼种都可导致死亡。

(7)蛭病。蛭类俗称蚂蟥。有些发现在鱼体上,吸食寄主的血液或体液。但中国鱼类中蛭类寄生的种类和数量都很少,危害不大。

(8)钩介幼虫病。常寄生于鱼苗体表,使其嘴部无法开合、不能摄食而死亡,但对较大的鱼种则危害较小。

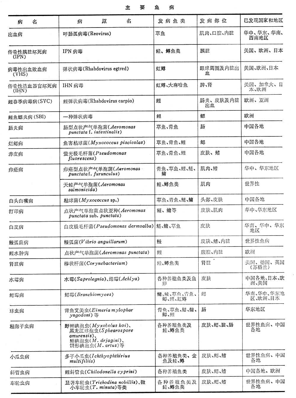
(9)甲壳动物病。甲壳动物通常寄生在鱼体的鳍条、体表、鼻、口腔和鳃上,只有个别种类寄生在鱼体内。对鱼类为害最大的是中华鳋、锚头鳋、鲺和鱼怪(见表)。

图 图 非寄生物引起的鱼病

包括由物理、化学因素或其他非寄生的有害生物(包括各种天敌)引起的鱼病。物理因素主要是鱼类在养殖、捕捞、运输过程中受到压伤、碰伤、擦伤等可引致皮肤坏死和继发性鱼病(赤皮病、肤霉病等),最后致死。化学因素指遭污染的水体中农药、重金属、石油、酚类及其他有毒物质可致鱼畸变或死亡。少数藻类被鱼吞食后不能消化而产生有毒物质,或其代谢产物含有毒素,可引起鱼类中毒死亡。中国常见的有害藻类有铜绿微囊藻、水花微囊藻、裸甲藻、三毛金藻等。鱼类的敌害主要有青泥苔(丝状绿藻)、水螅、蚌虾(蚌壳虫)、水蜈蚣等水生昆虫,倅等凶猛性鱼类,以及虎纹蛙、水蛇、水鸟和吃鱼的水鼠、水獭等。

防治

主要采用科学放养、提高鱼体抗病力、控制病原及施用药物等措施。

科学放养

养鱼场水源要充足、清洁、不受污染,水的理化特性应适合于鱼类习性。为此,鱼塘要独立从进水渠道进水,定期加注新水,池水不能排入其他鱼池,以防止鱼病蔓延。放养鱼类时,多种鱼混养可降低只发生于某种鱼类的寄生虫病的发病率;密养而不使密度过高,可以既保证一定的单位面积产量又防止鱼类接触过分密切而导致病原高度传染。投饵要定质、定量、定位、定时,要定期检查鱼情,消除池中的杂草、残饵、死鱼及寄生虫中间宿主等,防止病害发生和蔓延。

提高鱼体抗病力

给鱼体注射和口服疫苗、喷疫苗雾化液或将鱼体浸入疫苗液可使鱼体获得免疫力。疫苗一般从病鱼病灶部位分离出病原体大量培养并经灭活等工序制成;有时也可直接将病鱼脏器研磨、滤去残渣、将滤液灭活后制得。通过人工选择或杂交方法培育抗病力强的鱼品种,则是预防鱼病的积极手段。

控制病原

鱼池放养前要清整池塘,即排干池水、除去池底表层污泥、进行日晒和除去池边杂草等,以消灭病原体和寄生虫产卵场所。也可以生石灰、漂白粉、茶饼等撒入池中进行药物清塘。所投水草饵料和粪肥、鱼类食饵场所及养殖工具等在投饵或使用前要用漂白粉等消毒。

为防止病原体的国际间传播,对进出口鱼类要进行检疫。中国制定的《中华人民共和国进出口动植物检疫条例》、《口岸淡水鱼类检疫暂行规定》,确定了检疫的范围、对象、方法和处理方法。凡对鱼类危害极大而又缺少有效防治方法的病原,例如鲑鳟鱼类的传染性胰脏坏死病毒,引起旋转病的脑粘体虫(Myxosoma cerebralis)等都列为主要检疫对象。

施用药物

用于预防和治疗鱼病的药物主要有卤素类(漂白粉、氯化钠、碘等)、重金属盐类(硫酸铜和硫酸亚铁、氯化铜、重铬酸钾等)、磺胺类(磺胺嘧啶、磺胺噻唑、磺胺呱等)、呋喃类(呋喃西林、呋喃唑酮等)、有机磷杀虫剂(敌百虫等)、抗生素(青霉素、链霉素、氯霉素、金霉素、土霉素、红霉素等)、中草药(乌桕、大黄、大蒜、地锦草、铁苋菜等),以及其他有杀菌作用的孔雀绿和美蓝等染料、生石灰、硫磺、硼砂、高锰酸钾等。

施药方法通常有以下4种:

(1)挂袋(篓)法。将盛有药物的袋或篓悬挂在鱼池的食台或食场周围水体中,形成药物作用区域,鱼在能忍受的药物浓度范围内,自动地进出该区域而受到药物的作用,以杀死体表和鳃部的病原。一般用作预防或早期的治疗。常用硫酸铜和硫酸亚铁挂袋防治草鱼车轮虫病、中华鳋病等,用漂白粉挂篓防治青鱼、草鱼的赤皮病、烂鳃病等。

(2)浸洗法。将鱼浸入具有较高浓度药物的容器中,以较短的时间强制给药,从而杀灭鱼体表或鳃部的病原体而对鱼本身无害。常用食盐2%浓度、呋喃西林20ppm浓度防治粘细菌性白头白嘴病、烂鳃病等,用高锰酸钾 10~20ppm浓度防治三代虫病、指环虫病等。

(3)遍洒法。是最常用的一种方法。即用对某种病原有杀灭效果、而对鱼体本身安全的药物浓度,遍洒鱼池,以杀灭鱼类体表、鳃部和水体中的病原。使用此法须准确计算池水的体积和用药量。常用硫酸铜0.5ppmm和硫酸亚铁0.2ppm合剂,治疗车轮虫病、鱼波豆虫病、斜管虫病、中华鳋病等;用大黄2.5~3.75ppm浓度,治疗粘细菌性白头白嘴病、烂鳃病等;用晶体敌百虫0.25~0.5ppm浓度治疗指环虫病、鲺病等。

(4)口服法。将药物拌在饵料内做成适口颗粒喂鱼,是对内脏器官病的一种药物预防和治疗方法。常用生大蒜和食盐、磺胺脒防治青鱼、草鱼肠炎,用磺胺噻唑或硫磺粉、碘片合剂防治青鱼球虫病。

(5)注射法。如通过注射疫苗预防一些病毒性或细菌性鱼病,注射青霉素、链霉素治疗草鱼、鲢、鳙亲鱼的打印病和产后受伤等。

参考文章