咽部疾病

咽是呼吸及消化道的门户,病原体容易通过呼吸及进食引起感染;也可因进食不慎或外界暴力引起外伤;血液、神经等系统的疾病和有些传染病可有咽部的表现;咽部肿瘤也不太少见。

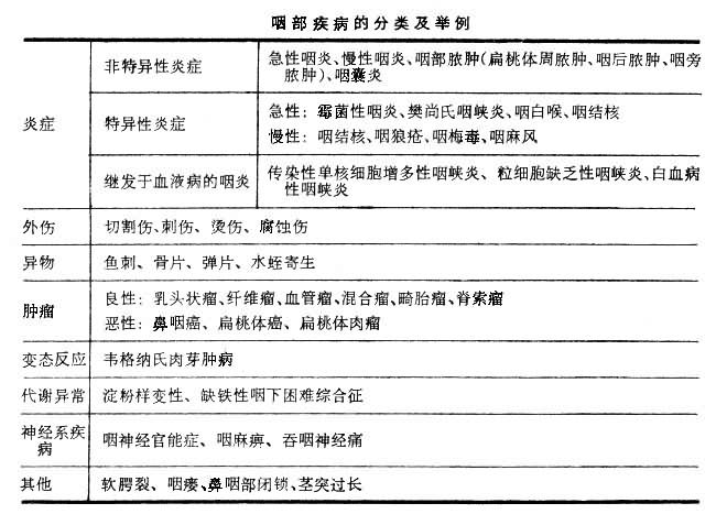
分类

主要分为炎症、外伤、异物等(见表)。

图

常见症状

(1)咽痛。咽部感染、外伤、肿物等刺激或压迫感觉神经均可引起咽痛。

(2)吞咽困难。原因很多,咽痛为最常见病因。咽部巨大肿瘤、扁桃体过度增生造成咽部堵塞,神经系疾患或鼻咽癌侵犯颅底,引起Ⅸ、Ⅹ颅神经损害时也可发生吞咽因难。

(3)呼吸困难。各种原因引起的咽部堵塞,如扁桃体肥大、咽肿瘤、咽后脓肿、咽部烫伤、烧灼伤所致的咽粘膜水肿等都可引起呼吸困难。

(4)发声异常。腺样体肿大、鼻咽部狭窄等可致发声改变,称为闭塞式鼻音。由于腭裂、咽部瘢痕收缩致鼻咽部开放,可致开放性鼻音。扁桃体周围脓肿或咽后脓肿造成的口咽部堵塞可致说话含糊不清。

咽部检查方法

除口咽部可用压舌板压舌后直接观察外,鼻咽部检查常需用后鼻镜,通过镜面反射来观察。纤维鼻咽镜可弯曲,观察范围大且较清晰,可看到鼻咽顶的腺样体、后鼻孔、咽鼓管开口及其后上方的罗森缪勒氏窝,后者为鼻咽癌好发部位。下咽部检查要借助于间接喉镜或直接喉镜进行。为了解腺样体的大小、咽部肿瘤的性质和茎突是否过长,有时还需进行触诊。利用咽部 X射线正倒位像可观察鼻咽部情况,如肿瘤的大小、咽后脓肿的大小、是否有颈椎病变及双侧梨状窝是否对称等,后者可提供下咽部癌的线索。为了更清楚地显示病变,有时需要 X射线断层像、咽造影以及计算机体层摄影等。咽部肿瘤需作病理检查以便确定其性质。可采取脱落细胞检查方法或钳取活组织行切片检查。

常见的咽部疾病

主要有以下几种。

非特异性感染

由溶血性链球菌、葡萄球菌、肺炎链球菌等所致的一般性炎症,如急慢性、咽炎、扁桃体炎、腺样体炎等。

咽间隙是咽部筋膜形成的间隙。此处感染多来源于咽、扁桃体、牙齿、腮腺及颈椎等。

咽后脓肿发生于咽后隙,有急性和慢性两种,以急性为多见,多发生于3岁以内的婴儿;慢性者较少见,多见于成年人,常为结核性脓肿。急性者起病急,有畏寒高烧、咳嗽、咽痛、吞咽困难、言语不清如鸭鸣,并可出现程度不等的呼吸困难;结核性脓肿发病慢,常伴低烧、盗汗、咳嗽等结核症状。若脓肿破裂,脓液流入气管可产生窒息或吸入性肺炎、肺脓肿等;脓肿可向外扩展到咽旁间隙发展为咽旁脓肿,脓肿向下可致纵隔障炎;侵蚀大动脉可发生致命性大出血。强迫检查可导致脓肿破裂引起窒息,故检查时应取头低脚高位,准备好吸引器,以备脓肿破裂时吸引脓液。颈部 X射线摄片检查可见咽后壁软组织增厚。结核性者常有颈椎破坏,确诊后,应立即排脓,先穿刺抽脓减压,再用尖刀划开,吸尽脓液,并每日扩展切口引流脓液,直到无脓为止。全身应用抗生素,加强支持疗法。结核性脓肿则以穿刺吸引为主,并进行抗结核治疗,脓腔内可注入抗结核药。

咽旁脓肿系咽旁隙感染所致,主要症状为高热、咽痛、患侧颈部痛、颈强直;影响翼内肌时可出现张口困难,上述症状因脓肿所在部位不同而异。茎突前的咽旁间隙前部化脓时扁桃体及咽侧壁被推向咽腔,有张口困难、腮腺部位明显肿胀,并延及颌下区;茎突后的咽旁间隙后部感染时无张口困难,但水肿向下蔓延可致喉水肿,导致呼吸困难,腮腺区肿胀较轻,炎症可侵犯颈动脉,发生大出血。脓肿引流可经咽内和颈侧两个途径;脓肿向咽侧突出明显、无血管搏动者可经口在咽侧壁最隆起处作垂直切口,扩张排脓;若颌下及颈部肿胀明显或怀凝血管糜烂出血者,则以颈侧切开为宜。

扁桃体周脓肿是扁桃体周围间隙的化脓性感染,多继扁桃体炎急性发作后发生,表现为一侧扁桃体突出,周围组织肿胀,脓肿成熟后有波动,可在波动最明显处切开,每日扩张切口排脓,也可切除扁桃体。

特异性感染

急性特异性感染有霉菌性咽炎、樊尚氏咽峡炎、咽白喉等。急性特异性咽炎要与血液引起的咽炎及急性传染病引起的咽炎相鉴别。一些血液病早期就可能有急性咽炎的症状,所以咽部感染的病人应作血液检查。

慢性特异性感染常见的有咽结核、咽梅毒、咽麻风等。

咽结核常继发于肺结核或通过血运感染而来。有高热、咽痛、咽下困难,病变可在咽后壁、软颚等处,呈小溃疡,边溃疡、边修复为其特点。

咽麻风由麻风杆菌感染所致,初期似一般慢性咽炎,以后粘膜充血水肿,继之干燥,发生结节性浸润或硬结,最后瘢痕化。悬雍垂可因瘢痕收缩而消失,软颚瘢痕收缩可致鼻咽部关闭不全,产生开放性鼻音,侵及鼻咽部可使咽鼓管狭窄,导致中耳并发症。

咽梅毒为梅毒螺旋体感染所致,梅素均可有咽部表现,一期咽梅毒表现为咽部溃疡及伪膜形成,颈部淋巴结肿大;二期梅毒为粘膜斑;三期为梅毒瘤,咽部可形成硬结、溃烂,并可使硬颚穿孔。

继发于血液病的咽炎

(1)传染性单核细胞增多性咽峡炎。

(2)粒性细胞缺乏性咽峡炎。粒性细胞减少或缺乏可能因骨髓造血系统受抑制引起,也可能因粒细胞破坏加速所致,后者常与药物变态反应有关。一般发病急,进展快。患者高烧、畏寒、咽痛、头疼,咽部病变是因粒细胞缺乏,抵抗力降低,继发感染所致,表现为口腔及咽部粘膜糜烂,扁桃体肿大、溃疡,上有渗出物,组织坏死而有臭味。若导致粒细胞缺乏的原因不能除去,患者常因继发感染而死亡,因药物变态反应引起的一般预后较好。

(3)白血病性咽峡炎。白血病可有咽部表现,初期咽粘膜苍白水肿,继发感染后则有溃疡坏死。牙龈肿胀呈蕈状,易出血,口臭。

异物

有鱼刺、麦芒、假牙、碎骨片、食团等,多因进食不慎或老年人吞咽功能不良所致。鼻咽部水蛭寄生多因在孳生水蛭的河水中游泳或饮用含水蛭的河水所致,可造成长时间流鼻血而找不到原因。尖锐的异物如鱼刺、麦芒常刺入扁桃体或舌根,引起疼痛;刺激性较少的异物,如玻璃,有时可在鼻咽部存留较长时间。

外伤

常见于交通事故、战伤、自杀等。咽喉部伤残约占全部战伤的 1%。儿童口含竹筷摔倒常刺伤咽后壁或扁桃体前弓。咽外伤的处理原则是防止呼吸道梗阻和感染,外伤严重的应鼻饲,以保证营养。

肿瘤

咽部良性肿瘤有上皮瘤(乳头状瘤、腺瘤)、血管瘤、纤维瘤、神经鞘膜瘤、脑膜瘤、畸胎瘤、脊索瘤等。咽间隙肿瘤以咽旁隙肿瘤较多,绝大多数是腮腺深叶肿瘤直接侵占此隙。

鼻咽部纤维血管瘤多发生于青年,男性较多,肿瘤常发生于蝶骨体及枕骨基部,由大量纤维组织及血管构成,因肿瘤接近颅底、咽鼓管,故除鼻堵、鼻出血外,耳部症状及颅神经压迫症状也常见。反复大量出血是此病的一个特征。

咽部恶性肿瘤以鼻咽癌和扁桃体癌为多见,特别是鼻咽癌,中国为高发地区。中国在鼻咽癌的研究方面处于领先地位。扁桃体癌表现为一侧扁桃体肿大、增生、溃疡。这两类病的确诊都需要进行病理组织学检查。

缺铁性咽下困难综合征

又称普卢默-文孙二氏综合征。主要表现咽下困难、口角炎、舌和咽粘膜萎缩、牙齿脱落、牙龈肿、脱发、胃酸缺乏。属于缺铁性贫血,补充铁剂后症状消失。

咽神经官能症

又名咽异感症、癔球等。症状为咽部阻塞感,位置固定或移动,在吞咽唾液时堵塞感加重,进食时无碍,也无其他不适,检查不能发现异常,患者常有焦虑、恐癌等心理状态,有人认为是环咽肌痉挛所致,治疗以精神安慰、解除思想顾虑为主。

咽的卫生

直接与呼吸和饮食卫生有关。

(1)养成用鼻呼吸的习惯不仅可以保护呼吸道,也可保护咽部,防止外界有害物体直接刺激咽部。

(2)及时治疗鼻部疾患,保证鼻正常生理功能,避免过冷过热空气、化学烟雾以及粉尘等的刺激。

(3)不洁的食物和食物中的鱼刺、骨片、竹棍等异物是造成咽部感染和创伤的常见原因,因此要注意饮食卫生。

(4)口腔卫生不良可直接影响咽部,应注意保持口腔卫生,并及时治疗口腔疾患。

(5)咽部容易受到外界暴力而致伤,乘坐高速行驶的交通工具时应作好保护措施,任何可能造成咽部创伤的行为均应避免。