[拼音]:zhongshu xingfenyao
[外文]:central nervous system stimulants
增强中枢神经功能的药物。以延髓兴奋药的应用较多,主要是对呼吸中枢起兴奋作用,用于呼吸衰竭的救治。由于本类药物的安全范围较窄,已逐渐被通气效果较好且安全可靠的人工自动呼吸机所代替,于是本类药物在呼吸衰竭的抢救中退居辅助地位。
本类药物分为四类:
(1)大脑皮质兴奋药,如咖啡因、胞二磷胆碱等。
(2)精神兴奋药,如哌醋甲酯(利他林)等。
(3)呼吸兴奋药,如尼可刹米、山梗菜碱(洛贝林)等。
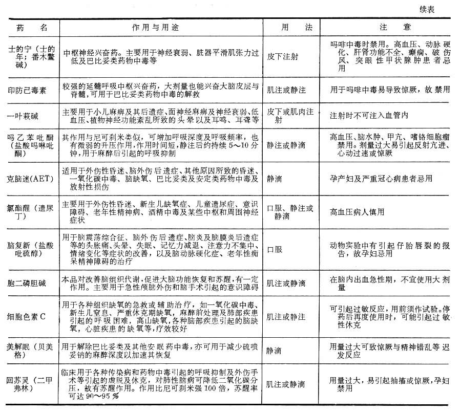
(4)脊髓兴奋药,如士的宁、印防己毒素和一叶萩碱等。本类药物治疗指数低,极易进入中毒量而致惊厥,故使用时应严格掌握用量。
用药原则
除脊髓兴奋药以外,本类药物主要用于纠正各种原因引起的中枢性呼吸抑制。如严重感染、创伤或缺氧导致的呼吸衰竭,新生儿窒息;急性二氧化碳潴留引起的肺性脑病;中枢抑制药过量造成的昏睡与呼吸抑制以及因吸入高浓度氧,抑制了缺氧对呼吸中枢的兴奋作用等情况。
中枢性的呼吸抵制必须采取综合性的抢救措施,包括控制感染、消除呼吸道阻塞、矫正水电酸碱平衡、吸氧、维持血压、人工呼吸等。中枢兴奋药的使用,仅仅是综合性措施之一,主要目的是为其他措施的实施争取时间。
本类药物的安全范围小,作用持续时间短,维持患者呼吸兴奋达到几小时而又不产生惊厥很不容易。另外,中枢神经系统长时间被兴奋会继之以超限抑制,兴奋越强,时间越久,产生的抑制也越深,危害也越大。因此,本类药物应仅限于短时间内急救时使用。
由于本类药物一般作用时间均很短暂,各药的作用部位与药物代谢动力学特点也不完全相同,几种药物配合使用往往可以提高疗效,减少毒性,所以临床上应考虑联合或交替使用。
中枢兴奋药物的用量因个体耐受的差异而有所不同,它还受病理因素的影响,如中枢神经系统因抑制药过量而中毒时,病人对中枢兴奋药的耐受量就大为提高,用药量也必须随之而加大。本类药物的安全范围较窄,为了避免不良反应,还应注意经静脉滴注的方式给药时,要严密观察病情。一旦出现烦躁不安、反射增强、面部及四肢肌肉轻度抽搐时,即是发生惊厥的先兆,应立即减量或停药。
常用药物
品种较多,主要介绍咖啡因。
咖啡因(咖啡碱)由茶叶或咖啡中提出的一种生物碱。本品为有光泽的针状结晶,无臭,味苦,难溶于水及醇。本品与苯甲酸钠的络合物为苯甲酸钠咖啡因(安息香酸钠咖啡因;安钠咖;CNB),为白色粉末,味微苦,无臭,易溶于水。常用的剂型为药片和针剂。
本品小剂量能增强大脑皮质的兴奋过程,振奋精神,消除疲劳,改善思维;较大剂量即可兴奋延髓呼吸中枢及血管运动中枢,使呼吸加深加快,血压上升。临床上主要与延髓呼吸兴奋药尼可刹米等合用,以纠正中枢性呼吸抑制与昏迷,或与溴剂合用以调节大脑皮质活动。本品单独使用对小儿多动综合征也有效,与哌醋甲酯(利他林)相似,食欲减退等不良反应也较少,可在治疗时选用。
(1)用法。口服、肌注或皮下注射。口服,治疗小儿多动综合征,每晨1次,每周服6天,停药1日,以后逐渐加量。
(2)不良反应。用量过大可引起惊厥。治疗小儿多动综合征口服时,能出现失眠、食欲减退等,但症状轻微,继续用药可自行消除。据报道,本品能引起妊娠大鼠难产和仔鼠先天性缺损、骨骼发育迟缓,故孕妇应慎用。美国食品药品管理局(FDA)已于1980年通知,建议孕妇减少饮用咖啡因,并将它从安全药品中删除。
其他中枢兴奋药
见表。