水疗

物理疗法的一类。用各种不同温度、压力、成分的水,以不同形式和方法(浸、冲、擦、淋洗)作用于人体全身或局部进行预防和治疗疾病的方法。

水的比热和热容量均很大,携带热能较易。其传热的方式有传导和对流两种。水除传热作用外,并有机械作用,如浮力、压力和水流、水射流的冲击作用。水又可溶解各种物质、药物,这些溶质也可起治疗作用。水疗法可以单独应用或用于综合治疗。水疗简便易行,不像药物疗法那样副作用较多,也不像矿泉疗法受疗养地点、环境、条件的限制。

水疗机理

水疗法起治疗作用的基础因素有:

温度刺激

所用水温多高于或低于人体温度,温热与寒冷刺激可使人体产生性质完全不同的反应,对寒冷刺激的反应迅速、激烈;而对温热刺激的反应则较为缓慢,不强烈。水温与体温之间差距愈大,反应愈强、温度刺激范围愈广面积愈大则刺激愈强,作用的持续时间在一定时间范围内与反应程度成正比,如寒冷刺激在短时间引起兴奋,长时间后可致麻痹,温度刺激重复应用则反应减弱,因此在水疗时应逐渐增加刺激强度,以维持足够的反应。

机械刺激

水疗中包含多种机械刺激。

(1)静水压力刺激:在普通盆浴时,静水压力为40~60g/cm2。患者洗盆浴时出现胸部、腹部受压迫感,呼吸有某种程度上的困难,患者需用力呼吸来代偿,这就调节了气体的代谢。静水压力影响血液循环,压迫体表的血管和淋巴管,可促使体液回流增加,引起体内的体液再分配。

(2)水流的冲击刺激:淋浴、直喷浴、针状淋浴均产生很大的机械刺激。临床采用2~3个大气压的全向水流冲击人体,此时机械刺激作用占优势,而水温可能较低,但引起明显的血管扩张,并兴奋神经系统

(3)浮力作用:根据阿基米德原理,浸于水中的物体受到一种向上的浮力(其大小等于物体所排除同体积的水的重量)。基于浮力作用,在水中活动较为省力。人体在水中失去的重量约等于体重的9/10。对褥疮、烧伤、多发性神经炎患者采用浸浴,可免去身体的压力,同时借助水的浮力可进行水中运动。关节强直患者在水中活动较容易。肌肉痉挛和萎缩者可进行水中体操和按摩等治疗。

化学刺激

淡水浴所用水中包含微量矿物质。若往水中加入少量矿物盐类、药物和气体,这些化学性物质的刺激可加强水疗的作用并使得机体获得特殊的治疗作用。

水疗法对人体各系统的影响

是温度、机械、化学等刺激的结果。

对皮肤的影响

皮肤具有丰富的血管和神经末梢。因而皮肤血管的扩张或收缩对体内的血液的分布状况能产生着很大的影响,如皮肤毛细血管扩张时可以容纳全身血液的 1/3。皮肤上具有大量的脊神经和植物性神经的神经末梢,对末梢神经的刺激,可影响中枢神经和内脏器官的功能,达到消炎、退热、镇痛、镇静、催眠、兴奋、发汗、利尿和降低肌肉韧带紧张度、缓解痉挛、促进新陈代谢、改善神经系统调节功能等目的。

对心血管系统的影响

这决定于水的温度、持续作用时间及刺激强度。全身冷水浴时,初期毛细血管收缩,心搏加速,血压上升,但不久又出现血管扩张、心搏变慢、血压降低,立刻减轻了心脏的负担。因此认为寒冷能提高心肌能力,使心搏变慢,改善心肌营养。

当全身温水浴时(36~38℃),周围血管扩张,脉搏增快,血压下降,体内血液再分配。但若血液再分配改变急剧时,则会出现一些脑血管循环降低的症状,如面色改变、头重、头晕、头痛、耳鸣、眼花等,尤其常见于体弱、贫血或高血压病、有脑充血倾向的患者。故应密切注意患者,尽量避免发生上述症状。

在全身热水浴时(39℃以上)血压开始上升,继而下降,然后再上升。先是在高温下血管发生痉挛,继而血管扩张,出现心跳加快,心脏负担加重,健康人和心脏代偿能力良好者,这种表现明显。不感温水浴对人心血管系统影响不大。

对肌肉系统的影响

一般认为短时间冷刺激可提高肌肉的应激能力,增加肌力,减少疲劳;长时间的冷刺激可引起组织内温度降低,肌肉发生僵直,造成活动困难;温热作用可以解除肌肉痉挛,提高肌肉工作能力,减轻疲劳,同时在热作用下,血管扩张,血氧增加和代谢过速,有利于肌肉疲劳的消除。

对泌尿系统的影响

寒冷的刺激使尿量减少,冷水浴时出汗少,这使排尿量相对增多。温热刺激能引起肾脏血管扩张而增强利尿,但在热水浴时,由于大量出汗排尿量反而减少。在长时间温水浴后血液循环改善,一昼夜内钠盐和尿素的排出量增加。

对汗腺分泌的影响

热水浴后汗腺分泌增强,排出大量汗液,损失大量氯化钠,出现身体虚弱,个别患者出汗过多,应补充盐水。随着出汗有害代谢产物和毒素排出增多。这样液体丢失,血液浓缩,组织内的水分进入血管,促进渗出液的吸收。

对呼吸的影响

瞬间的冷刺激使吸气加深,有时也出现呼吸停止和深呼气,呼吸节律加快加深。热刺激可引起呼吸节律快和表浅,长时间温水浴后呼吸减慢。

对神经系统、血液、代谢的影响

全身温水浴能引起体液粘稠度、比重的增加,血红蛋白增加14%,红细胞增加百万以上,白细胞也有增高,氧化过程加速,基础代谢率增高。冷水浴增加脂肪代谢、气体代谢及血液循环、促进营养物质的吸收,可能兴奋神经。民间常用冷水喷洒头和面部以帮助昏迷者苏醒。热水浴(40℃以上)后先有神经兴奋,继而出现全身疲劳、较弱、欲睡。

水疗的适应症和禁忌症

水疗适应症比较广泛,如高血压病、血管神经症、胃肠功能紊乱、风湿和类风湿性关节炎、痛风和神经痛、神经炎和慢性湿疹、瘙痒症、银屑病、大面积瘢痕挛缩、关节强直、外伤后功能障碍等。心肾功能代偿不全、活动性肺结核、恶性肿瘤和恶病质,身体极度衰弱和各种出血倾向者,为水疗的禁忌症。若在水疗过程中出现面色改变,头晕、头重、耳鸣、眼花等症状则应暂停治疗。

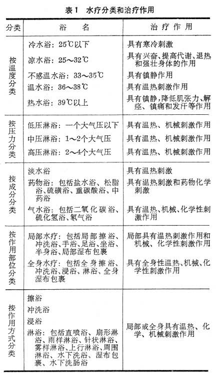
水疗的分类和作用

水疗种类繁多,分类也不一致,一般分类法见表1。

图

不少水疗操作方法简便易行,设备简单;很多水疗,如全身和局部(手、足)盆浴、擦浴、淋浴和坐浴等,均可在家庭中进行(表2)。应用时要调节好水温(38~45℃)和治疗时间(15~20分钟)。采用全身淡水浴或药物浴时,浴水高度只要求达到心区以下,这样可避免加重心脏负担,故亦有称3/4浴者。

图

下面介绍几种水疗法。

药物浴

在淡水中溶解无机盐类、芳香药类、有刺激性的药物、中草药再进行水浴,可替代天然矿泉水浴,亦可根据需要调节水中成分。

(1)盐水浴:淡水浴中加粗制食盐,配成1~2%浓度,具有提高代谢和强壮作用,适用于风湿和类风湿性关节炎。35%高浓度盐水浴对银屑病有较好的近期疗效。

(2)松脂浴:亦称芳香浴,在淡水浴中加入松脂粉剂,浴水呈淡绿色,有芳香气味,多用于温水浴。具有静镇作用,常用于高血压病初期、兴奋过程占优势的神经症、多发性神经炎、肌痛等。

(3)碱水浴:在淡水中加入非精制的重碳酸钠,则称苏打浴。又可同时加入氧化钙、氧化镁。具有软化皮肤角层和脱脂作用,用于多种皮肤病,对红皮病(剥脱性皮炎)、毛发红糠疹有一定疗效。

(4)中药浴:根据中医辨证施治的方剂制成煎剂加入淡水浴中而成。

气水浴

往淡水中溶一定浓度的气体。

(1)二氧化碳浴:设备简单,可在家庭中进行。浴时皮肤明显充血发红,血循环改善,心率变慢,呼吸变慢加深,肺换气功能增强,心脏负担减轻。二氧化碳浴适用于轻度心脏功能不全、早期高血压病、低血压、血管痉挛、雷诺氏病等。动脉硬化、心绞痛、心力衰竭、动脉瘤、肺结核等疾病者禁用。

(2)硫化氢浴:硫化氢可通过无损的皮肤进入人体。能破坏实质细胞产生组织胺等活性物质,可提高单核吞噬细胞系统功能,可增加组织渗透性,减弱血脑障蔽功能,对重金属如铝、汞、铋等中毒具解毒作用。硫化氢浴适用于代偿期的心血管系统疾病、慢性铝中毒、闭塞性脉管炎、银屑病、干性湿疹、慢性复发性疖病、慢性溃疡等。肝肾疾病伴功能不全者禁用。硫化氢剧毒,有臭味,故浴时室内通风设备要良好,严格掌握适应症。

(3)氡浴:氡是镭的蜕变的直接产物,可溶于水,具有放射性,放射出α、β、γ射线。半衰期为92小时,故制备的浓缩氡气应当时使用。氡气浴适用于风湿性、感染性或代谢性关节炎,痛风,神经根炎,神经症,慢性血栓性静脉炎,盆腔炎,胃、十二指肠溃疡,慢性湿疹等。活动性肺结核、重症动脉硬化、恶性肿瘤等禁用。

水中运动

在水中进行各种体育锻炼的治疗方法。有水疗和医疗体育的双重治疗作用。适用于肢体运动功能障碍、关节萎缩、肌张力增高的患者,借助于水的浮力,患者在水中可以进行主动运动,如体操、游泳、单杠双杠、水球等,也可以在医务人员的指导和帮助下进行肢体和关节被动运动和进行水中按摩等。

水下洗肠浴

是一种浸浴和连续洗肠同时进行的治疗方法。须有特别的进行连续性洗肠的装置。患者在浴盆浸浴并洗肠。由于在温水浸浴中腹部肌肉和肠管张力减弱,利于洗肠用水进入肠道深部,除去粪便、粘液、分解和发酵产物,减少炎症刺激,又可反射性地改善肠道的张力,增加胆汁和尿的排泄。适用于肠道功能紊乱、慢性肠炎、慢性胆囊炎、肥胖症、幽门痉挛、荨麻疹等。消化道溃疡、肠狭窄、腹腔粘连、痔核、肾炎、心功能不全、肿瘤、结核及发热等为禁忌症。

参考书目
  1. 郭万学主编:《理疗学》,人民卫生出版社,北京,1984。

参考文章